GM Service Manual Online
For 1990-2009 cars only

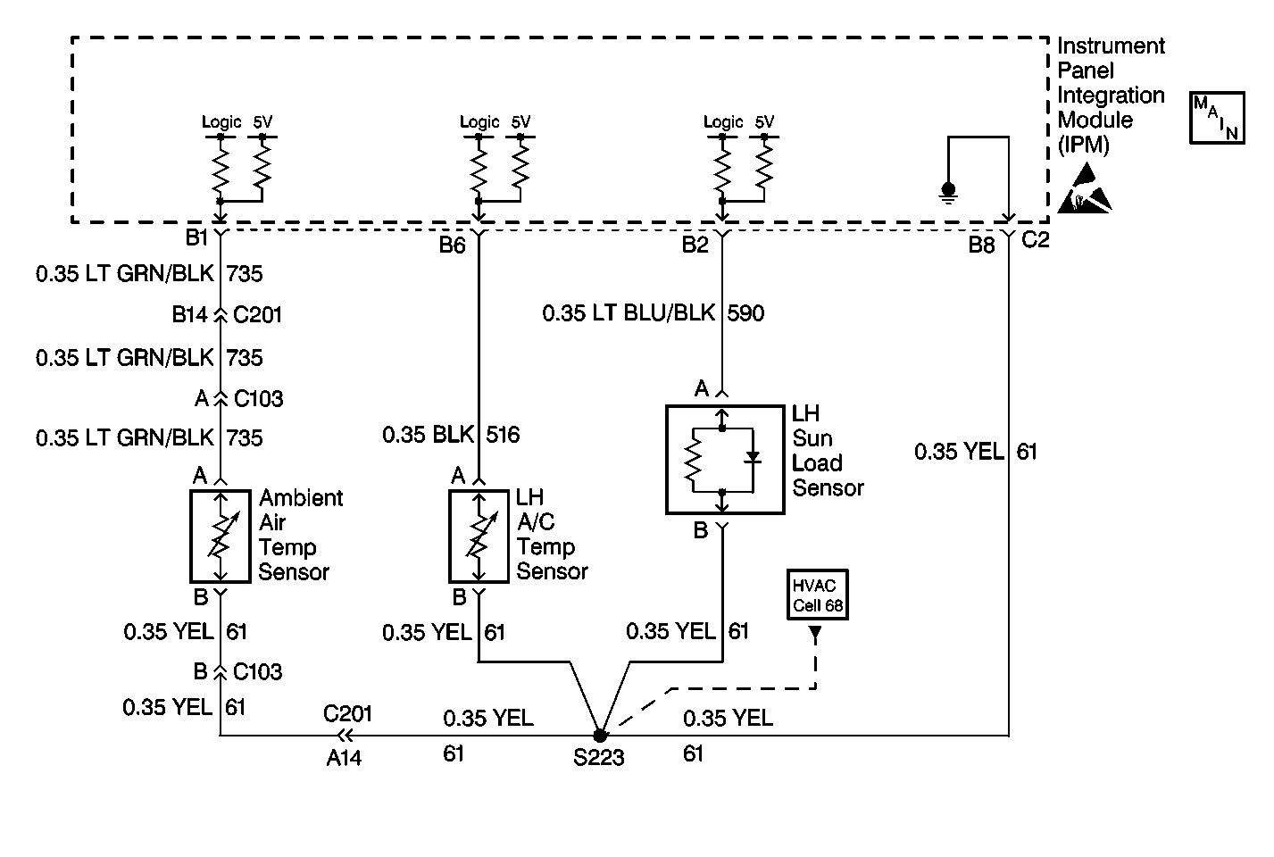
Object Number: 298487  Size: MF
HVAC Air Delivery/Temperature Control Schematics Temperature Sensors
HVAC Air Delivery/Temperature Control Schematics Temperature Sensors
HVAC Schematic Icons

Circuit Description

The outside air temperature sensor is a thermistor that controls signal voltage to the Instrument Panel Integration Module (IPM). The IPM applies voltage on circuit 735. When the sensor is cold, the resistance is high and the IPM will sense a high signal voltage at terminal B1, connector C2. When the sensor warms, resistance is reduced and the signal voltage is pulled low through circuit 61. Signal voltage will vary from 5 V (open circuit) to 0 V (short circuit).

Conditions for Setting the DTC

    • The ignition is ON.
    • Circuit open or shorted.

Action Taken When the DTC Sets

    • A blank is displayed on the drivers information center.
    • A default value of 15°C (59°F) will be used by the IPM to allow operation of the A/C system.

Conditions for Clearing the MIL/DTC

    • Using a scan tool.
    • A current DTC will clear when the diagnostic runs and does not fail.
    • IPM battery voltage is interrupted.

Test Description

The numbers below refer to the step numbers on the diagnostic table.

  1. Perform the Body Control Module Diagnostic System Check before continuing with the diagnosis of this DTC.

  2. Ensures that the DTC was not set in error.

  3. This step determines whether the malfunction is in the sensor or if there is an open or a short in a circuit.

  4. This step determines if the IPM is malfunctioning.

  5. The scan tool verifies proper sensor operation. Clear all DTCs after the repair procedures are complete.

DTC 1310 Ambient Air Temperature Sensor

Step

Action

Value(s)

Yes

No

1

Did you perform the BCM diagnostic system check?

--

Go to Step 2

Go to Diagnostic System Check - Body Control System

2

  1. Turn the ignition OFF
  2. Disconnect the sensor.
  3. Measure the voltage between the sensor harness connector terminals A and D.

Is the resistance within the specified range in the Temperature vs Resistance Table ?

Temperature vs Resistance

Go to Step 3

Go to Step 6

3

  1. Turn the ignition ON.
  2. Measure the voltage between the sensor harness connector tereminals A and B.

Is the specified voltage measured?

5 V

Go to Step 4

Go to Step 7

4

  1. Turn ignition OFF.
  2. Reconnect the sensor.
  3. Turn the ignition ON.
  4. Clear the DTCs using the scan tool.
  5. Start the engine.

Did the DTC reset?

--

Go to Step 5

Intermittents and Poor Connections Diagnosis

5

Replace the IPM. Refer to Control Assembly Replacement in HVAC Systems wtih A/C - Automatic.

Is the replacement complete?

--

Go to Step 13

--

6

Replace the sensor.

Refer to Air Conditioning (A/C) Temperature Sensor Replacement in HVAC Systems with Automatic A/C.

Is the replacement complete?

--

Go to Step 13

--

7

Measure voltage between sensor terminal A and ground.

Is the specified voltage measured?

5 V

Go to Step 8

Go to Step 10

8

Are all HVAC DTCs present?

--

Go to Step 9

Go to Step 12

9

Inspect CKT 61 (YEL) for an open or a short.

If OK, replace the IPM. Refer to Control Assembly Replacement in HVAC Systems wtih A/C - Automatic.

Is the replacement complete?

--

Go to Step 13

--

10

Measure the voltage between the IPM Connector C2, terminal B1 and ground.

Is the specified voltage measured?

5 V

Go to Step 11

Go to Step 5

11

Repair the open in CKT 735 (LT GRN / BLK).

Refer to Wiring Repairs in Wiring Systems

Is the repair complete?

--

Go to Step 13

--

12

Repair the open in CKT 61 (YEL) between S223 and Connector C2, terminal B8.

Refer to Wiring Repairs in Wiring Systems

Is the repair complete?

--

Go to Step 13

--

13

  1. Using a scan tool clear all the DTCs.
  2. Confirm proper operation of the A/C system.

Is the A/C system operating normally?

--

Go to Diagnostic System Check - Body Control System

--