GM Service Manual Online
For 1990-2009 cars only
Makes
🢒
Cadillac
🢒
2004
🢒
XLR
🢒 Passenger
Passenger
Passenger
Master Electrical Component List
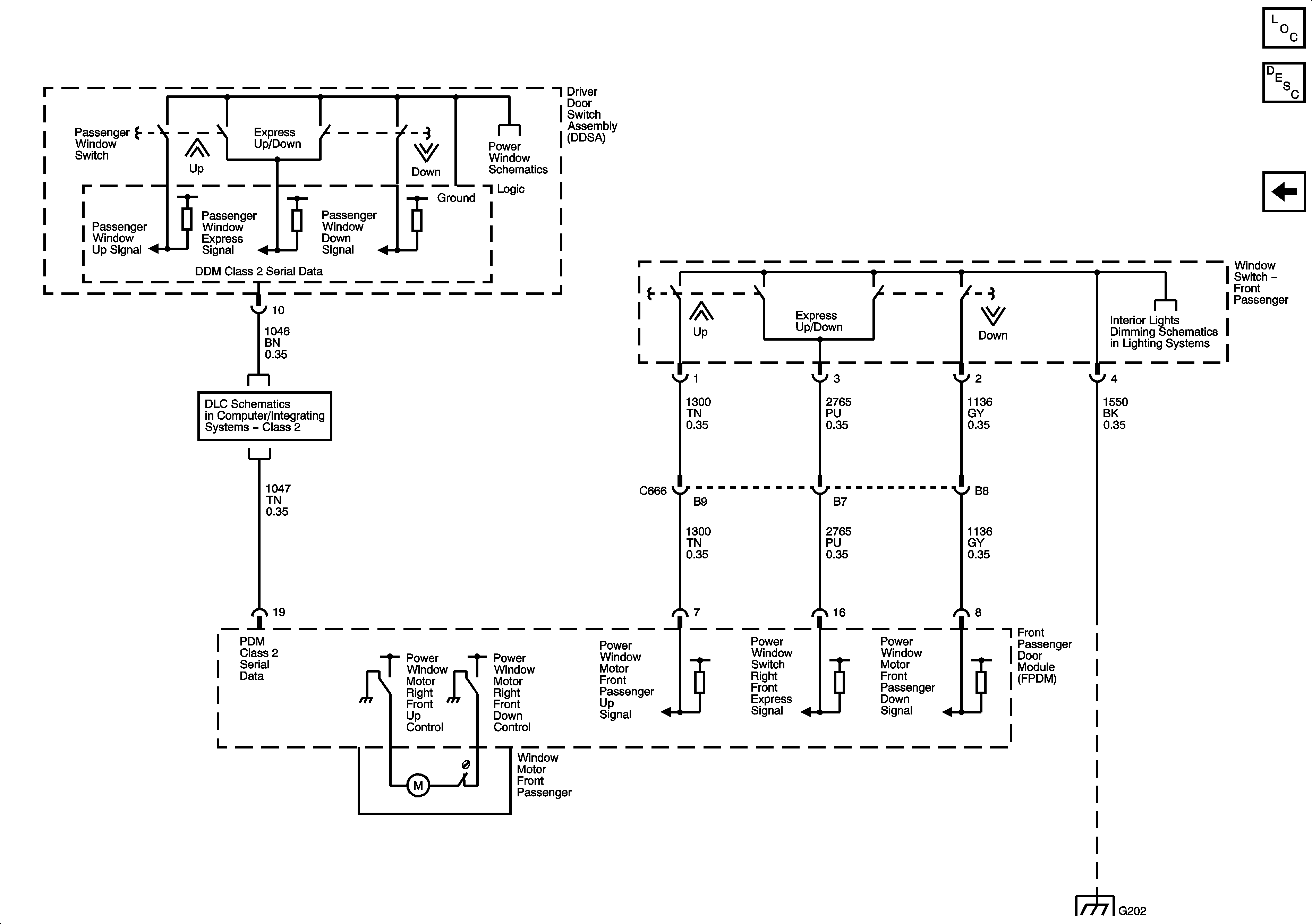
Power Windows Description and Operation
Driver
Driver
Class 2
DLC, HVAC Control Module, Radio and Switches