GM Service Manual Online
For 1990-2009 cars only
Makes
🢒
Cadillac
🢒
2005
🢒
XLR
🢒 Power Windows - Passenger
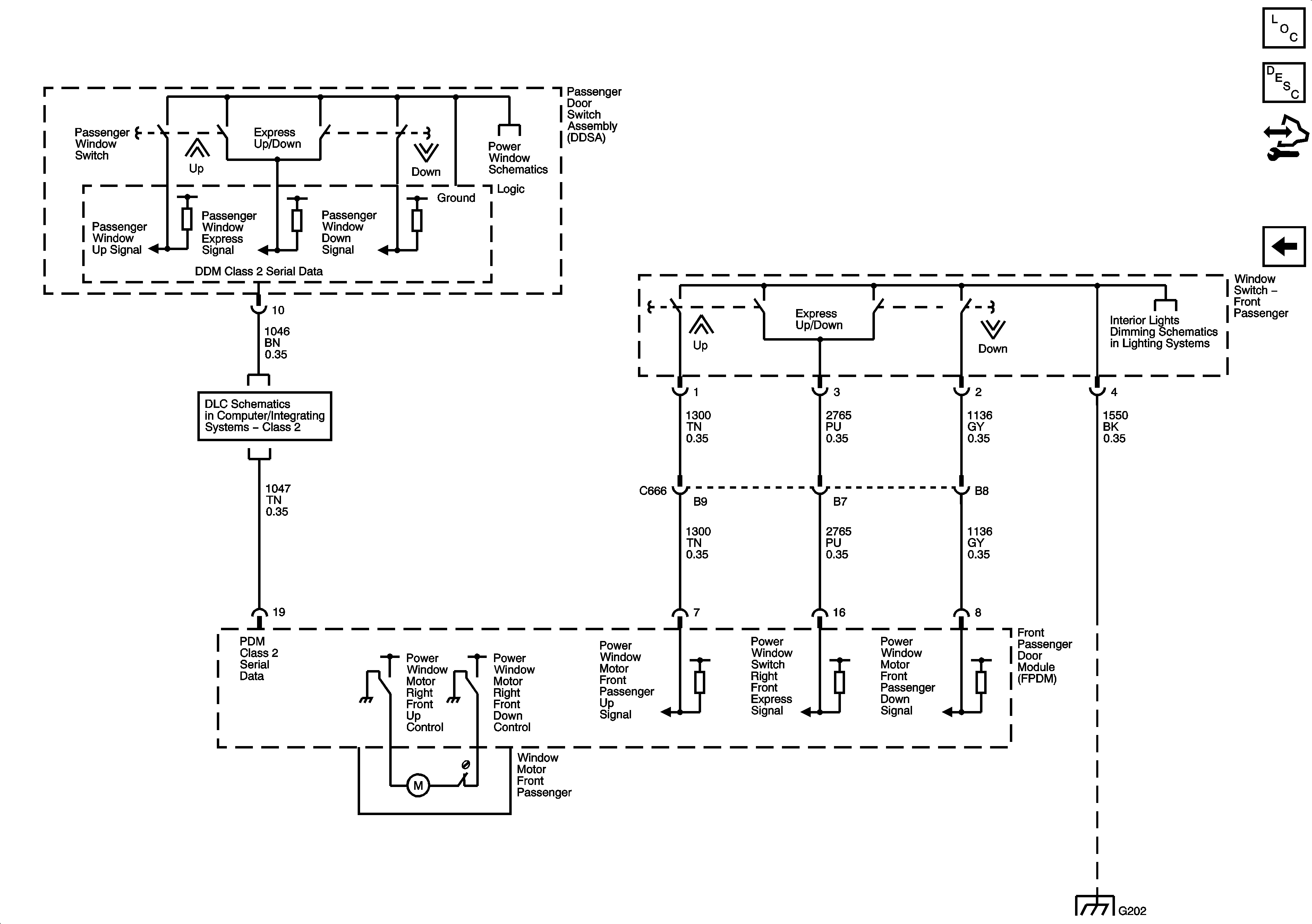
Power Windows - Passenger
Passenger
Master Electrical Component List
Power Windows Description and Operation
Control Module References
Power Windows - Driver
Power Windows - Driver
DLC - Class 2
DLC, HVAC Control Module, Radio and Switches
G202 - 1 of 2