GM Service Manual Online
For 1990-2009 cars only
Makes
🢒
Chevrolet
🢒
1999
🢒
Alero Export
🢒
Body and Accessories
🢒
Lighting Systems
🢒 Interior Lights Schematics
Figure
1:
Cell 114: Dome and Reading Lamps
Lighting Systems Components
Interior Lights Circuit Description
Cell 114: Courtesy/Glove Box Lamps
Handling Electrostatic Discharge Sensitive Parts Notice
Ground Distribution Schematics
Power Distribution Schematics
Cell 114: Courtesy/Glove Box Lamps
Cell 114: Courtesy/Glove Box Lamps
Cell 114: Courtesy/Glove Box Lamps
Cell 114: Courtesy/Glove Box Lamps
Cell 114: Courtesy/Glove Box Lamps
Handling Electrostatic Discharge Sensitive Parts Notice
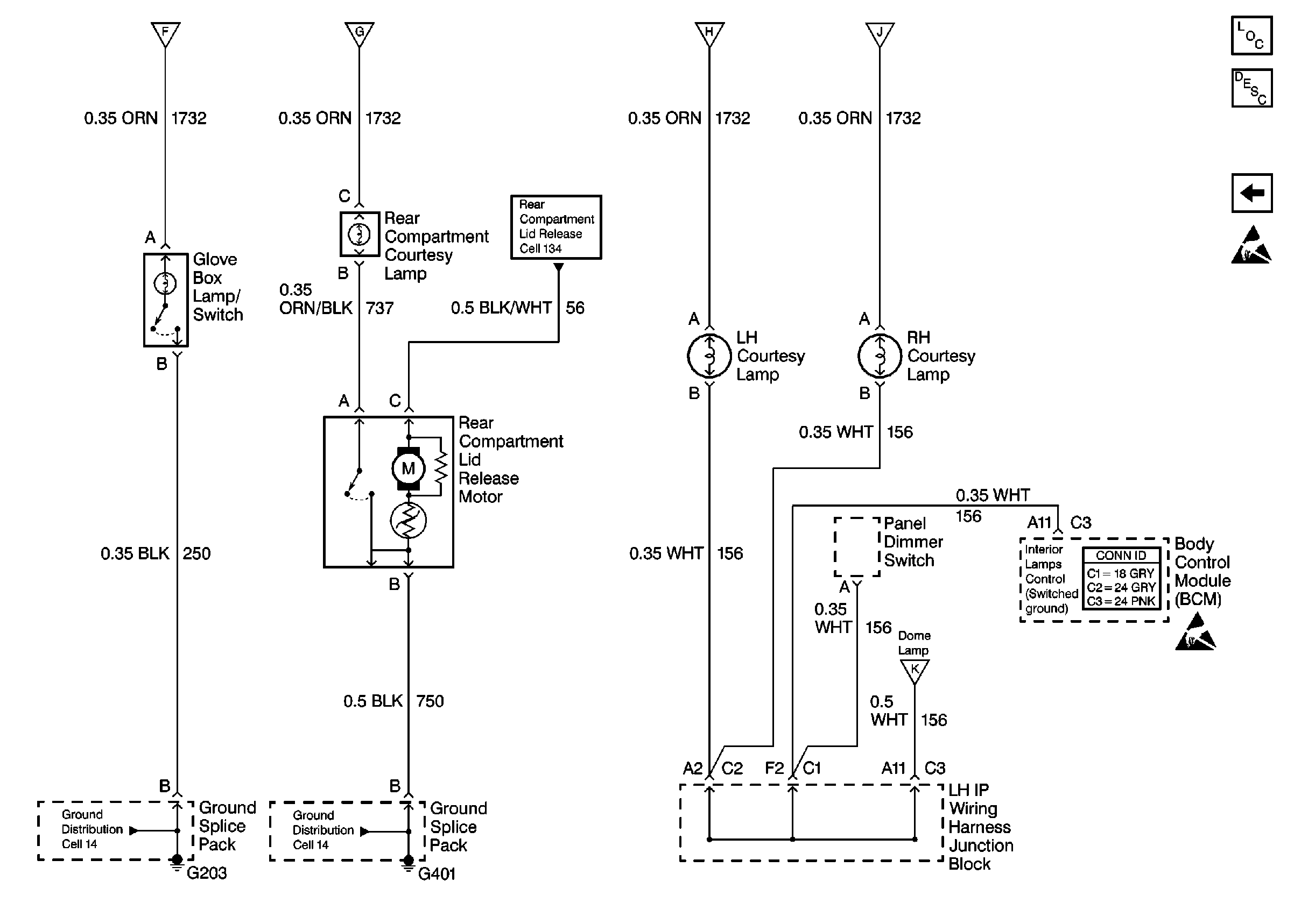
Figure
2:
Cell 114: Courtesy/Glove Box Lamps
Lighting Systems Components
Interior Lights Circuit Description
Cell 114: Dome and Reading Lamps
Handling Electrostatic Discharge Sensitive Parts Notice
Release Systems Schematics
Ground Distribution Schematics
Ground Distribution Schematics
Cell 114: Dome and Reading Lamps
Cell 114: Dome and Reading Lamps
Cell 114: Dome and Reading Lamps
Cell 114: Dome and Reading Lamps
Cell 114: Dome and Reading Lamps
Handling Electrostatic Discharge Sensitive Parts Notice