GM Service Manual Online
For 1990-2009 cars only
Makes
🢒
Chevrolet
🢒
1999
🢒
Alero Export
🢒
Body and Accessories
🢒
Body Control System
🢒 Headlights/Daytime Running Lights (DRL) Schematics
Figure
1:
Cell 102: RF Headlamps, Turn/Headlamp/Wiper Switch
Lighting Systems Components
Headlights/Daytime Running Lights (DRL) Circuit Description
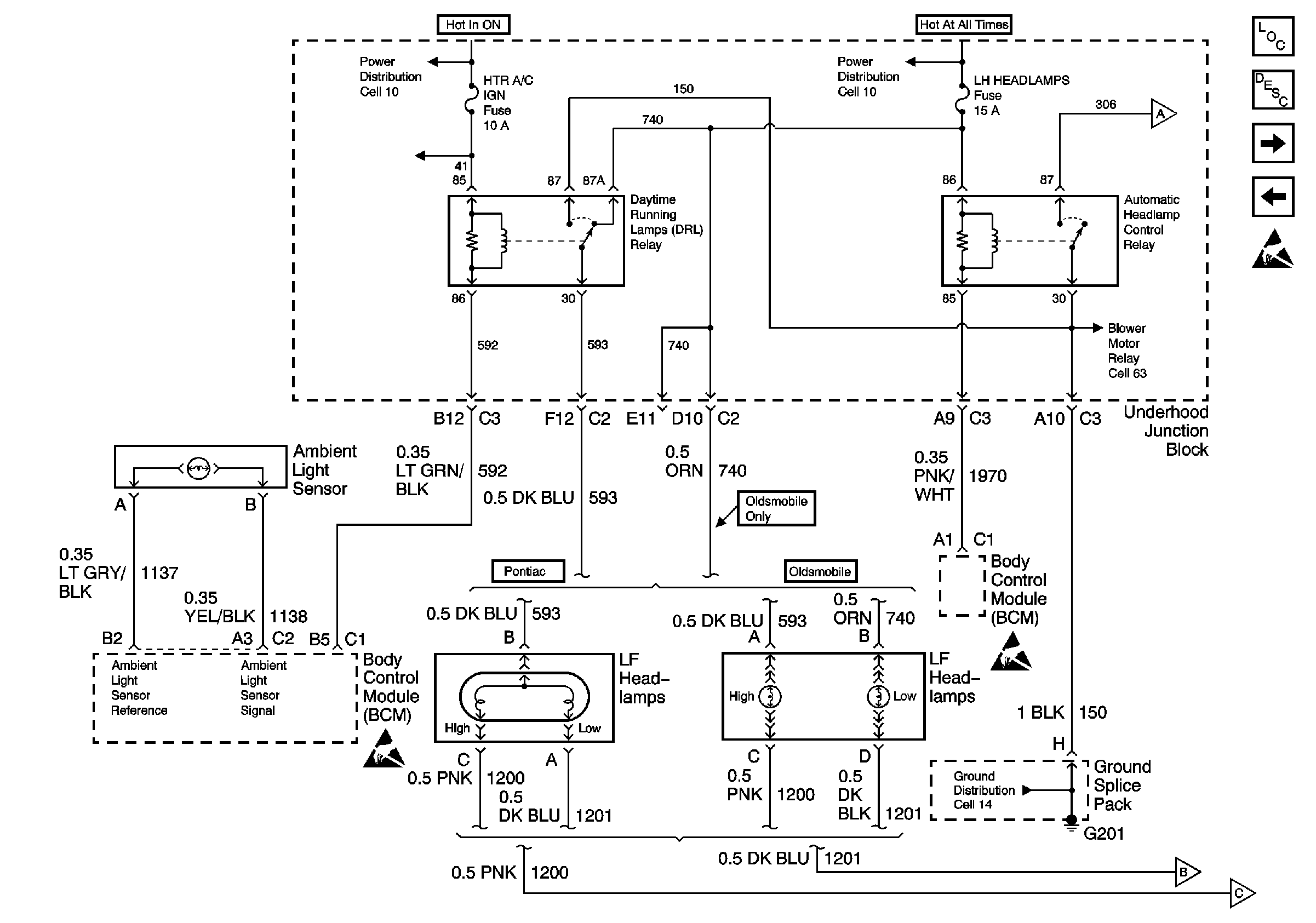
Cell 102: LF Headlamps, DRL Relay and ALC Relay
Handling Electrostatic Discharge Sensitive Parts Notice
Handling Electrostatic Discharge Sensitive Parts Notice
Handling Electrostatic Discharge Sensitive Parts Notice
Power Distribution Schematics
Ground Distribution Schematics
Cell 102: LF Headlamps, DRL Relay and ALC Relay
Cell 102: LF Headlamps, DRL Relay and ALC Relay
Cell 102: LF Headlamps, DRL Relay and ALC Relay
Figure
2:
Cell 102: LF Headlamps, DRL Relay and ALC Relay
Lighting Systems Components
Headlights/Daytime Running Lights (DRL) Circuit Description
Handling Electrostatic Discharge Sensitive Parts Notice
Handling Electrostatic Discharge Sensitive Parts Notice
Handling Electrostatic Discharge Sensitive Parts Notice
Power Distribution Schematics
Power Distribution Schematics
Ground Distribution Schematics
Cell 63
Cell 102: RF Headlamps, Turn/Headlamp/Wiper Switch
Cell 102: RF Headlamps, Turn/Headlamp/Wiper Switch
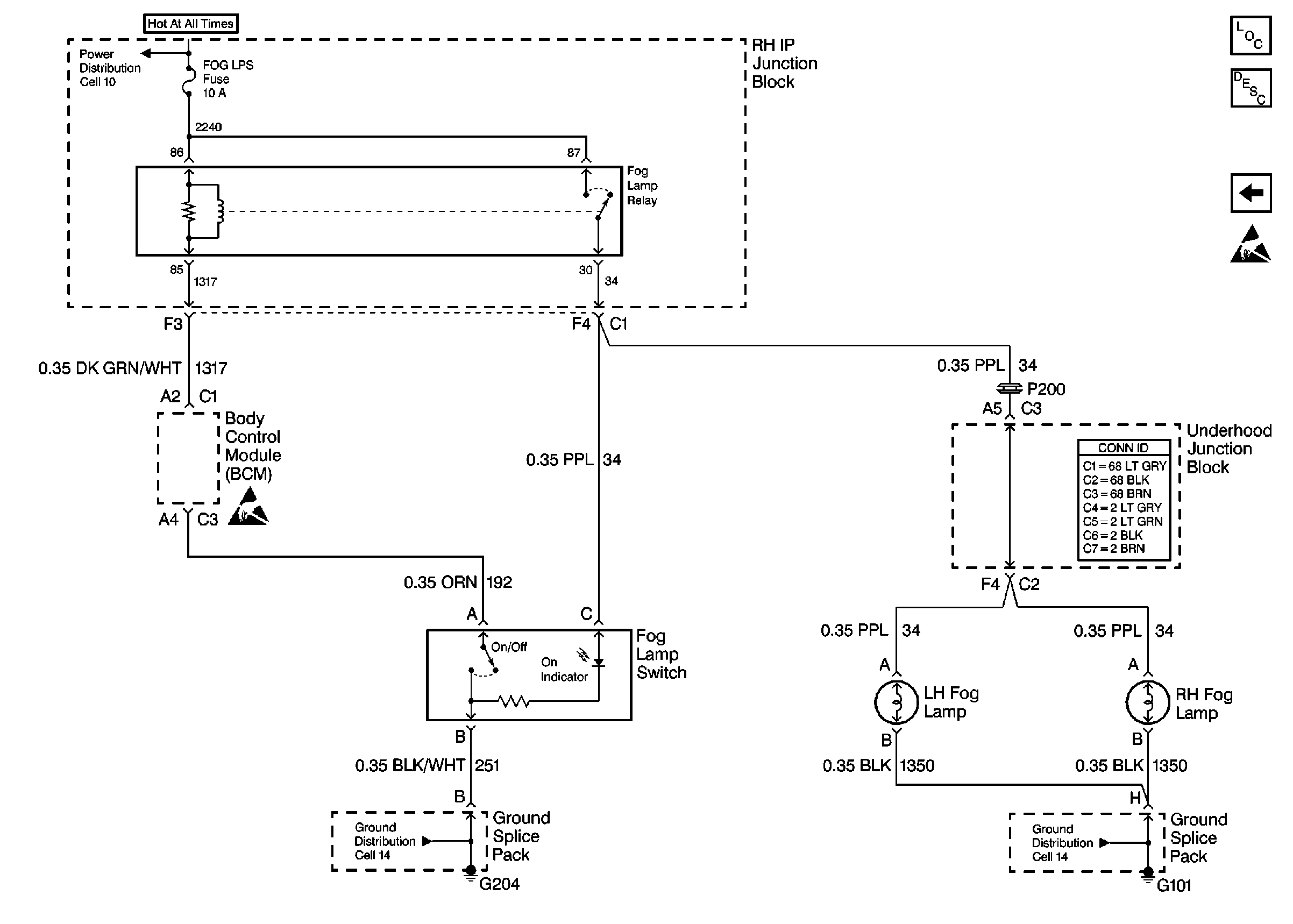
Cell 102: Fog Lamps
Cell 102: RF Headlamps, Turn/Headlamp/Wiper Switch
Cell 102: RF Headlamps, Turn/Headlamp/Wiper Switch
Figure
3:
Cell 102: Fog Lamps
Lighting Systems Components
Headlights/Daytime Running Lights (DRL) Circuit Description
Cell 102: LF Headlamps, DRL Relay and ALC Relay
Handling Electrostatic Discharge Sensitive Parts Notice
Handling Electrostatic Discharge Sensitive Parts Notice
Power Distribution Schematics
Ground Distribution Schematics
Ground Distribution Schematics