GM Service Manual Online
For 1990-2009 cars only
Makes
🢒
Chevrolet
🢒
1999
🢒
Alero Export
🢒
Body and Accessories
🢒
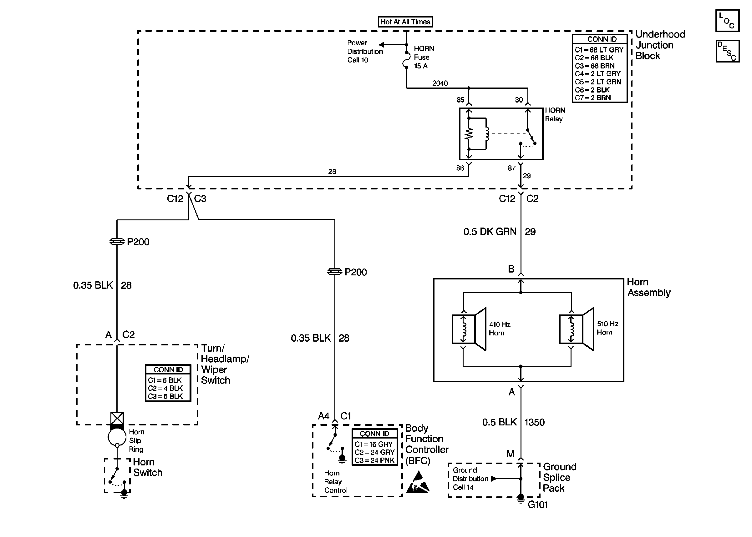
Horns
🢒 Horn Schematics
Cell 40
Horns Components
Horns Circuit Description
Handling Electrostatic Discharge Sensitive Parts Notice
Power Distribution Schematics
Ground Distribution Schematics