GM Service Manual Online
For 1990-2009 cars only
Makes
🢒
Chevrolet
🢒
2001
🢒
Alero Export
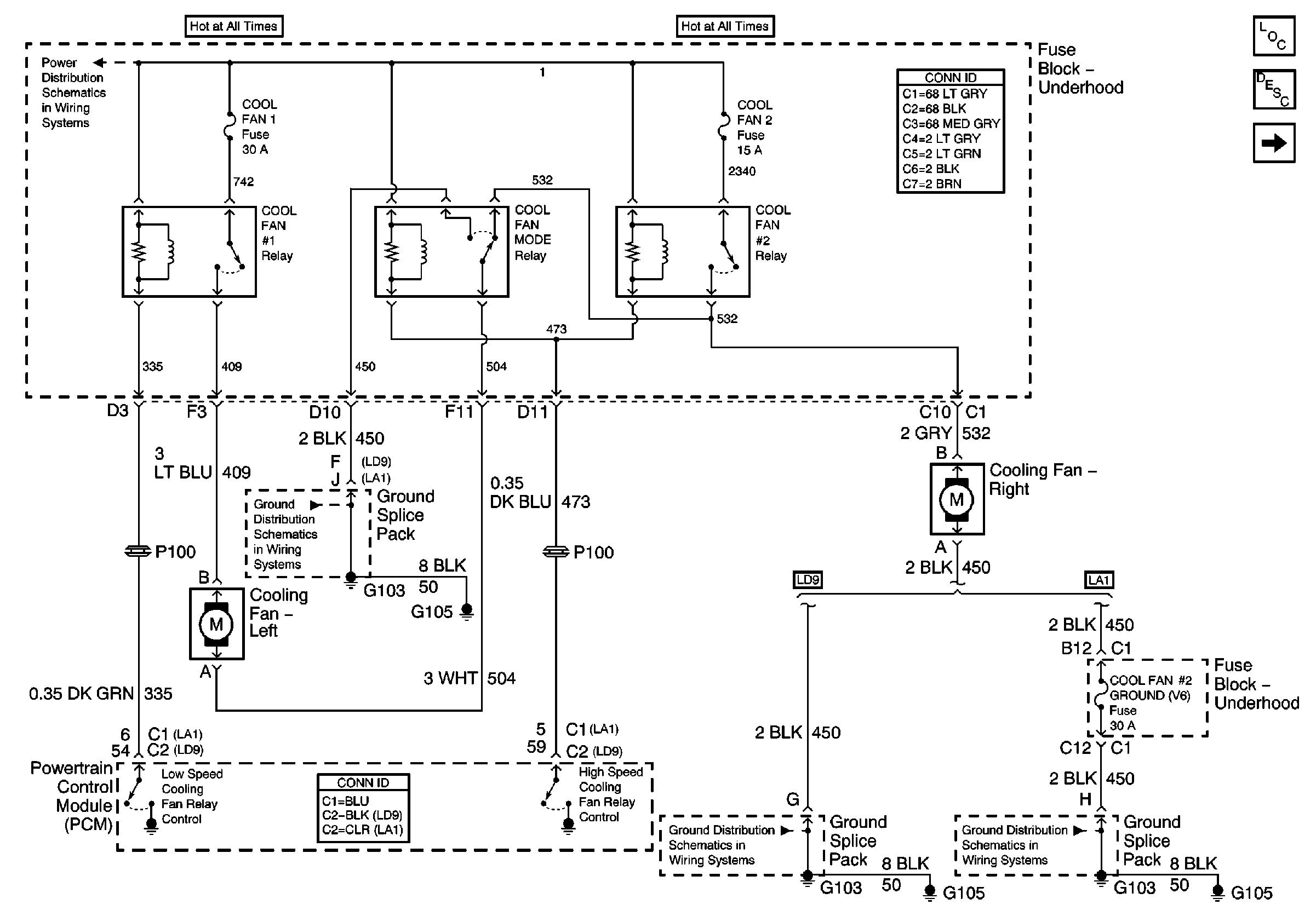
🢒 Cooling Fan Motor Controls
Cooling Fan Motor Controls
Cooling Fan Motor Controls
Master Electrical Component List
Cooling System Description and Operation
Engine Coolant Level
G103 and G105
G103 and G105
G103 and G105
B+ Bus Bar and COOL FAN 2 GROUND (V6) Fuse