GM Service Manual Online
For 1990-2009 cars only

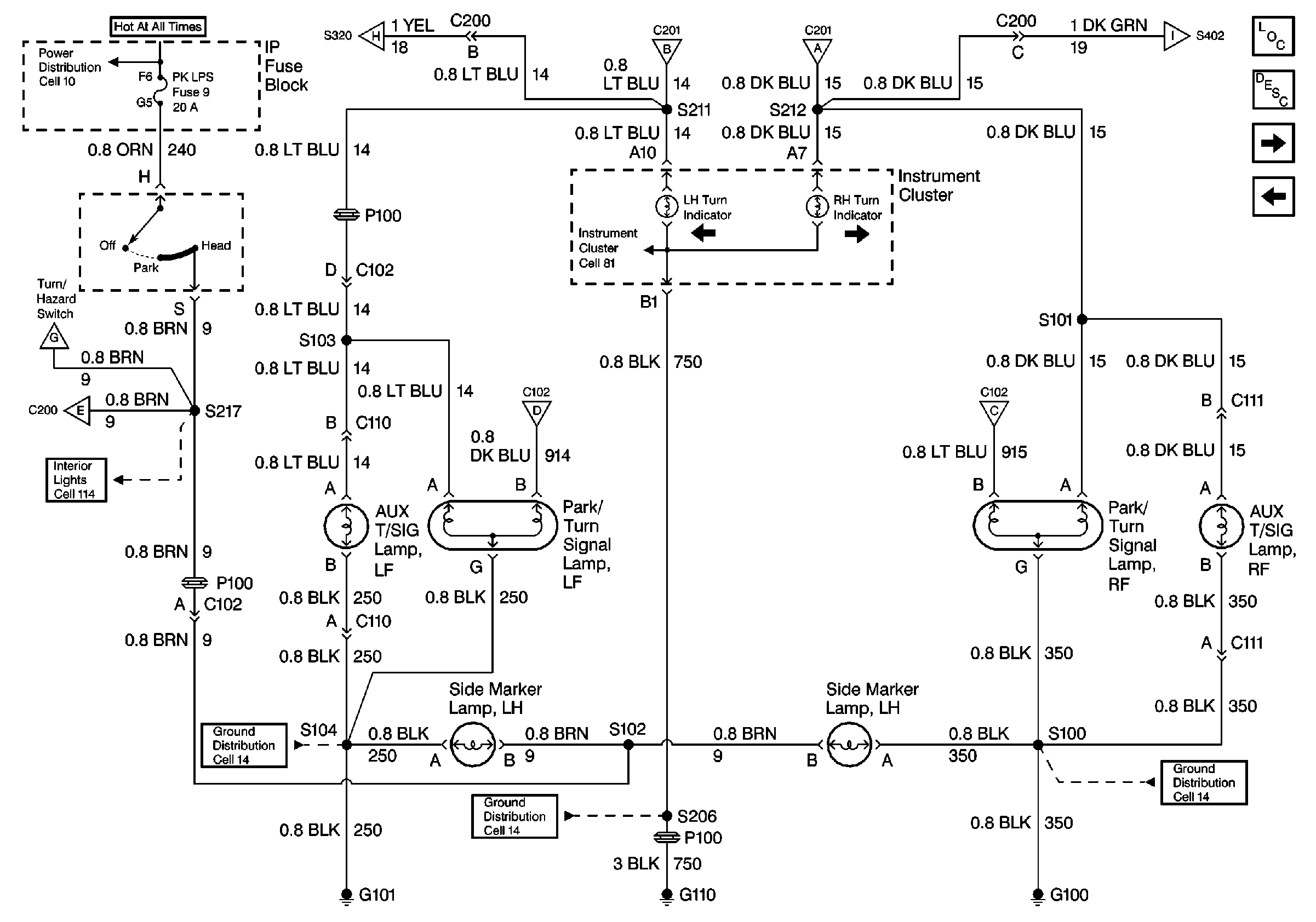
Exterior Lights Schematics Non VE1

Figure 1:

Turn/Hazard Switch Controls


Object Number: 299855  Size: FS
Lighting Systems Components
Exterior Lights Circuit Description Non VE1
Turn Indicators, Front Marker Lamps, and Front Park/Turn Signal Lamps
Cell 112 Backup Lights
Cell 14 (G107, G105)
Cell 14 (G110)
TURN-B/U, TRANS Fuses, and WINDOWS Circuit Breaker
B+ Bus
Cell 76 Audible Warnings
Cell 34 Cruise Control
Turn Indicators, Front Marker Lamps, and Front Park/Turn Signal Lamps
Trailer Wiring
CHMSL, License, Rear Marker, Tail/Stop, and Turn Signal Lamps
Turn Indicators, Front Marker Lamps, and Front Park/Turn Signal Lamps
CHMSL, License, Rear Marker, Tail/Stop, and Turn Signal Lamps
Turn Indicators, Front Marker Lamps, and Front Park/Turn Signal Lamps
Turn Indicators, Front Marker Lamps, and Front Park/Turn Signal Lamps
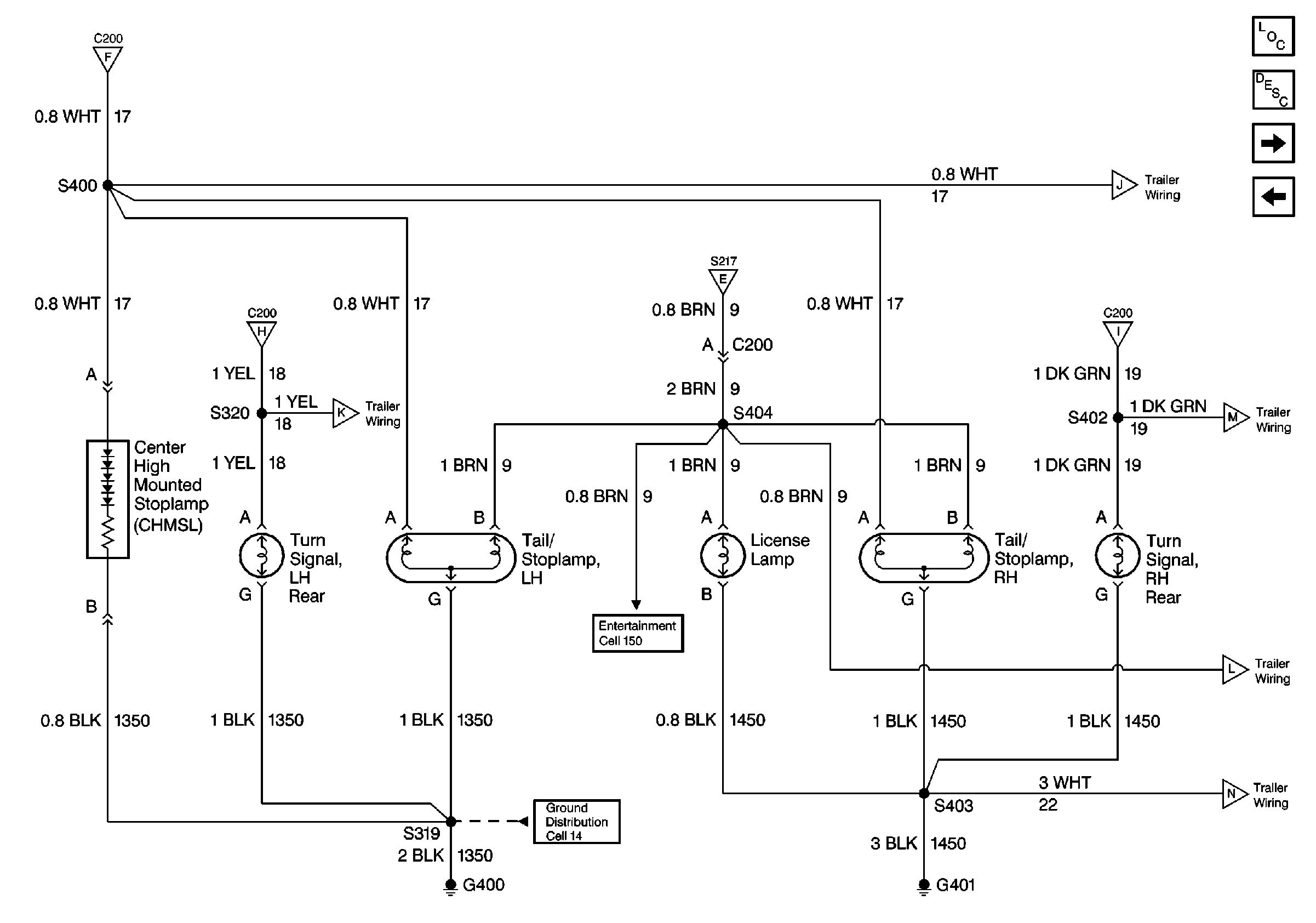
Figure 2:

Turn Indicators, Front Marker Lamps, and Front Park/Turn Signal Lamps


Object Number: 299857  Size: FS
Lighting Systems Components
Exterior Lights Circuit Description Non VE1
CHMSL, License, Rear Marker, Tail/Stop, and Turn Signal Lamps
Turn/Hazard Switch Controls
Cell 114 (IP Fuse Block, Headlamp and Panel Dimmer Switch, RH Power Door Lock Switch, Rear Radio Control Module, Outside Rearview Mirror Control Switch)
Handling ESD Sensitive Parts Notice
Cell 14 (G110)
Cell 14 (G108, G106, G101)
Cell 14 (G102, G103, G100)
CHMSL, License, Rear Marker, Tail/Stop, and Turn Signal Lamps
Turn/Hazard Switch Controls
Turn/Hazard Switch Controls
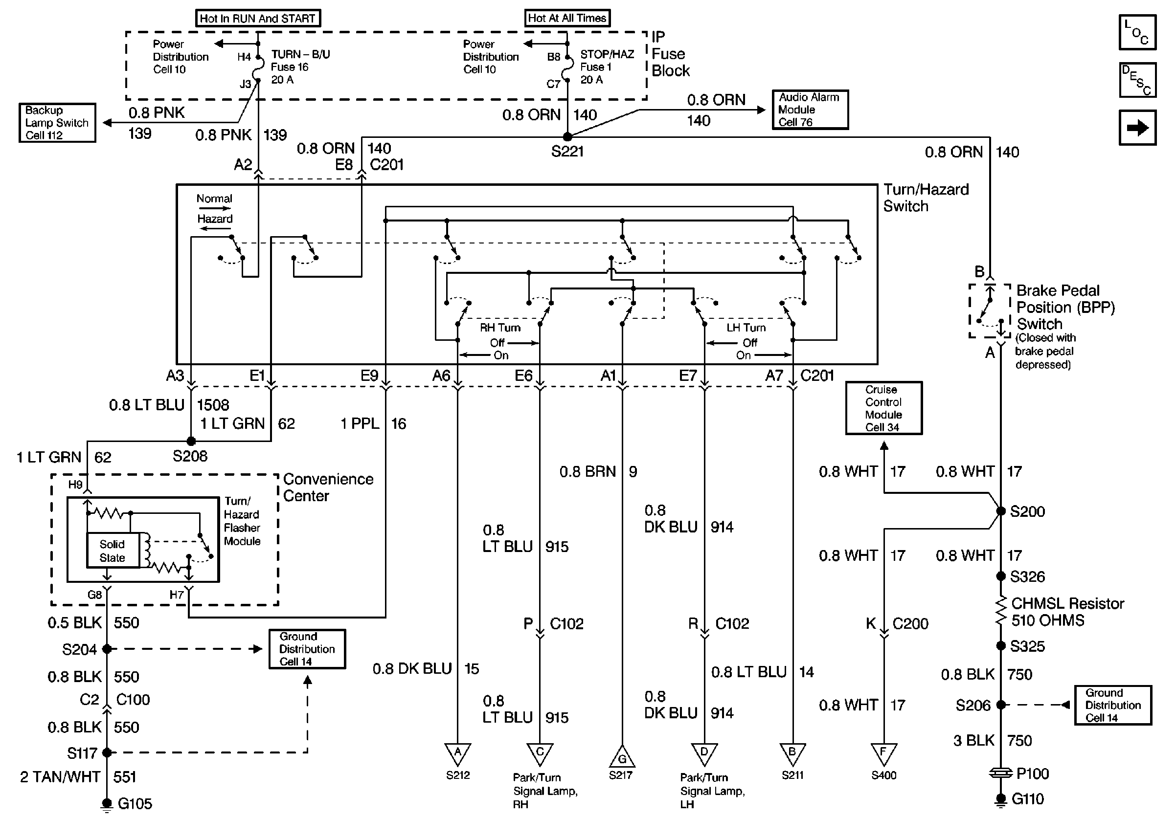
Figure 3:

CHMSL, License, Rear Marker, and Tail/Stop/Turn Lamps


Object Number: 364016  Size: FS
Lighting Systems Components
Exterior Lights Circuit Description Non VE1
Trailer Wiring
Turn Indicators, Front Marker Lamps, and Front Park/Turn Signal Lamps
Cell 14 (G401)
LH Front Seat
Cell 150 Radio/Audio Systems Premium Radio with Speed Compensated Volume(1 of 2)
Turn/Hazard Switch Controls
Turn/Hazard Switch Controls
Trailer Wiring
Trailer Wiring
Trailer Wiring
Turn/Hazard Switch Controls
Trailer Wiring
Trailer Wiring
Figure 4:

Trailer Wiring


Object Number: 299863  Size: FS
Lighting Systems Components
Exterior Lights Circuit Description Non VE1
CHMSL, License, Rear Marker, Tail/Stop, and Turn Signal Lamps
Cell 112 Backup Lights
B+ Bus, Ignition Switch, Run Bus
B+ Bus, Ignition Switch, Run Bus
CHMSL, License, Rear Marker, Tail/Stop, and Turn Signal Lamps
CHMSL, License, Rear Marker, Tail/Stop, and Turn Signal Lamps
CHMSL, License, Rear Marker, Tail/Stop, and Turn Signal Lamps
CHMSL, License, Rear Marker, Tail/Stop, and Turn Signal Lamps
CHMSL, License, Rear Marker, Tail/Stop, and Turn Signal Lamps

Exterior Lights Schematics VE1

Figure 1:

Cell 110 Exterior Lights (Japan)


Object Number: 510397  Size: FS
Lighting Systems Components
Exterior Lights Circuit Description VE1
Cell 110 Front Turn and Hazard Lamps
Cell 112 Backup Lights
TURN-B/U, TRANS Fuses, and WINDOWS Circuit Breaker
STOP/HAZ, AUX PWR Fuses
Cell 76 Audible Warnings
Cell 14 (G107, G105)
Cell 14 (G110)
Cell 34 Cruise Control
Cell 110 Front Turn and Hazard Lamps
Cell 110 Front Turn and Hazard Lamps
Cell 110 Front Turn and Hazard Lamps
Cell 110 Front Turn and Hazard Lamps
Cell 110 Front Turn and Hazard Lamps
Cell 110 Rear Turn, Hazard and Trailer Tow (Center High Mounted STOP Lamp, LH Tail/Stop/Turn Lamp, RR Side Marker Lamp)
Figure 2:

Cell 110 Front Turn and Hazard Lamps


Object Number: 501767  Size: FS
Lighting Systems Components
Exterior Lights Circuit Description VE1
Cell 110 Rear Turn, Hazard and Trailer Tow (Center High Mounted STOP Lamp, LH Tail/Stop/Turn Lamp, RR Side Marker Lamp)
Cell 110 Exterior Lights (Japan)
CTSY (cont), PK LPS, DRL, SECURITY Fuses
Cell 110 Rear Turn, Hazard and Trailer Tow (Center High Mounted STOP Lamp, LH Tail/Stop/Turn Lamp, RR Side Marker Lamp)
Cell 110 Exterior Lights (Japan)
Cell 110 Exterior Lights (Japan)
Cell 110 Rear Turn, Hazard and Trailer Tow (Center High Mounted STOP Lamp, LH Tail/Stop/Turn Lamp, RR Side Marker Lamp)
Cell 110 Exterior Lights (Japan)
Cell 110 Rear Turn, Hazard and Trailer Tow (Center High Mounted STOP Lamp, LH Tail/Stop/Turn Lamp, RR Side Marker Lamp)
Cell 114 (IP Fuse Block, Headlamp and Panel Dimmer Switch, RH Power Door Lock Switch, Rear Radio Control Module, Outside Rearview Mirror Control Switch)
Cell 81 (Instrument Cluster, Inflatable Restraint Sensing Diatnostic Module, Passlock Module)
Cell 110 Exterior Lights (Japan)
Cell 110 Exterior Lights (Japan)
Cell 14 (G108, G106, G101)
Cell 14 (G110)
Cell 14 (G102, G103, G100)
Figure 3:

Cell 110 Rear Turn, Hazard and Trailer Tow (Center High Mounted Stop Lamp, LH Tail/Stop/Turn Lamp, RR Side Marker Lamp)


Object Number: 501806  Size: FS
Lighting Systems Components
Exterior Lights Circuit Description VE1
Cell 110 Rear Turn, Hazard and Trailer Tow (Underhood Fuse-Relay CENTeR, Convenience Center, Auxiliary Lead)
Cell 110 Front Turn and Hazard Lamps
Cell 110 Exterior Lights (Japan)
Cell 110 Rear Turn, Hazard and Trailer Tow (Underhood Fuse-Relay CENTeR, Convenience Center, Auxiliary Lead)
Cell 110 Front Turn and Hazard Lamps
Cell 110 Front Turn and Hazard Lamps
Cell 110 Front Turn and Hazard Lamps
Cell 110 Rear Turn, Hazard and Trailer Tow (Underhood Fuse-Relay CENTeR, Convenience Center, Auxiliary Lead)
Cell 110 Rear Turn, Hazard and Trailer Tow (Underhood Fuse-Relay CENTeR, Convenience Center, Auxiliary Lead)
Cell 150 Radio/Audio Systems Premium Radio with Rear Radio Control(2 of 3)
G400, G301, and G404
Cell 110 Rear Turn, Hazard and Trailer Tow (Underhood Fuse-Relay CENTeR, Convenience Center, Auxiliary Lead)
Cell 110 Rear Turn, Hazard and Trailer Tow (Underhood Fuse-Relay CENTeR, Convenience Center, Auxiliary Lead)
Figure 4:

Cell 110 Rear Turn, Hazard and Trailer Tow (Underhood Fuse-Relay Center, Convenience Center, Auxiliary Lead)


Object Number: 501810  Size: FS
Lighting Systems Components
Exterior Lights Circuit Description VE1
Cell 110 Rear Turn, Hazard and Trailer Tow (Center High Mounted STOP Lamp, LH Tail/Stop/Turn Lamp, RR Side Marker Lamp)
B+ Bus, Ignition Switch, Run Bus
B+ Bus, Ignition Switch, Run Bus
Backup Lamp Schematics VE1
Cell 110 Rear Turn, Hazard and Trailer Tow (Center High Mounted STOP Lamp, LH Tail/Stop/Turn Lamp, RR Side Marker Lamp)
Cell 110 Rear Turn, Hazard and Trailer Tow (Center High Mounted STOP Lamp, LH Tail/Stop/Turn Lamp, RR Side Marker Lamp)
Cell 110 Rear Turn, Hazard and Trailer Tow (Center High Mounted STOP Lamp, LH Tail/Stop/Turn Lamp, RR Side Marker Lamp)
Cell 110 Rear Turn, Hazard and Trailer Tow (Center High Mounted STOP Lamp, LH Tail/Stop/Turn Lamp, RR Side Marker Lamp)
Cell 110 Rear Turn, Hazard and Trailer Tow (Center High Mounted STOP Lamp, LH Tail/Stop/Turn Lamp, RR Side Marker Lamp)