GM Service Manual Online
For 1990-2009 cars only
Makes
🢒
Chevrolet
🢒
2005
🢒
Astro - 2WD
🢒
Engine
🢒
Engine Electrical
🢒 Starting and Charging Schematics
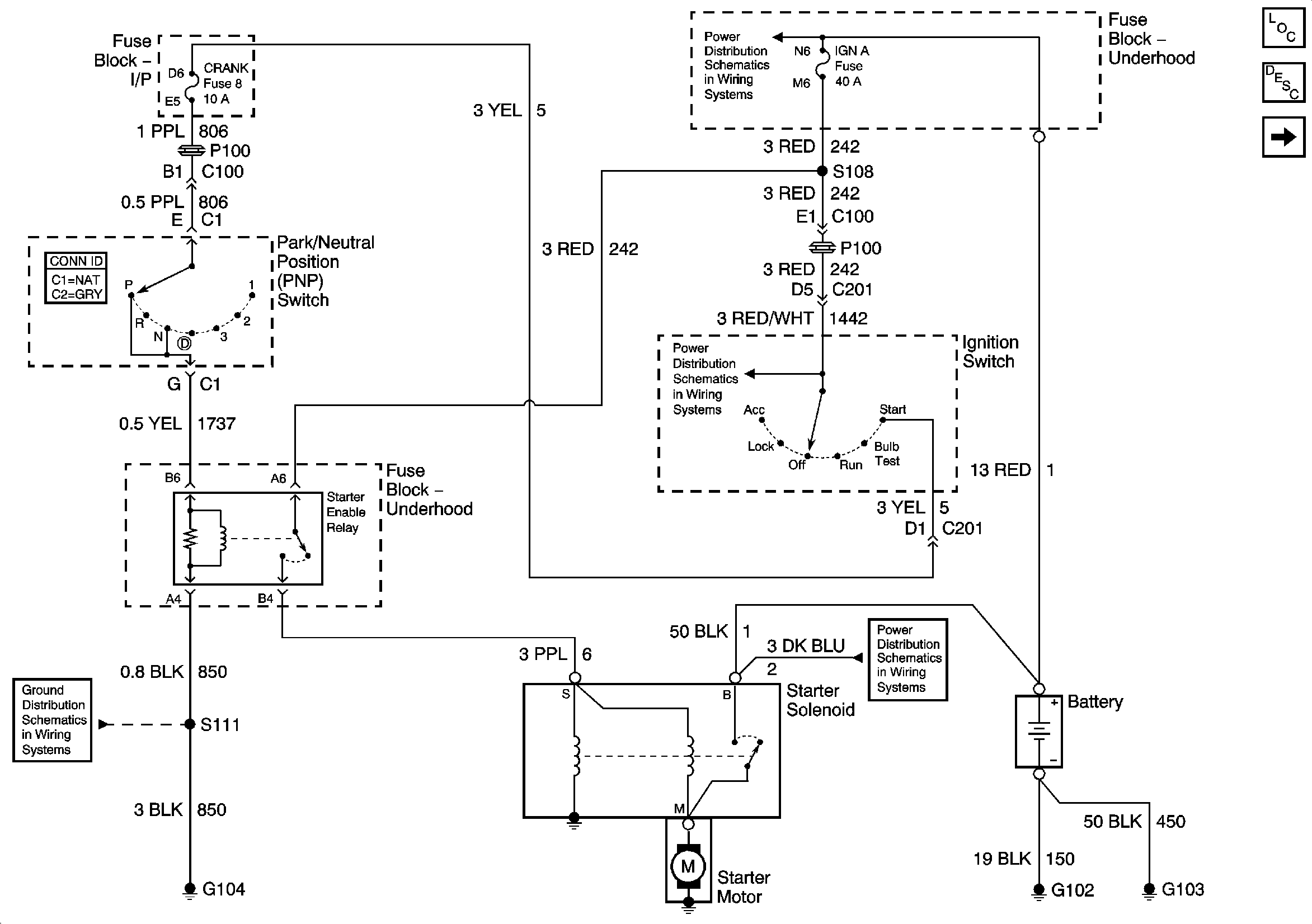
Figure
1:
Starting
Master Electrical Component List
Starting System Description and Operation
Charging
G104
B+ Bus
Ignition Switch - START, RUN/START, and OFF/RUN/START Bus Bars
B+ Bus
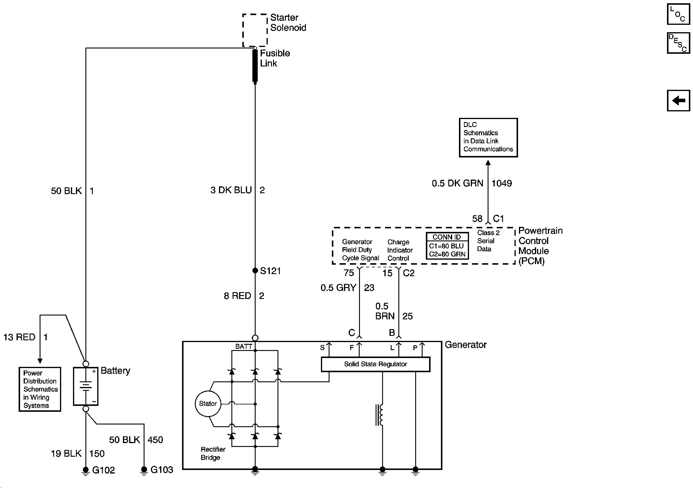
Figure
2:
Charging
Master Electrical Component List
Charging System Description and Operation
Starting
B+ Bus
Data Link Connector (DLC) Schematics