GM Service Manual Online
For 1990-2009 cars only

Exterior Lights Schematics Domestic

Figure 1:

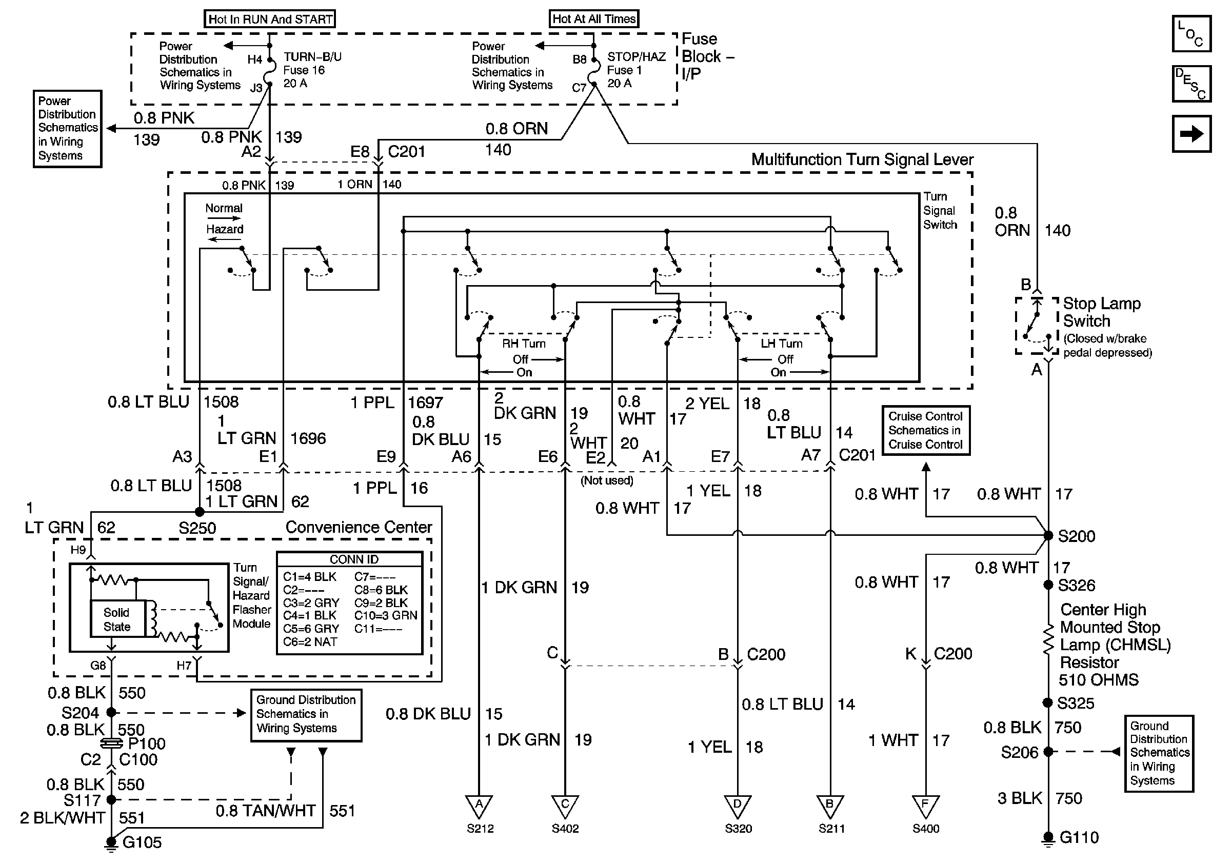
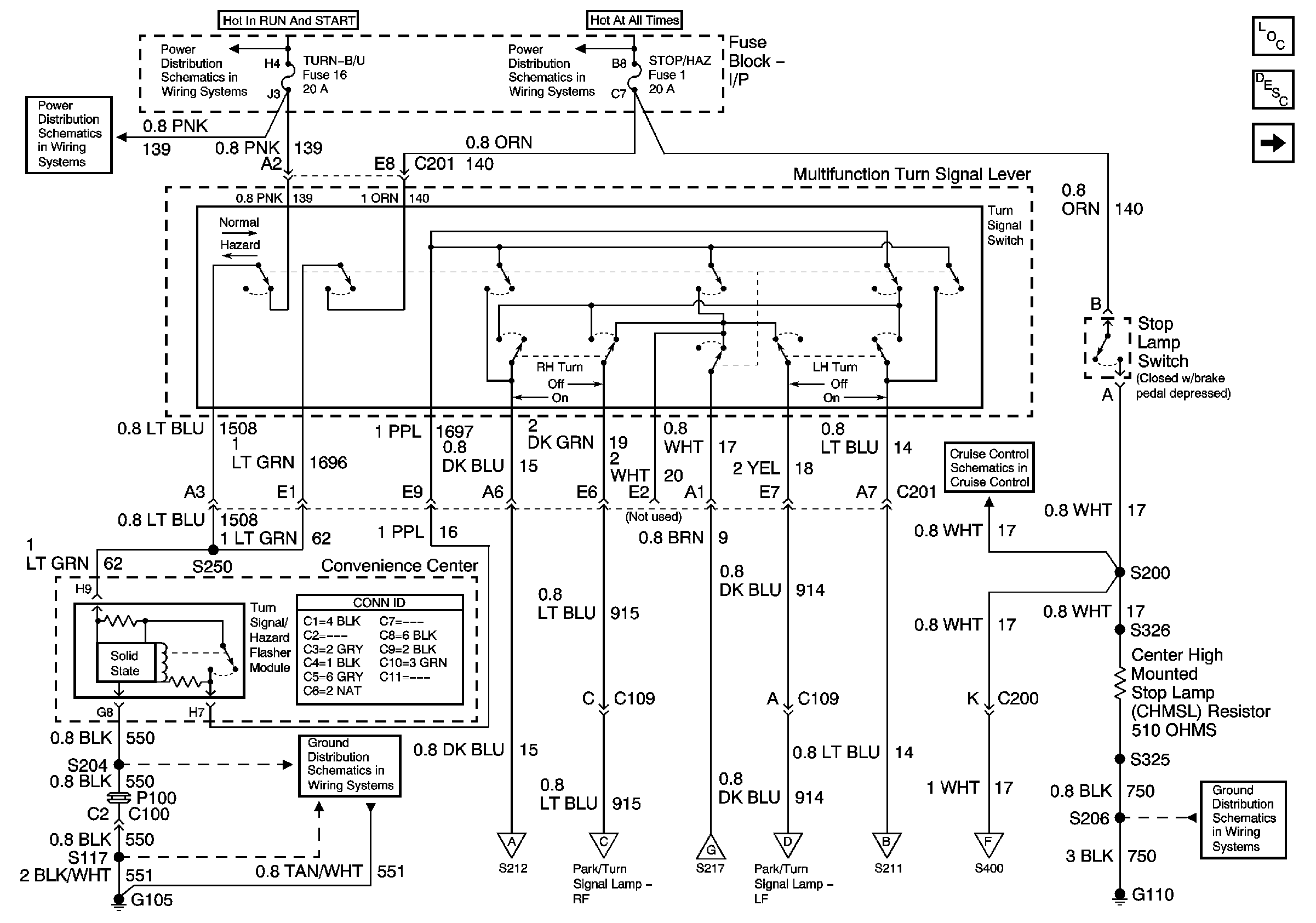
Turn Signal Switch, and Turn Signal/Hazard Flasher Module


Object Number: 901549  Size: FS
Master Electrical Component List
Exterior Lighting Systems Description and Operation
Turn Indicators, Front Marker Lamps, Front Park/Turn Signal Lamp
AIR BAG, GAGES, and TURN-B/U Fuses
Ignition Switch - START, RUN/START, and OFF/RUN/START Bus Bars
B+ Bus
Cruise Control Schematics
G105 and G107
Turn Indicators, Front Marker Lamps, Front Park/Turn Signal Lamp
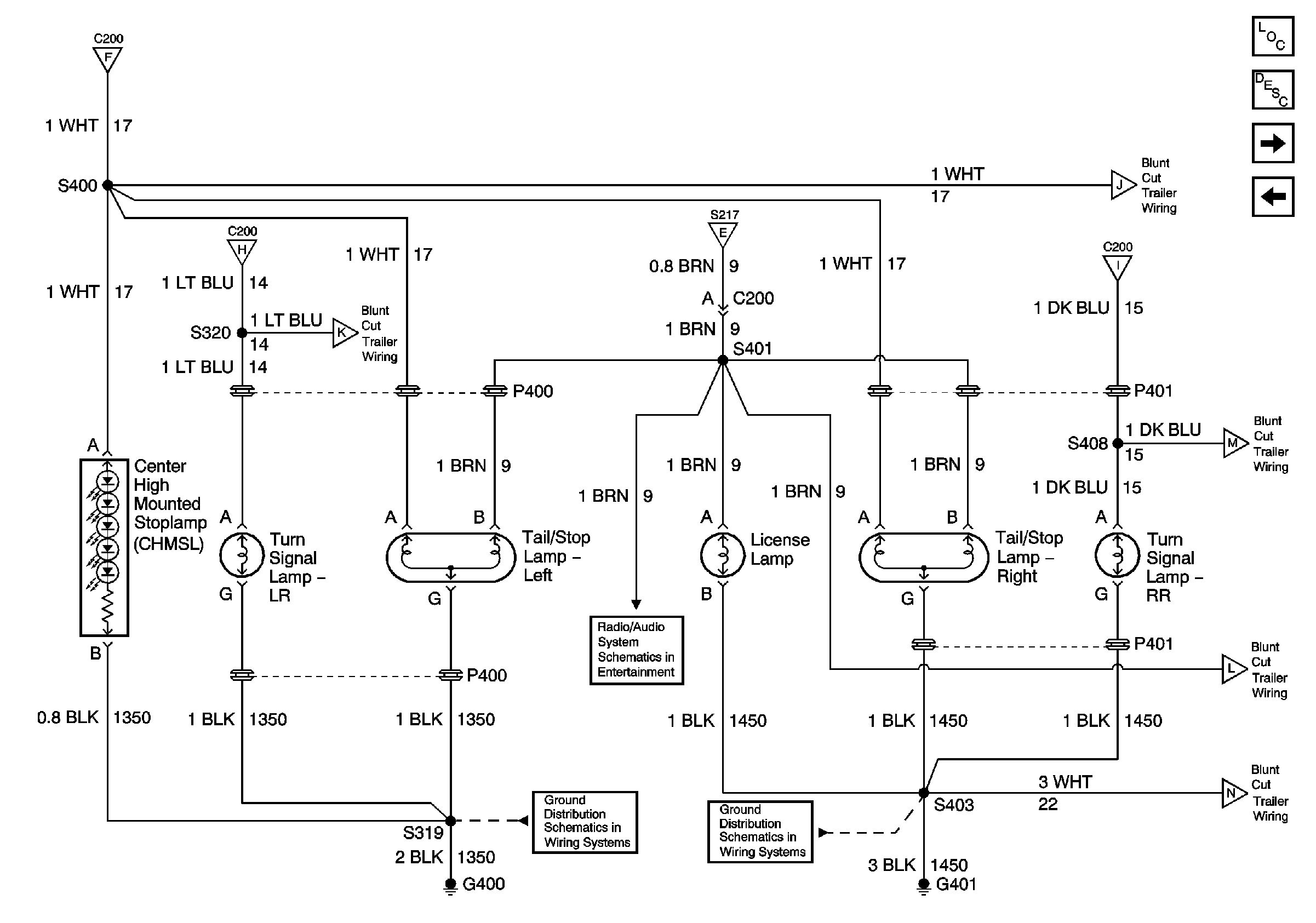
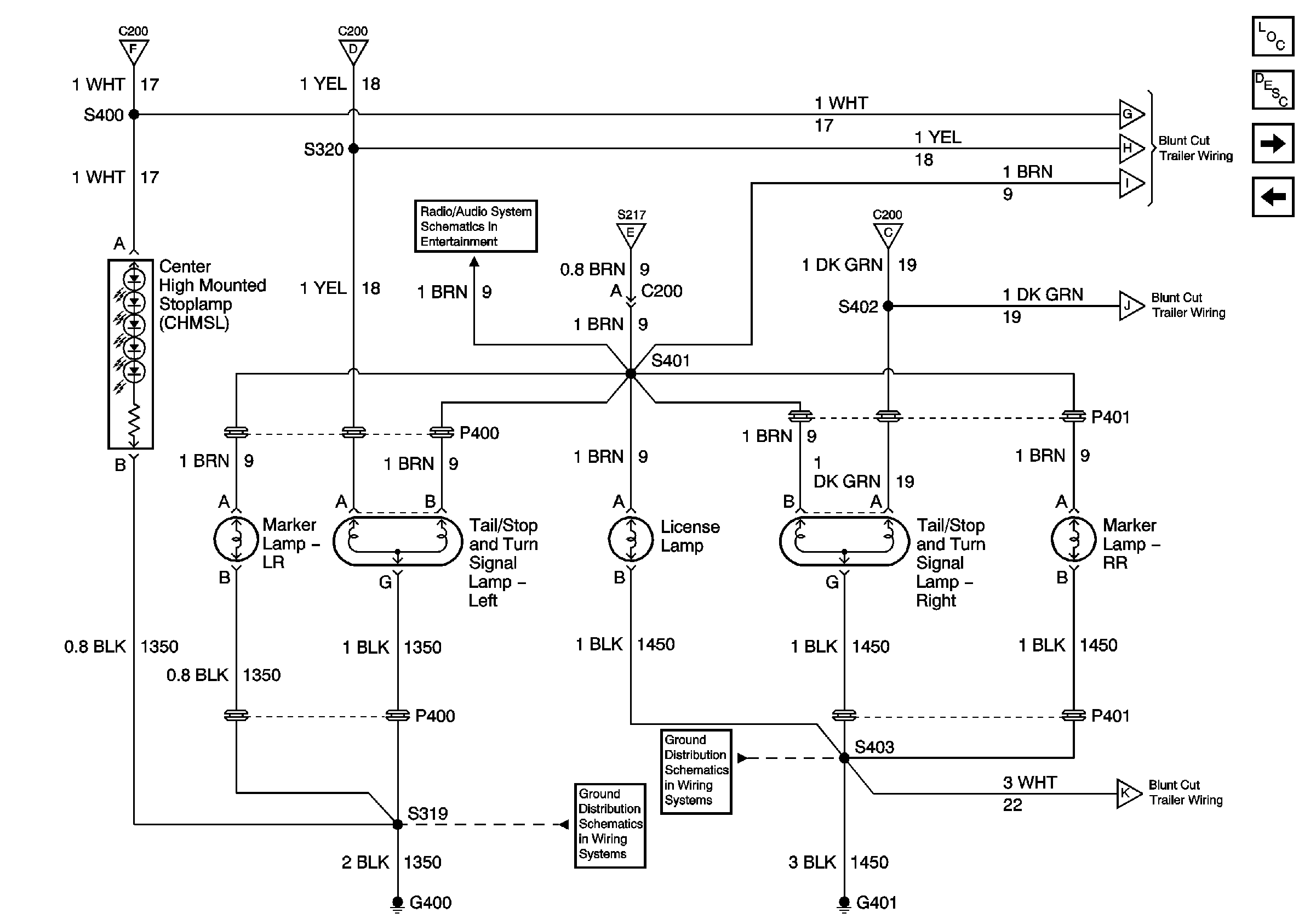
Rear Marker Lamps, Tail/Stop and Turn Signal Lamps, CHMSL, and License Lamp
Rear Marker Lamps, Tail/Stop and Turn Signal Lamps, CHMSL, and License Lamp
Turn Indicators, Front Marker Lamps, Front Park/Turn Signal Lamp
Rear Marker Lamps, Tail/Stop and Turn Signal Lamps, CHMSL, and License Lamp
G110 - Page 1 of 2
Figure 2:

Turn Indicators, Front Marker Lamps, Front Park/Turn Signal Lamps


Object Number: 634935  Size: FS
Master Electrical Component List
Exterior Lighting Systems Description and Operation
Rear Marker Lamps, Tail/Stop and Turn Signal Lamps, CHMSL, and License Lamp
Turn Signal Switch, and Turn Signal/Hazard Flasher Module
Turn Signal Switch, and Turn Signal/Hazard Flasher Module
Turn Signal Switch, and Turn Signal/Hazard Flasher Module
Park Lamp Relay
Park Lamp Relay
Park Lamp Relay
Park Lamp Relay
Power Window/Door Lock Switches
Rear Marker Lamps, Tail/Stop and Turn Signal Lamps, CHMSL, and License Lamp
Indicators
G110 - Page 1 of 2
G100, G106, and G302
G100, G102, and G103
Figure 3:

Rear Marker Lamps, Tail/Stop and Turn Signal Lamps, CHMSL, and License Lamp


Object Number: 634936  Size: FS
Master Electrical Component List
Exterior Lighting Systems Description and Operation
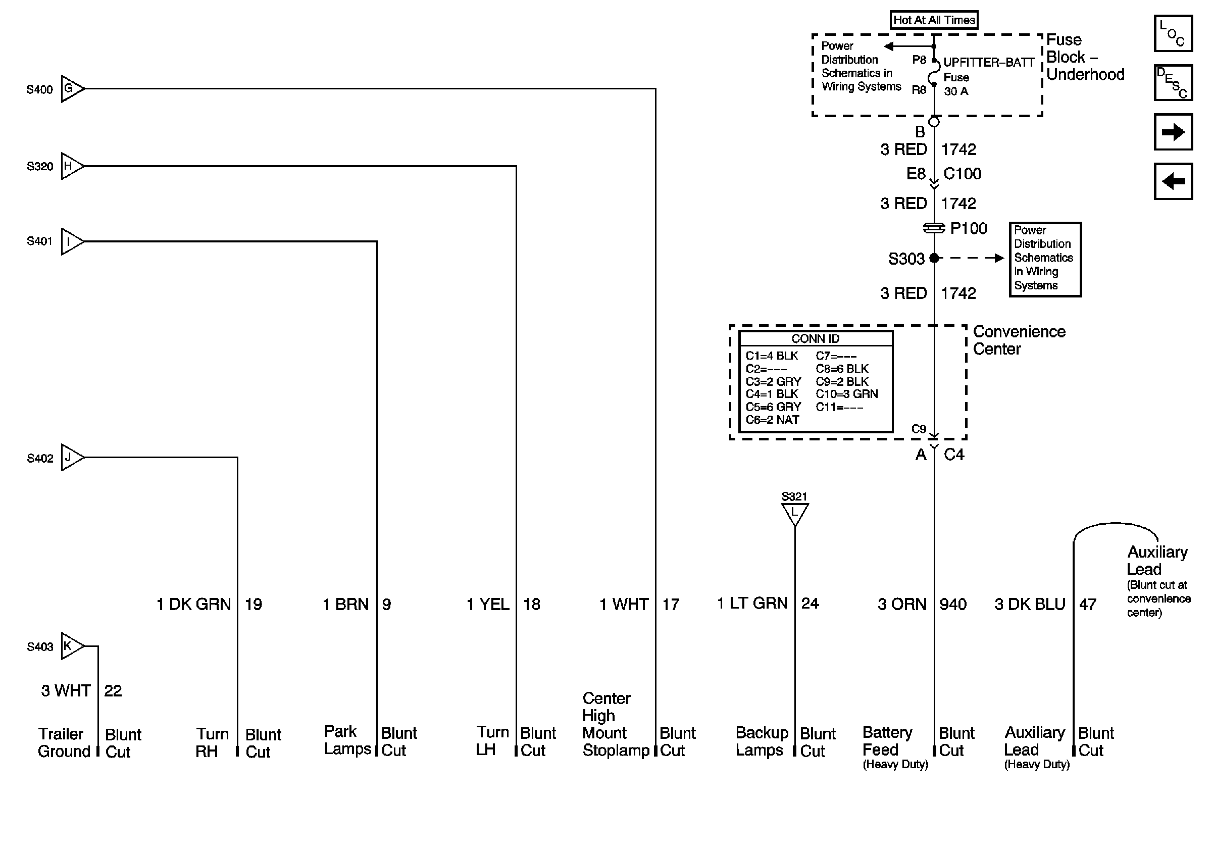
Trailer Wiring Harness Connections
Turn Indicators, Front Marker Lamps, Front Park/Turn Signal Lamp
Turn Signal Switch, and Turn Signal/Hazard Flasher Module
Turn Signal Switch, and Turn Signal/Hazard Flasher Module
Rear Radio Control Module - Premium w/ RSA
Turn Indicators, Front Marker Lamps, Front Park/Turn Signal Lamp
Turn Signal Switch, and Turn Signal/Hazard Flasher Module
Trailer Wiring Harness Connections
Trailer Wiring Harness Connections
G301, G303, G400, and G404
G300, G401, and G403
Trailer Wiring Harness Connections
Figure 4:

Trailer Wiring Harness Connections


Object Number: 634937  Size: FS
Master Electrical Component List
Exterior Lighting Systems Description and Operation
Park Lamp Relay
Rear Marker Lamps, Tail/Stop and Turn Signal Lamps, CHMSL, and License Lamp
Rear Marker Lamps, Tail/Stop and Turn Signal Lamps, CHMSL, and License Lamp
Rear Marker Lamps, Tail/Stop and Turn Signal Lamps, CHMSL, and License Lamp
Rear Marker Lamps, Tail/Stop and Turn Signal Lamps, CHMSL, and License Lamp
Rear Marker Lamps, Tail/Stop and Turn Signal Lamps, CHMSL, and License Lamp
Rear Marker Lamps, Tail/Stop and Turn Signal Lamps, CHMSL, and License Lamp
B+ Bus
UPFITTER-ACCY and UPFITTER-BATT Fuses
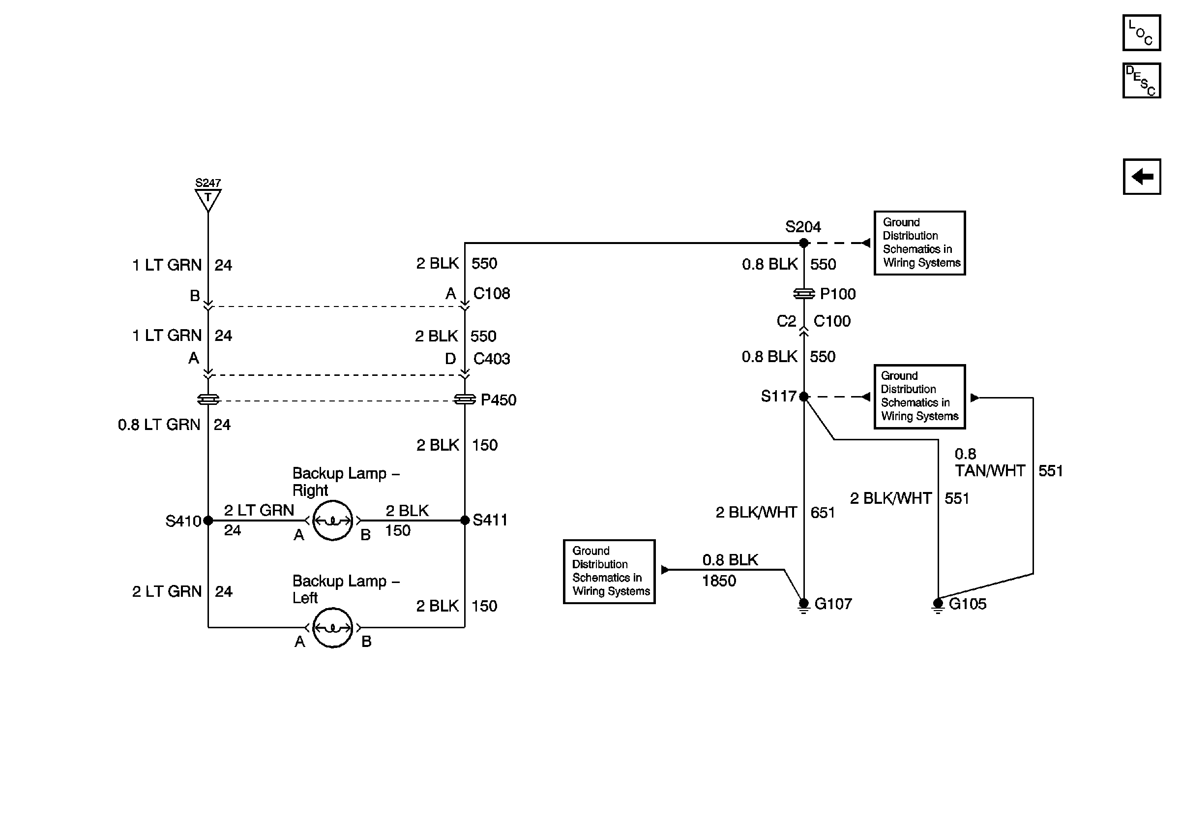
Backup Lamps
Figure 5:

Park Lamp Relay


Object Number: 634938  Size: FS
Master Electrical Component List
Exterior Lighting Systems Description and Operation
Backup Lamps
Trailer Wiring Harness Connections
Turn Indicators, Front Marker Lamps, Front Park/Turn Signal Lamp
Turn Indicators, Front Marker Lamps, Front Park/Turn Signal Lamp
Turn Indicators, Front Marker Lamps, Front Park/Turn Signal Lamp
Turn Indicators, Front Marker Lamps, Front Park/Turn Signal Lamp
Figure 6:

Backup Lamps


Object Number: 635033  Size: FS
Master Electrical Component List
Exterior Lighting Systems Description and Operation
Park Lamp Relay
Ignition Switch - START, RUN/START, and OFF/RUN/START Bus Bars
AIR BAG, GAGES, and TURN-B/U Fuses
G301, G303, G400, and G404
G300, G401, and G403
Trailer Wiring Harness Connections

Exterior Lights Schematics Export

Figure 1:

Turn Signal Switch, and Turn Signal/Hazard Flasher Module


Object Number: 901585  Size: FS
Master Electrical Component List
Exterior Lighting Systems Description and Operation
Turn Indicators, Front Park/Turn Signal Lamps, Repeater Lamps
AIR BAG, GAGES, and TURN-B/U Fuses
Ignition Switch - START, RUN/START, and OFF/RUN/START Bus Bars
B+ Bus
Cruise Control Schematics
G105 and G107
Turn Indicators, Front Park/Turn Signal Lamps, Repeater Lamps
Turn Indicators, Front Park/Turn Signal Lamps, Repeater Lamps
Turn Indicators, Front Park/Turn Signal Lamps, Repeater Lamps
Turn Indicators, Front Park/Turn Signal Lamps, Repeater Lamps
Turn Indicators, Front Park/Turn Signal Lamps, Repeater Lamps
Tail/Stop Lamps, Turn Signal Lamps, License Lamp, and CHMSL
G110 - Page 1 of 2
Figure 2:

Turn Indicators, Front Park/Turn Signal Lamps, Repeater Lamps


Object Number: 634950  Size: FS
Master Electrical Component List
Exterior Lighting Systems Description and Operation
Tail/Stop Lamps, Turn Signal Lamps, License Lamp, and CHMSL
Turn Signal Switch, and Turn Signal/Hazard Flasher Module
B+ Bus
Turn Signal Switch, and Turn Signal/Hazard Flasher Module
Tail/Stop Lamps, Turn Signal Lamps, License Lamp, and CHMSL
Power Window/Door Lock Switches
Park Lamp Relay
Park Lamp Relay
Park Lamp Relay
G100, G106, and G302
Tail/Stop Lamps, Turn Signal Lamps, License Lamp, and CHMSL
Park Lamp Relay
Indicators
Turn Signal Switch, and Turn Signal/Hazard Flasher Module
G110 - Page 1 of 2
Turn Signal Switch, and Turn Signal/Hazard Flasher Module
Turn Signal Switch, and Turn Signal/Hazard Flasher Module
Tail/Stop Lamps, Turn Signal Lamps, License Lamp, and CHMSL
Park Lamp Relay
Turn Signal Switch, and Turn Signal/Hazard Flasher Module
G100, G102, and G103
Figure 3:

Tail/Stop Lamps, Turn Signal Lamps, License Lamp, and CHMSL


Object Number: 634952  Size: FS
Master Electrical Component List
Exterior Lighting Systems Description and Operation
Trailer Wiring Harness Connections
Turn Indicators, Front Park/Turn Signal Lamps, Repeater Lamps
Turn Signal Switch, and Turn Signal/Hazard Flasher Module
Turn Indicators, Front Park/Turn Signal Lamps, Repeater Lamps
Trailer Wiring Harness Connections
Turn Indicators, Front Park/Turn Signal Lamps, Repeater Lamps
Trailer Wiring Harness Connections
Turn Indicators, Front Park/Turn Signal Lamps, Repeater Lamps
Trailer Wiring Harness Connections
Trailer Wiring Harness Connections
Trailer Wiring Harness Connections
Left Side of the Vehicle
G301, G303, G400, and G404
G300, G401, and G403
Figure 4:

Trailer Wiring Harness Connections


Object Number: 634954  Size: FS
Master Electrical Component List
Exterior Lighting Systems Description and Operation
Park Lamp Relay
Tail/Stop Lamps, Turn Signal Lamps, License Lamp, and CHMSL
Ignition Switch - START, RUN/START, and OFF/RUN/START Bus Bars
AIR BAG, GAGES, and TURN-B/U Fuses
B+ Bus
UPFITTER-ACCY and UPFITTER-BATT Fuses
Tail/Stop Lamps, Turn Signal Lamps, License Lamp, and CHMSL
Backup Lamps
Tail/Stop Lamps, Turn Signal Lamps, License Lamp, and CHMSL
Tail/Stop Lamps, Turn Signal Lamps, License Lamp, and CHMSL
Tail/Stop Lamps, Turn Signal Lamps, License Lamp, and CHMSL
Tail/Stop Lamps, Turn Signal Lamps, License Lamp, and CHMSL
Figure 5:

Park Lamp Relay


Object Number: 634955  Size: FS
Master Electrical Component List
Exterior Lighting Systems Description and Operation
Backup Lamps
Trailer Wiring Harness Connections
Turn Indicators, Front Park/Turn Signal Lamps, Repeater Lamps
Turn Indicators, Front Park/Turn Signal Lamps, Repeater Lamps
Turn Indicators, Front Park/Turn Signal Lamps, Repeater Lamps
Turn Indicators, Front Park/Turn Signal Lamps, Repeater Lamps
Turn Indicators, Front Park/Turn Signal Lamps, Repeater Lamps
Turn Indicators, Front Park/Turn Signal Lamps, Repeater Lamps
Figure 6:

Backup Lamps


Object Number: 635036  Size: FS
Master Electrical Component List
Exterior Lighting Systems Description and Operation
Park Lamp Relay
Trailer Wiring Harness Connections
G105 and G107
G105 and G107
G105 and G107