GM Service Manual Online
For 1990-2009 cars only
Figure 1:

Power and Ground DLC


Object Number: 52141  Size: FS
Engine Controls Components
Vehicle Control Module VCM
Ignition System Controls
OBD II ICON
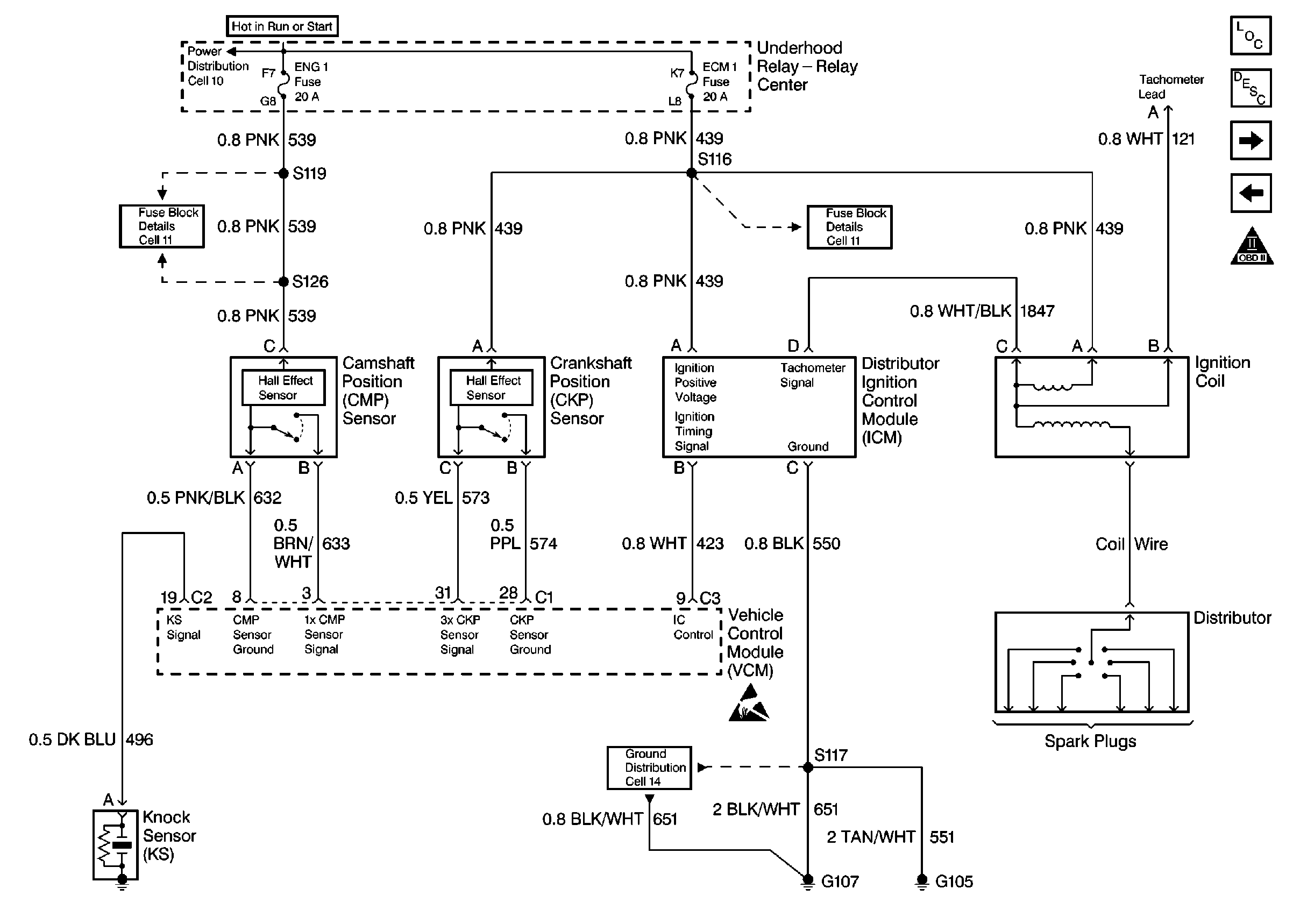
Figure 2:

Ignition System Controls


Object Number: 52145  Size: FS
Engine Controls Components
Enhanced Ignition System General Description
Fuel Delivery
Power and Ground DLC
OBD II ICON
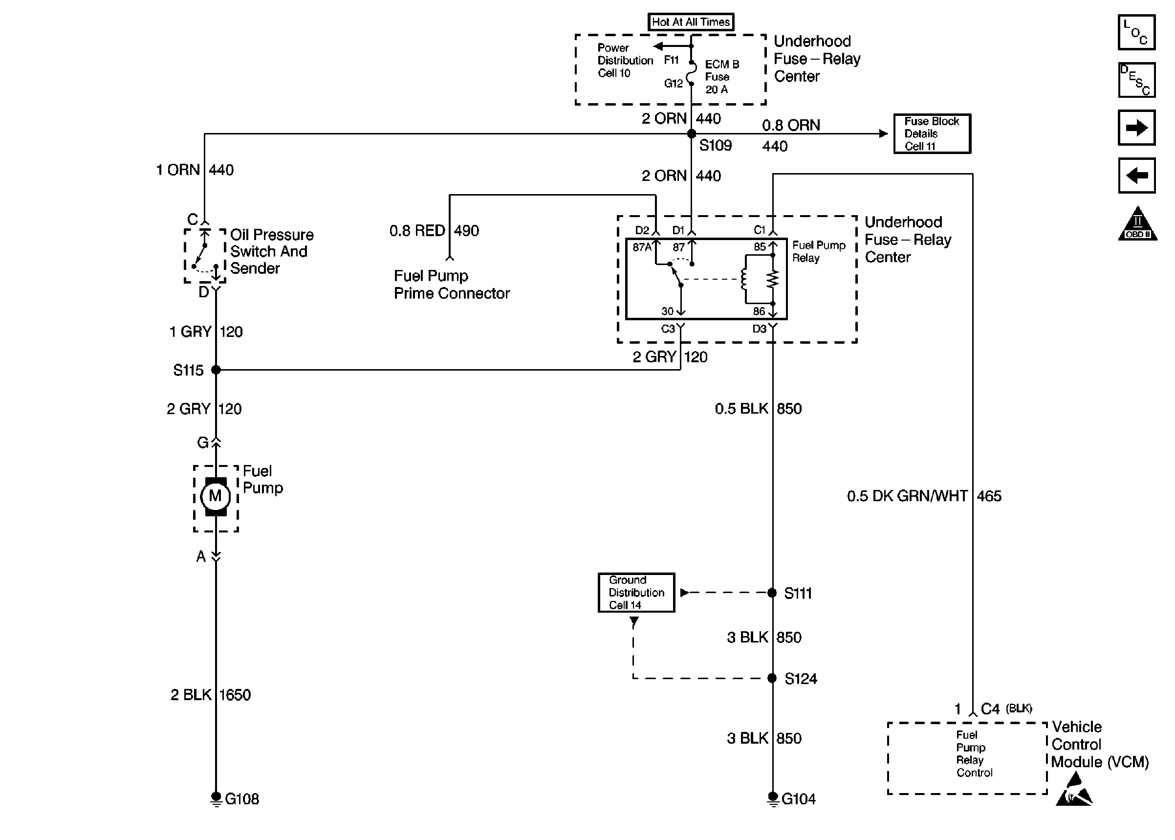
Figure 3:

Fuel Delivery


Object Number: 52155  Size: FS
Engine Controls Components
Fuel System Fuel Supply System
Fuel Injector Controls
Ignition System Controls
OBD II ICON
Figure 4:

Fuel Injector Controls


Object Number: 52156  Size: FS
Engine Controls Components
Fuel System Metering Components
Fuel Mixture Input Controls
Fuel Delivery
OBD II ICON
Figure 5:

Fuel Mixture Input Controls


Object Number: 52157  Size: FS
Engine Controls Components
Fuel System Central SFI
Emission Controls
Fuel Injector Controls
OBD II ICON
Emission Controls
Transmission Switch Input Controls
Transmission Switch Input controls
Fuel Controls
Figure 6:

Emission Controls


Object Number: 52159  Size: FS
Engine Controls Components
Evaporative Emission Control System System Components
Oxygen Sensor
Fuel Mixture Input Controls
OBD II ICON
Fuel Mixture Input Controls
Figure 7:

Oxygen Sensor


Object Number: 52163  Size: FS
Engine Controls Components
Vehicle Control Module VCM
Speed and Cruise Controls
Emission Controls
OBD II ICON
Figure 8:

Speed and Cruise Controls


Object Number: 52165  Size: FS
Engine Controls Components
Transmission Shift Controls
Oxygen Sensor
OBD II ICON
Figure 9:

Transmission Shift Controls


Object Number: 52168  Size: FS
Engine Controls Components
Transmission Switch Input Controls
Speed and Cruise Controls
OBD II ICON
Figure 10:

Transmission Switch Input Controls


Object Number: 52172  Size: FS
Engine Controls Components
A/C Compressor Controls
Transmission Shift Controls
OBD II ICON
Fuel Mixture Input Controls
Figure 11:

A/C Compressor Controls


Object Number: 52177  Size: FS
Engine Controls Components
Fuel Controls
Transmission Switch Input Controls
OBD II ICON
Figure 12:

Fuel Controls


Object Number: 52180  Size: FS
Engine Controls Components
Fuel System Overview
A/C Compressor Controls
OBD II ICON
Fuel Mixture Input Controls
Fuel Mixture Input Controls