GM Service Manual Online
For 1990-2009 cars only
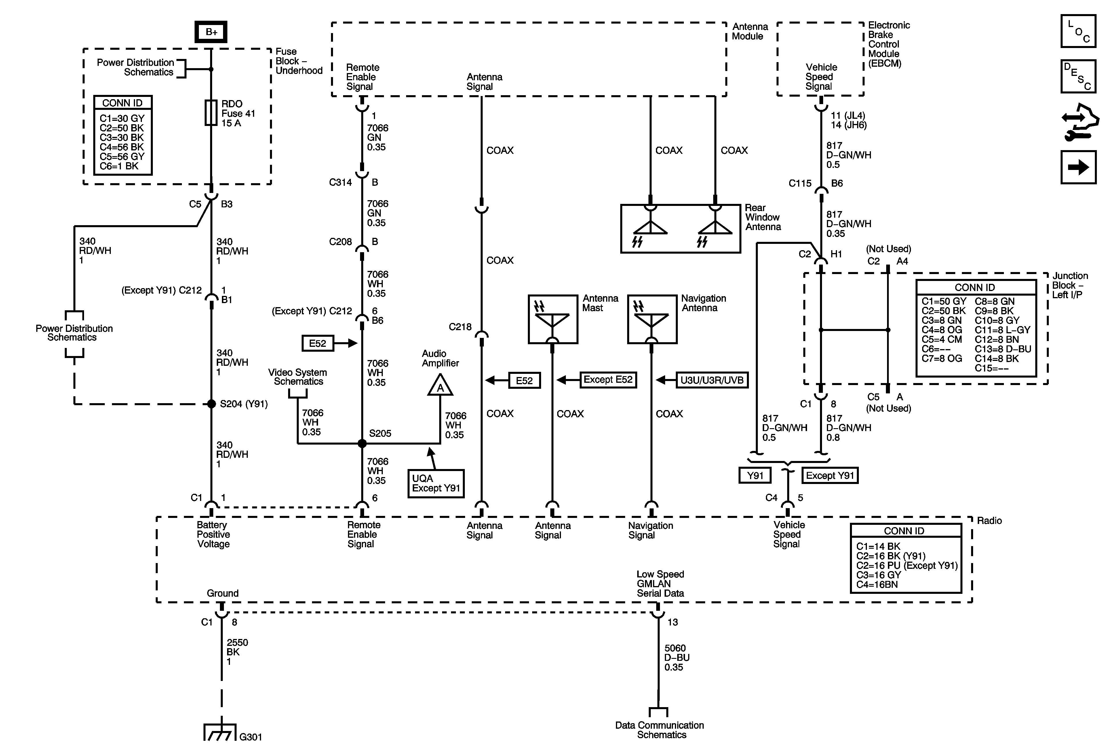
Figure 1:

Radio Power, Ground, Serial Data, and Antenna Signals


Object Number: 1705904  Size: FS
Master Electrical Component List
Radio/Audio System Description and Operation
Control Module References
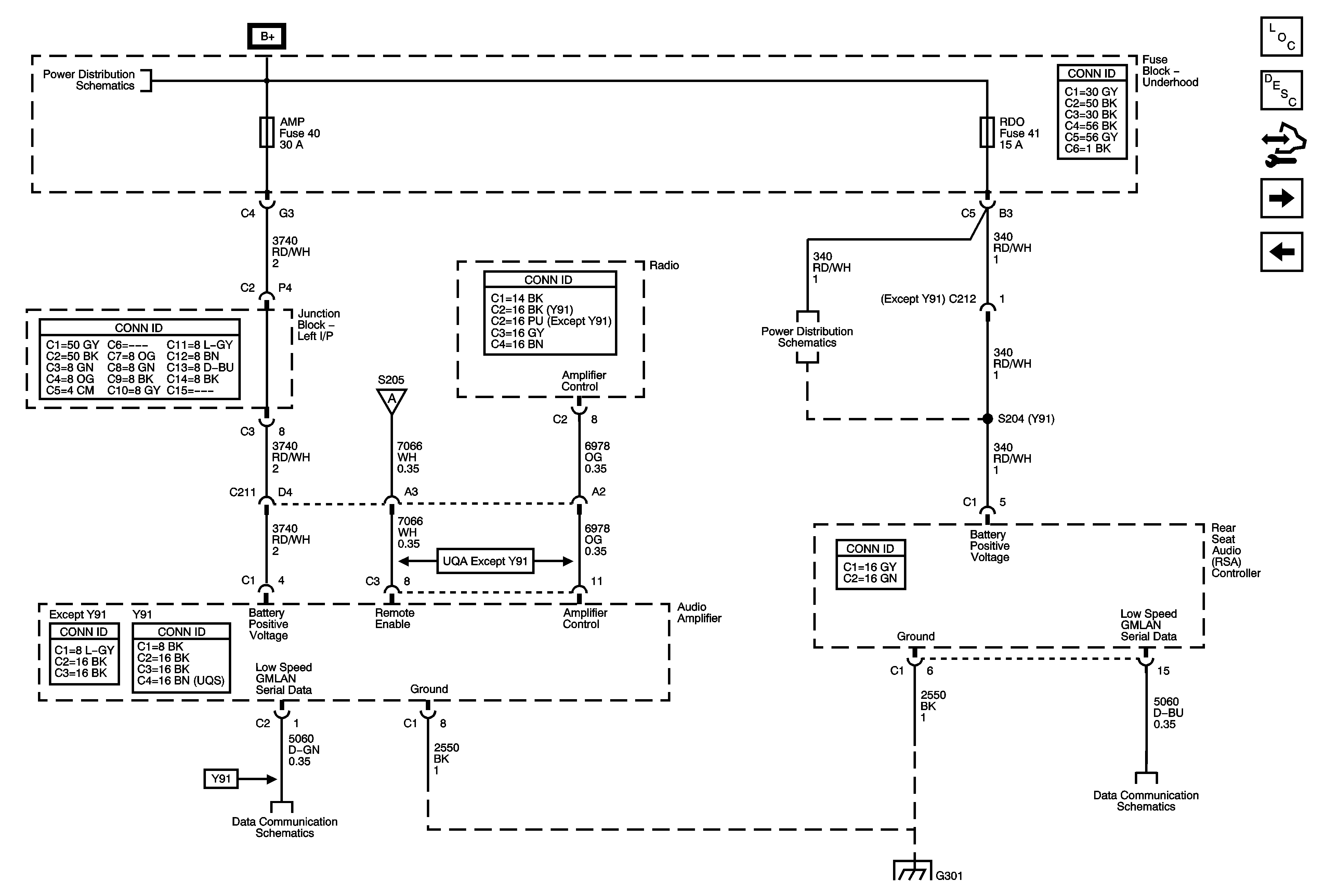
Amplifier (UQA/UQS) and Rear Seat Audio (UK6) Power, Ground, and Serial Data
B+ Bus - 1 of 3
RDO Fuses
Display Power and Ground
Amplifier (UQA/UQS) and Rear Seat Audio (UK6) Power, Ground, and Serial Data
G301
Low Speed Bus - SP200 - 1 of 3
Figure 2:

Amplifier (UQA/UQS) and Rear Seat Audio (UK6) Power, Ground, and Serial Data


Object Number: 1705910  Size: FS
Master Electrical Component List
Radio/Audio System Description and Operation
Control Module References
Amplifier Inputs - UQA/UQS
Radio Power, Ground, Serial Data, and Antenna Signals
B+ Bus - 1 of 3
Radio Power, Ground, Serial Data, and Antenna Signals
RDO Fuses
Low Speed Bus - SP 200 - 2 of 3
G301
Low Speed Bus - SP 200 - 2 of 3
Figure 3:

Amplifier Inputs - UQA/UQS


Object Number: 1705925  Size: FS
Master Electrical Component List
Radio/Audio System Description and Operation
Control Module References
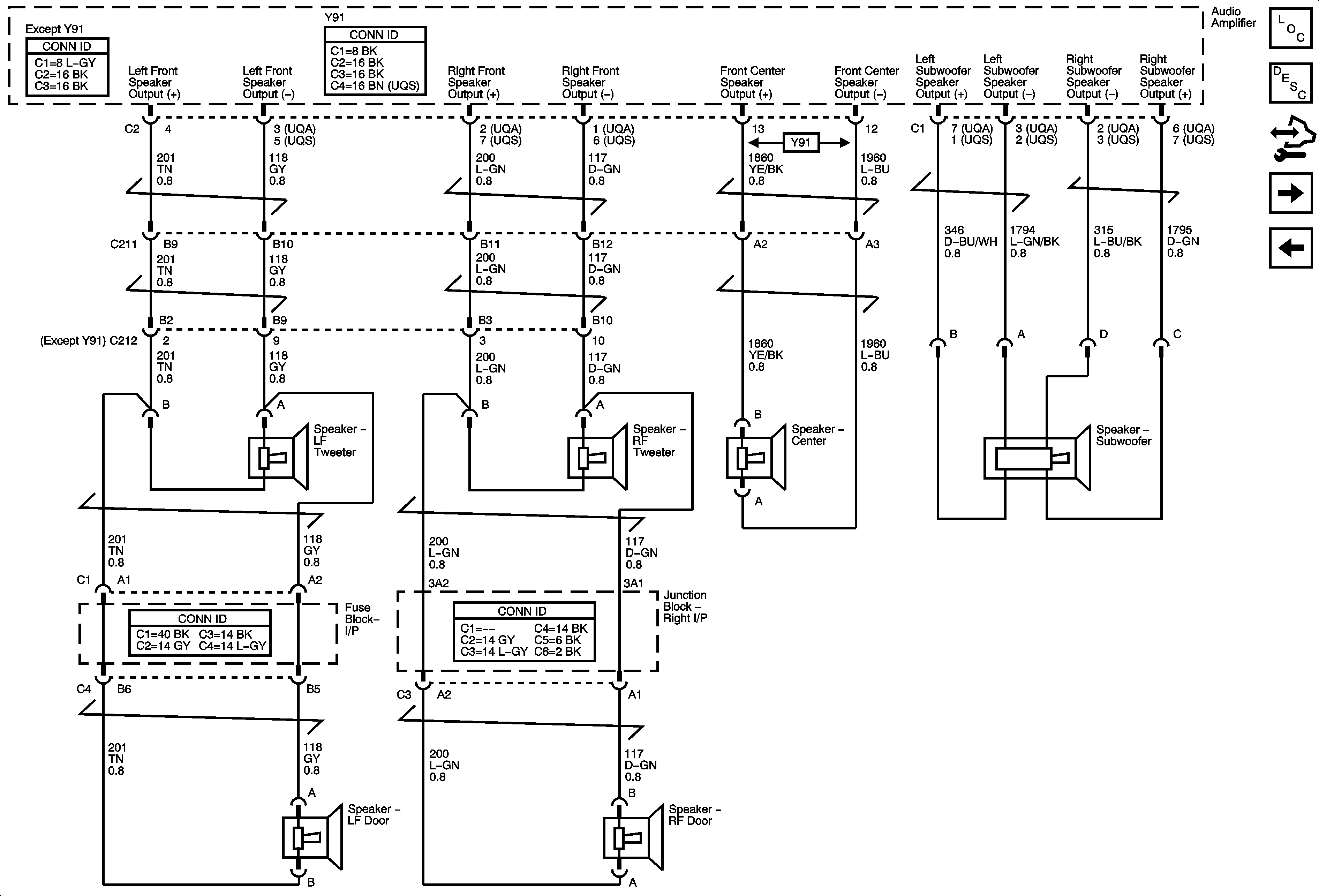
Front Speakers - UQ3
Amplifier (UQA/UQS) and Rear Seat Audio (UK6) Power, Ground, and Serial Data
Video Signals
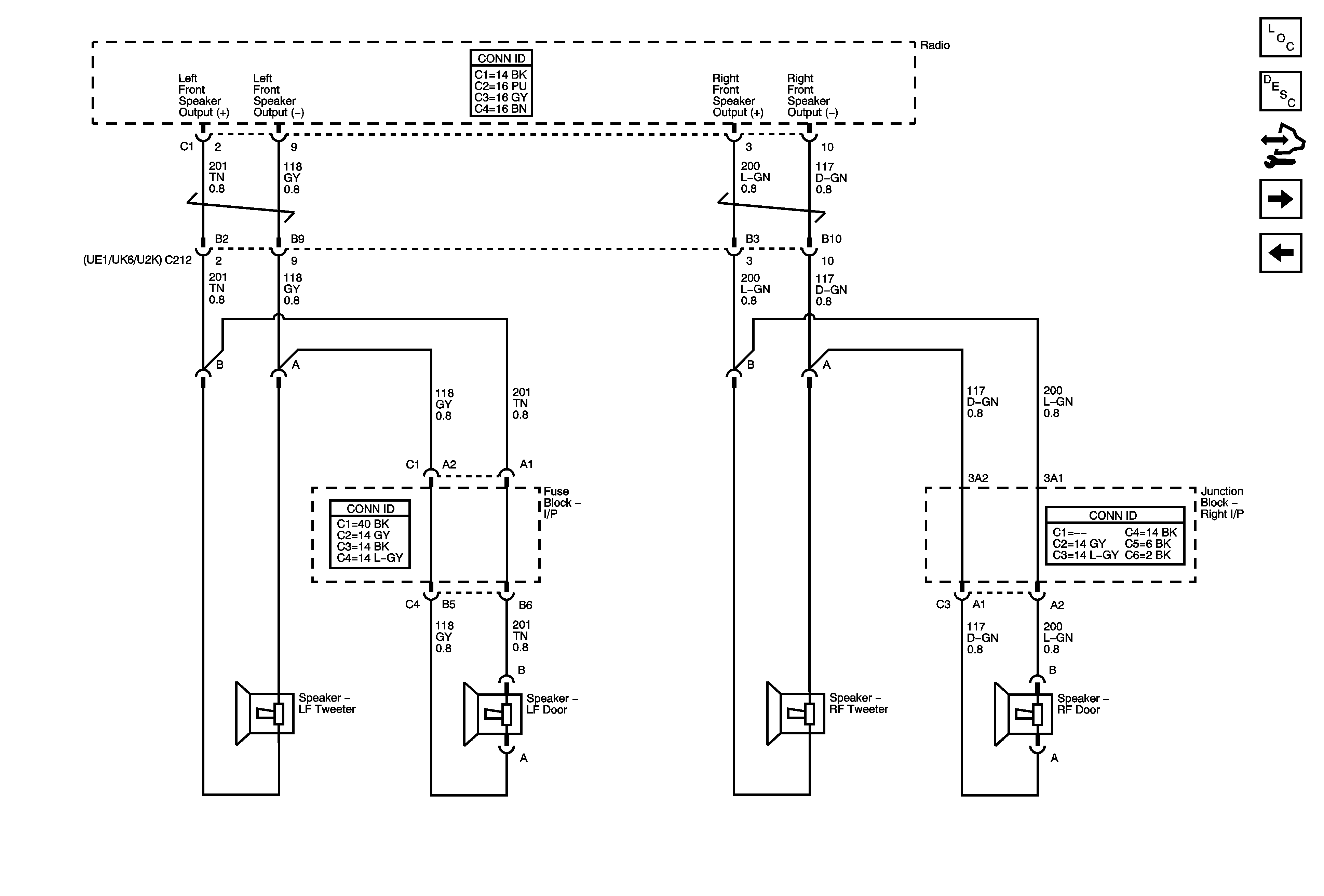
Figure 4:

Front Speakers - UQ3


Object Number: 1705926  Size: FS
Master Electrical Component List
Radio/Audio System Description and Operation
Control Module References
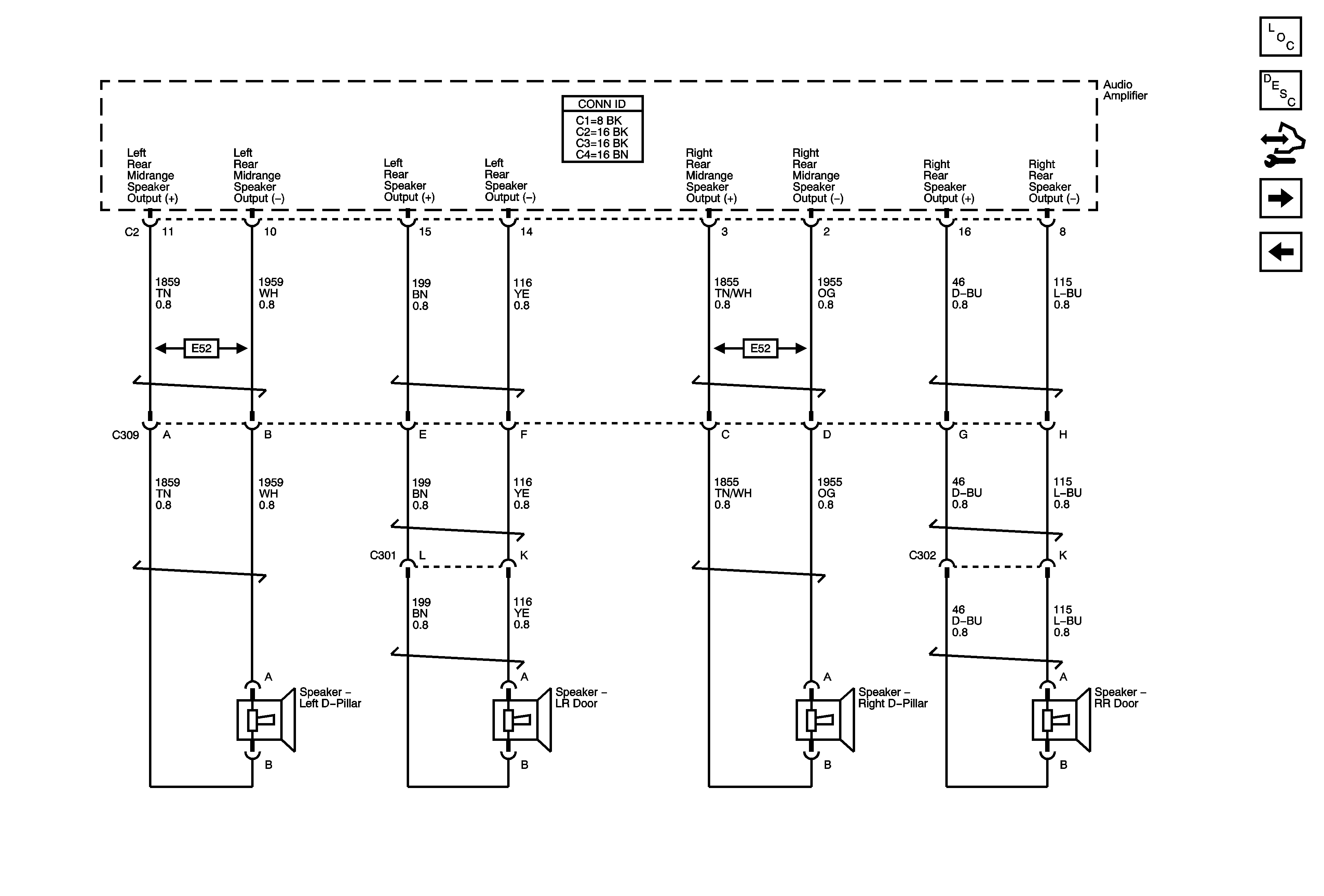
Rear Speakers UQ3 Except UK6
Amplifier Inputs - UQA/UQS
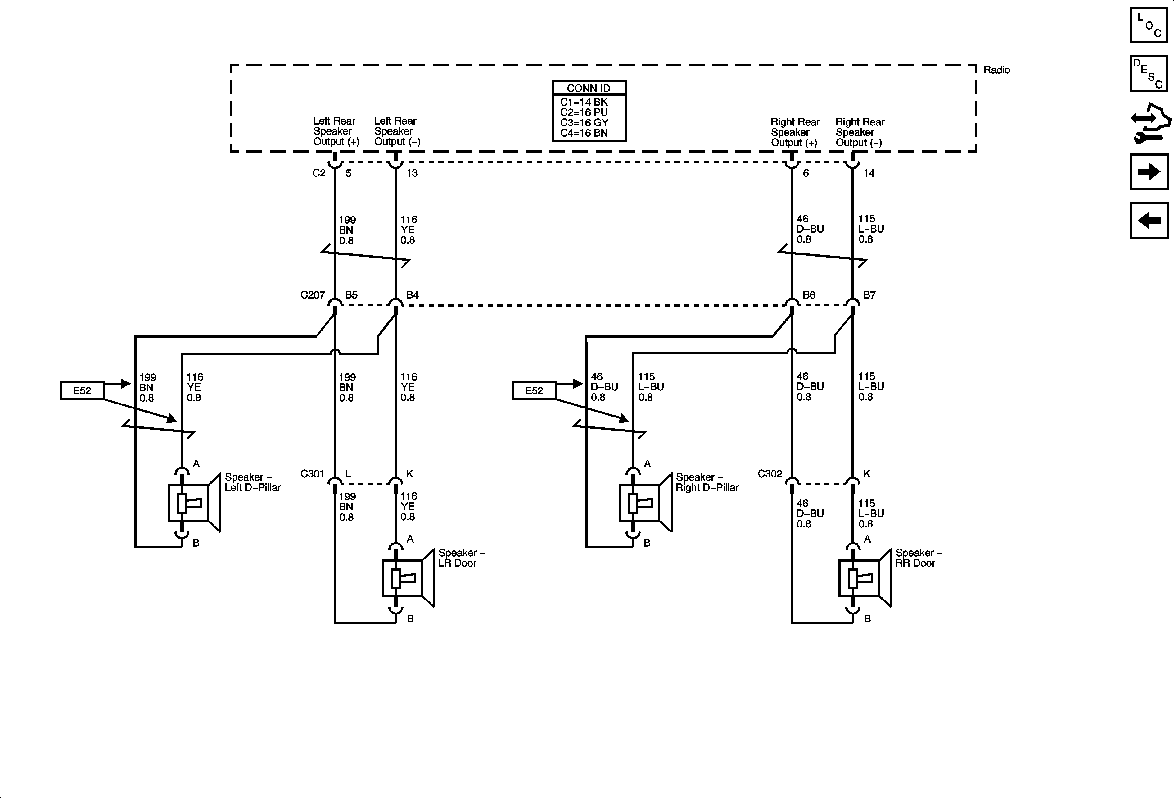
Figure 5:

Rear Speakers - UQ3 Except UK6


Object Number: 1705930  Size: FS
Master Electrical Component List
Radio/Audio System Description and Operation
Control Module References
Rear Speakers - UQ3 w/UK6
Front Speakers - UQ3
Figure 6:

Rear Speakers - UQ3 w/UK6


Object Number: 1705933  Size: FS
Master Electrical Component List
Radio/Audio System Description and Operation
Control Module References
Front Speakers - UQA/UQS
Rear Speakers UQ3 Except UK6
Figure 7:

Front Speakers - UQA/UQS


Object Number: 1705935  Size: FS
Master Electrical Component List
Radio/Audio System Description and Operation
Control Module References
Rear Speakers - UQA
Rear Speakers - UQ3 w/UK6
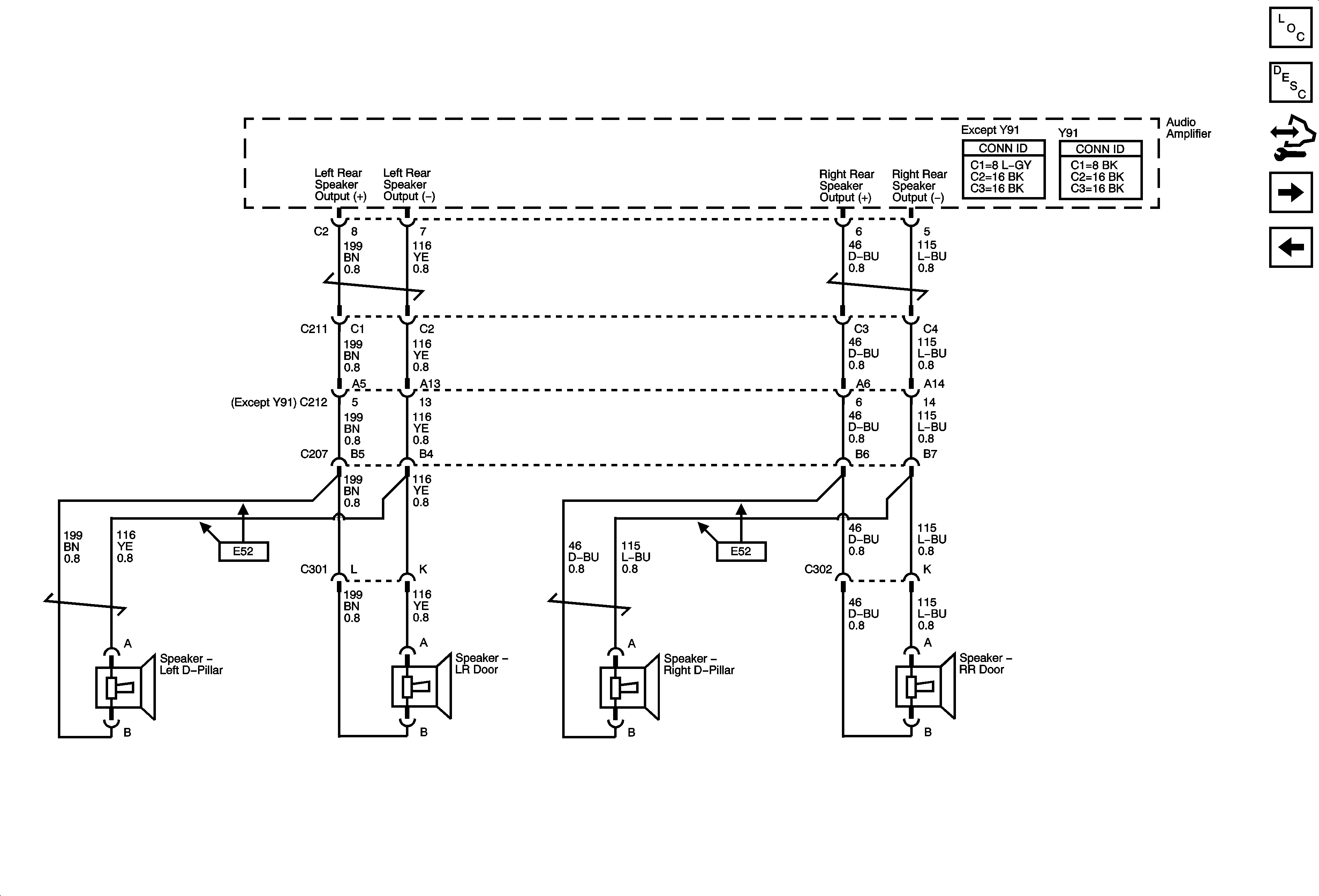
Figure 8:

Rear Speakers - UQA w/o Y91


Object Number: 1705949  Size: FS
Master Electrical Component List
Radio/Audio System Description and Operation
Control Module References
Rear Speakers - UQS or UQA w/ Y91
Front Speakers - UQA/UQS
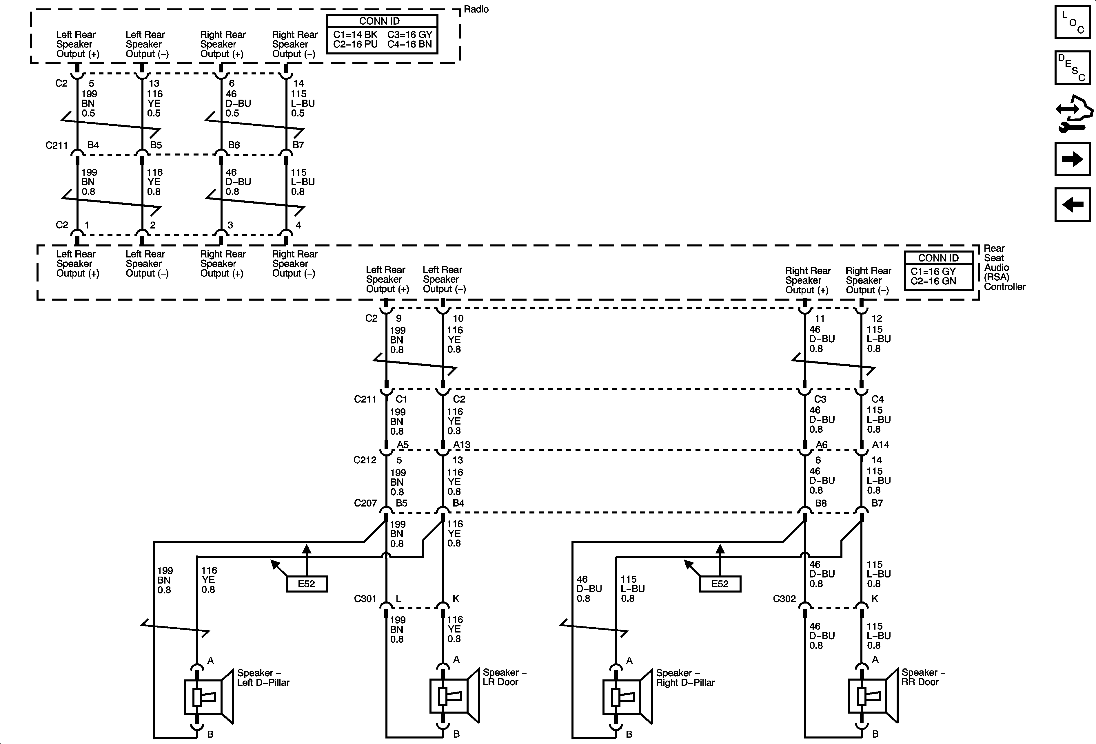
Figure 9:

Rear Speakers - UQS or UQA w/ Y91


Object Number: 1806936  Size: FS
Master Electrical Component List
Radio/Audio System Description and Operation
Control Module References
Digital Radio Receiver - U2K
Rear Speakers - UQA w/o Y91
Figure 10:

Digital Radio Receiver - U2K


Object Number: 1705951  Size: FS
Master Electrical Component List
Radio/Audio System Description and Operation
Control Module References
Rear Speakers - UQS
B+ Bus - 1 of 3
RDO Fuses
G301
Low Speed Bus - SP 200 - 2 of 3