GM Service Manual Online
For 1990-2009 cars only
Makes
🢒
Chevrolet
🢒
2008
🢒
Avalanche - 2WD
🢒
Power and Signal Distribution
🢒
Wiring Systems and Power Management
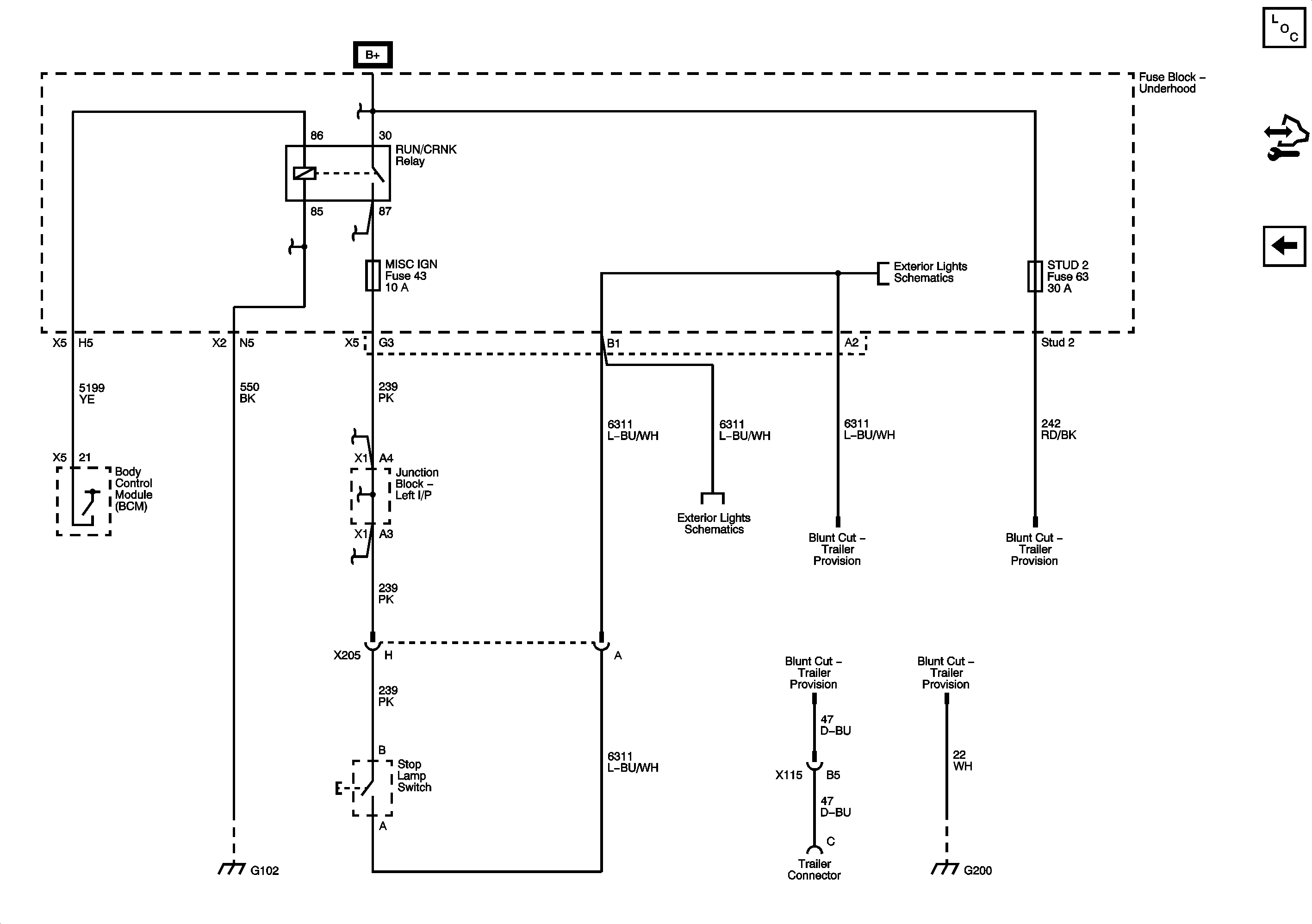
🢒 Trailer Connector/Provision Schematics
Figure
1:
Trailer Wiring - 1 of 2 (EXP) or 1 of 1 (without EXP)
Master Electrical Component List
Control Module References
Trailer Wiring - 2 of 2 (EXP)
TRLR BCK/UP, TRLR STOP LT, TRLR STOP RT, and VEH BCK/UP Fuses
TRLR BCK/UP, TRLR STOP LT, TRLR STOP RT, and VEH BCK/UP Fuses
ABS-1, ABS 2, HEAVY DUTY ABS, HVAC BLWR, STUD 1, STUD 2, and WFHS Fuses
TRLR BCK/UP, TRLR STOP LT, TRLR STOP RT, and VEH BCK/UP Fuses
LT PRK Fuse
Trailer Wiring - 2 of 2 (EXP)
Trailer Wiring - 2 of 2 (EXP)
Trailer Wiring - 2 of 2 (EXP)
Trailer Wiring - 2 of 2 (EXP)
Trailer Wiring - 2 of 2 (EXP)
Trailer Wiring - 2 of 2 (EXP)
Trailer Wiring - 2 of 2 (EXP)
G400
Figure
2:
Trailer Wiring - 2 of 2 EXP
Master Electrical Component List
Control Module References
Trailer Brake Control (without EXP)
Trailer Wiring - 1 of 2 (EXP) or 1 of 1 (without EXP)
Trailer Wiring - 1 of 2 (EXP) or 1 of 1 (without EXP)
Trailer Wiring - 1 of 2 (EXP) or 1 of 1 (without EXP)
Trailer Wiring - 1 of 2 (EXP) or 1 of 1 (without EXP)
Trailer Wiring - 1 of 2 (EXP) or 1 of 1 (without EXP)
Trailer Wiring - 1 of 2 (EXP) or 1 of 1 (without EXP)
Trailer Wiring - 1 of 2 (EXP) or 1 of 1 (without EXP)
Trailer Wiring - 1 of 2 (EXP) or 1 of 1 (without EXP)
RT PRK and TRLR PRK Fuses
Stop Lamp Controls and CHMSL
G200 - 1 of 2
G303, G304, and G305
G400
Figure
3:
Trailer Brake Control without EXP
RUN/CRANK Bus - AIRBAG IGN, MISC IGN and SEO/ALC Fuses
Stop Lamp Controls and CHMSL
ABS-1, ABS 2, HEAVY DUTY ABS, HVAC BLWR, STUD 1, STUD 2, and WFHS Fuses
Stop Lamp Controls and CHMSL
G102, G104, and G108
G200 - 1 of 2