GM Service Manual Online
For 1990-2009 cars only
Makes
🢒
Chevrolet
🢒
2007
🢒
Aveo HB
🢒 HVAC Control, HVAC Sensors
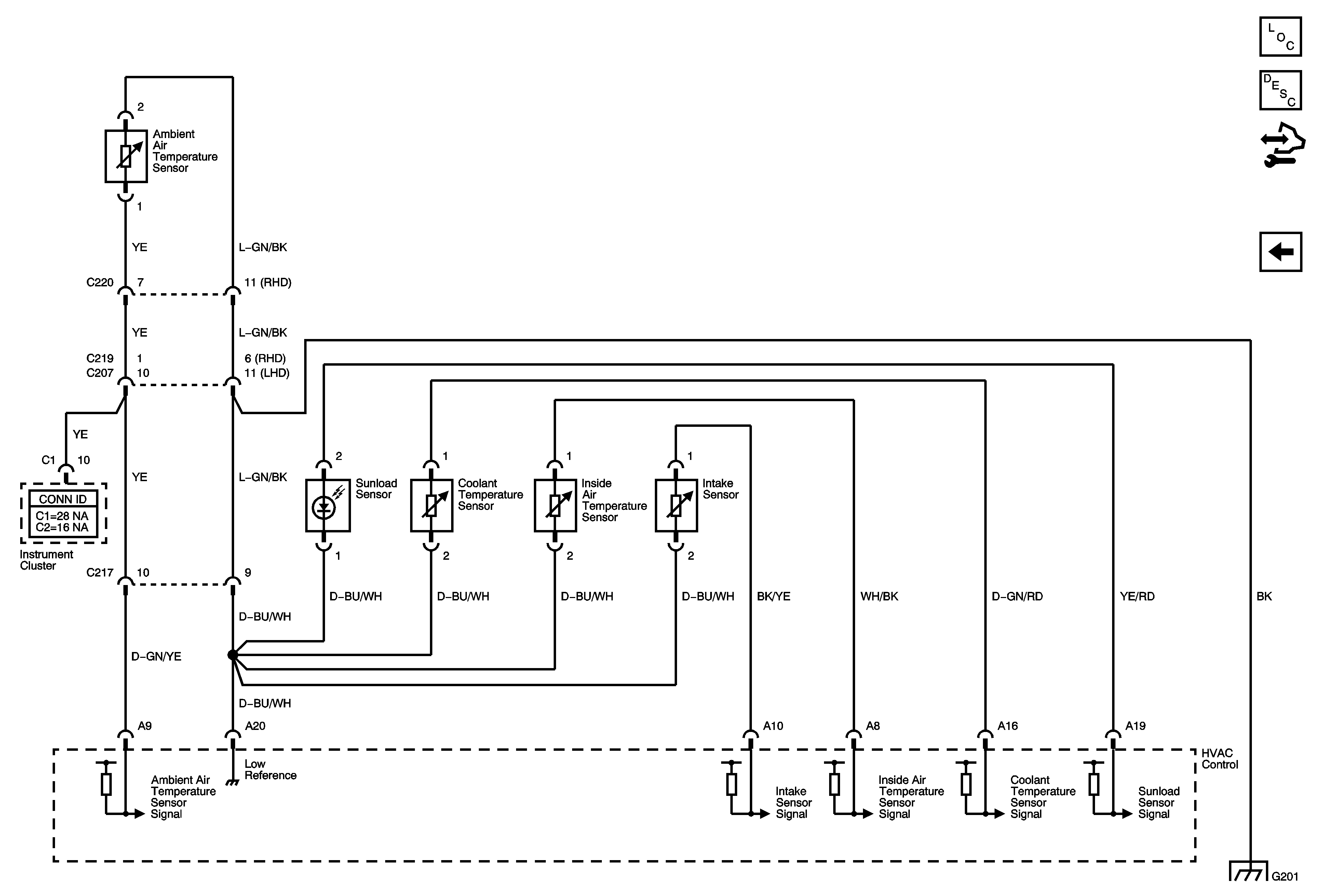
HVAC Control, HVAC Sensors
HVAC Control, HVAC Sensors
Master Electrical Component List Notchback
Automatic HVAC Description and Operation
Control Module References
Compressor Control MR140, HV240
G201 - 1 of 3