GM Service Manual Online
For 1990-2009 cars only
Makes
🢒
Chevrolet
🢒
1998
🢒
Blazer - 4WD
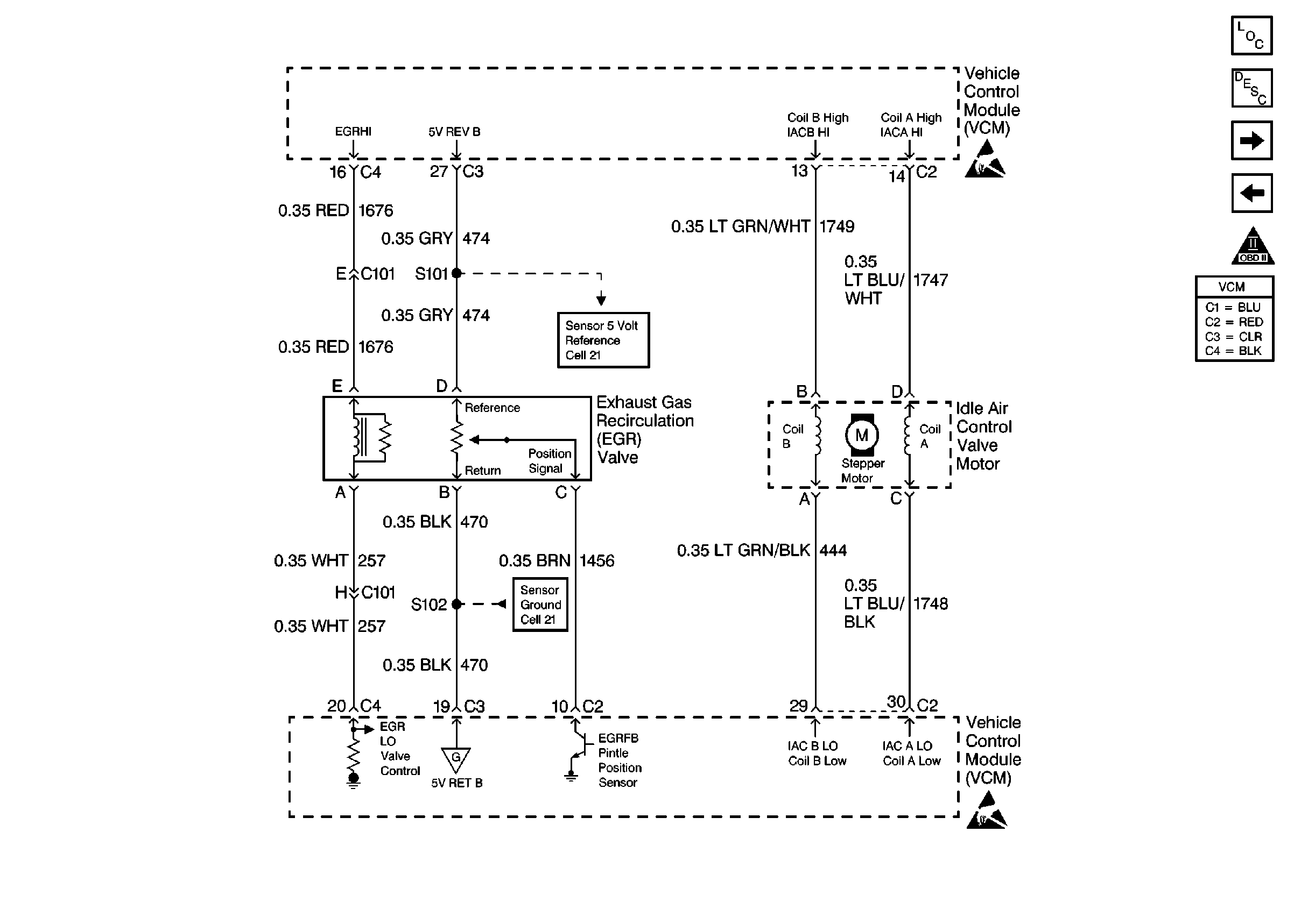
🢒 EGR And IAC Valves
EGR And IAC Valves
EGR And IAC Valves
Utility Engine Sensors
Utility Engine Sensors
Handling Electrostatic Discharge Sensitive Parts Notice
Handling Electrostatic Discharge Sensitive Parts Notice
Engine Controls Components
Vehicle Control Module Description
Heated Oxygen Sensors
MAF Sensor And EVAP Valves
OBD II Symbol Description Notice