GM Service Manual Online
For 1990-2009 cars only
Makes
🢒
Chevrolet
🢒
1998
🢒
Blazer - 4WD
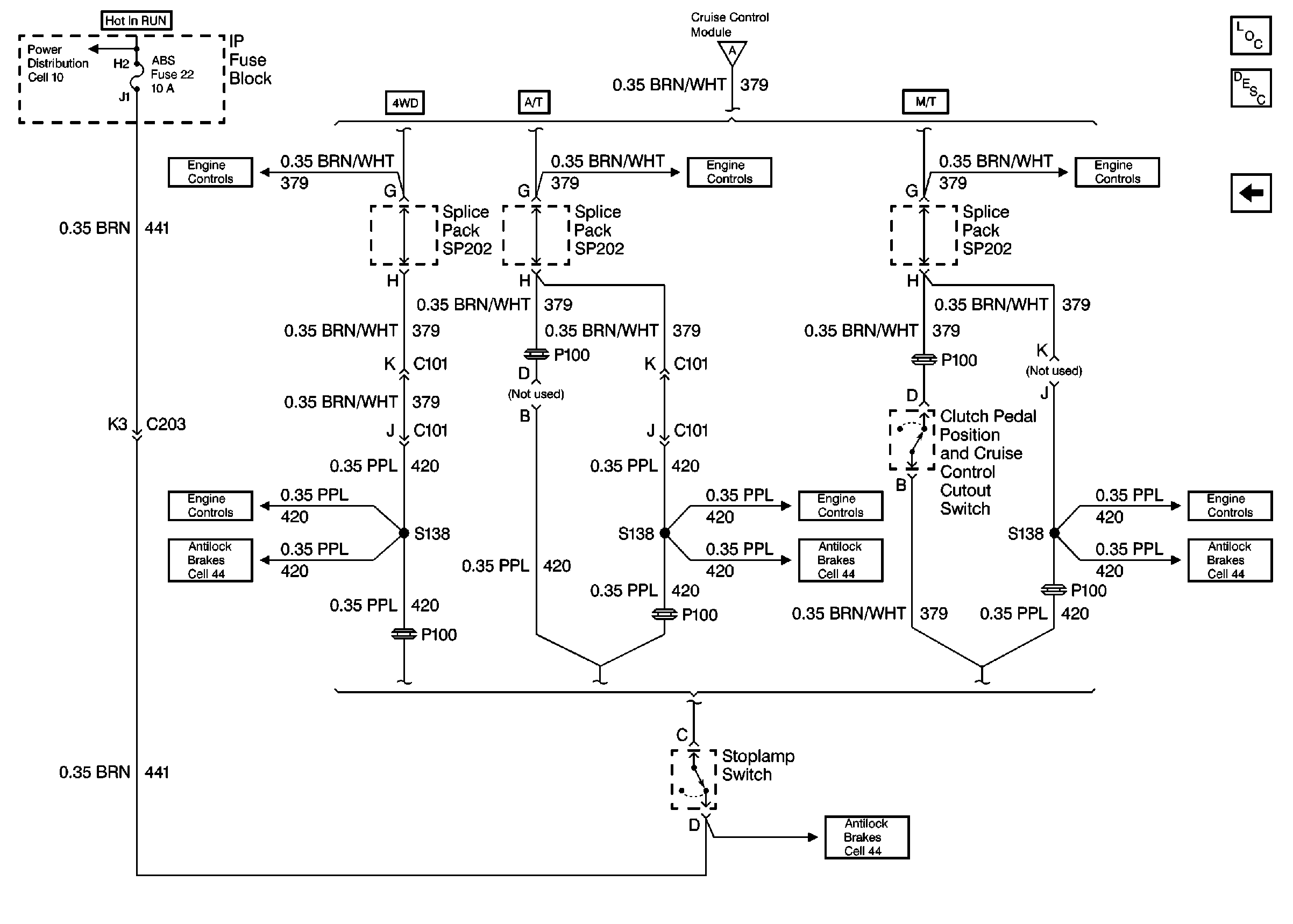
🢒 Cell 34: Clutch Pedal Position and Cruise Control Cutout Switch
Cell 34: Clutch Pedal Position and Cruise Control Cutout Switch
Cell 34: Clutch Pedal Position and Cruise Control Cutout Switch
Cell 34: PCM and VCM
Cruise Control Components
Cruise Control System Circuit Description
Cell 34: PCM and VCM