GM Service Manual Online
For 1990-2009 cars only
Makes
🢒
Chevrolet
🢒
1998
🢒
Blazer - 4WD
🢒 Cell 34: PCM and VCM
Cell 34: PCM and VCM
Cell 34: PCM and VCM
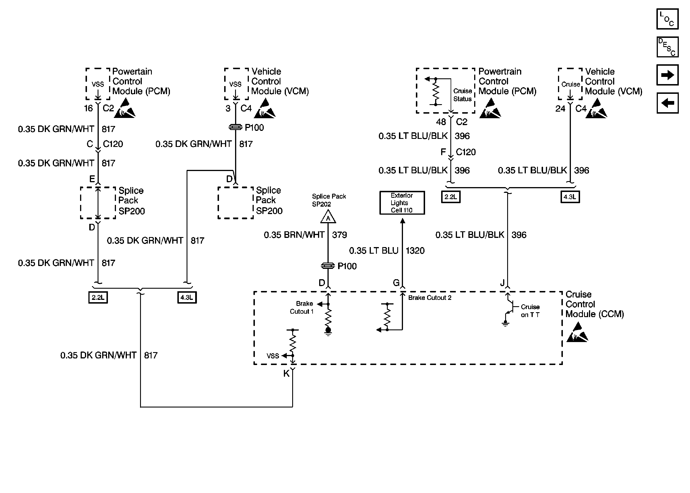
Cruise Control Components
Cruise Control System Circuit Description
Cell 34: Clutch Pedal Position and Cruise Control Cutout Switch
Cell 34: Multifunction Switch
Handling ESD Sensitive Parts Notice
Handling ESD Sensitive Parts Notice
Handling ESD Sensitive Parts Notice
Handling ESD Sensitive Parts Notice
Handling ESD Sensitive Parts Notice
Exterior Lights Schematics
Cell 34: Clutch Pedal Position and Cruise Control Cutout Switch