GM Service Manual Online
For 1990-2009 cars only
Figure 1:

Cell 110: Parklamp Relay and Front Sidemarker Lamps


Object Number: 355294  Size: FS
Lighting Systems Components
Exterior Lights Circuit Description
Cell 110: Stoplamp Switch and Turn Signal Switch
Power Distribution Schematics
Fog Lights Schematics
Body Control System Schematics
Cell 110: Park and Turn Signal Lamps
Cell 110: Park and Turn Signal Lamps
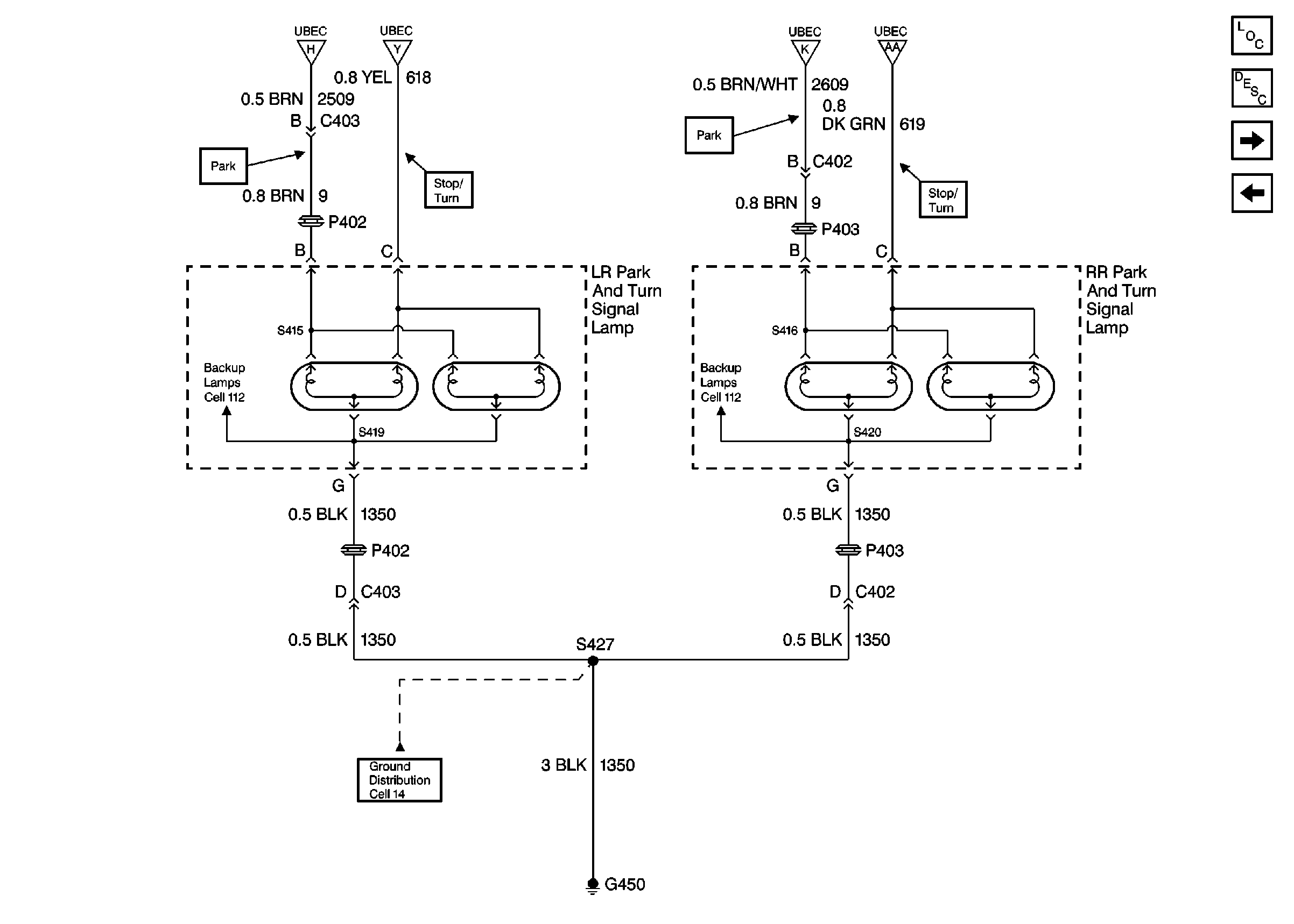
Cell 110: Rear Park and Turn Signal Lamps (Utility)
Cell 110: Rear Park and Turn Signal Lamps (Utility)
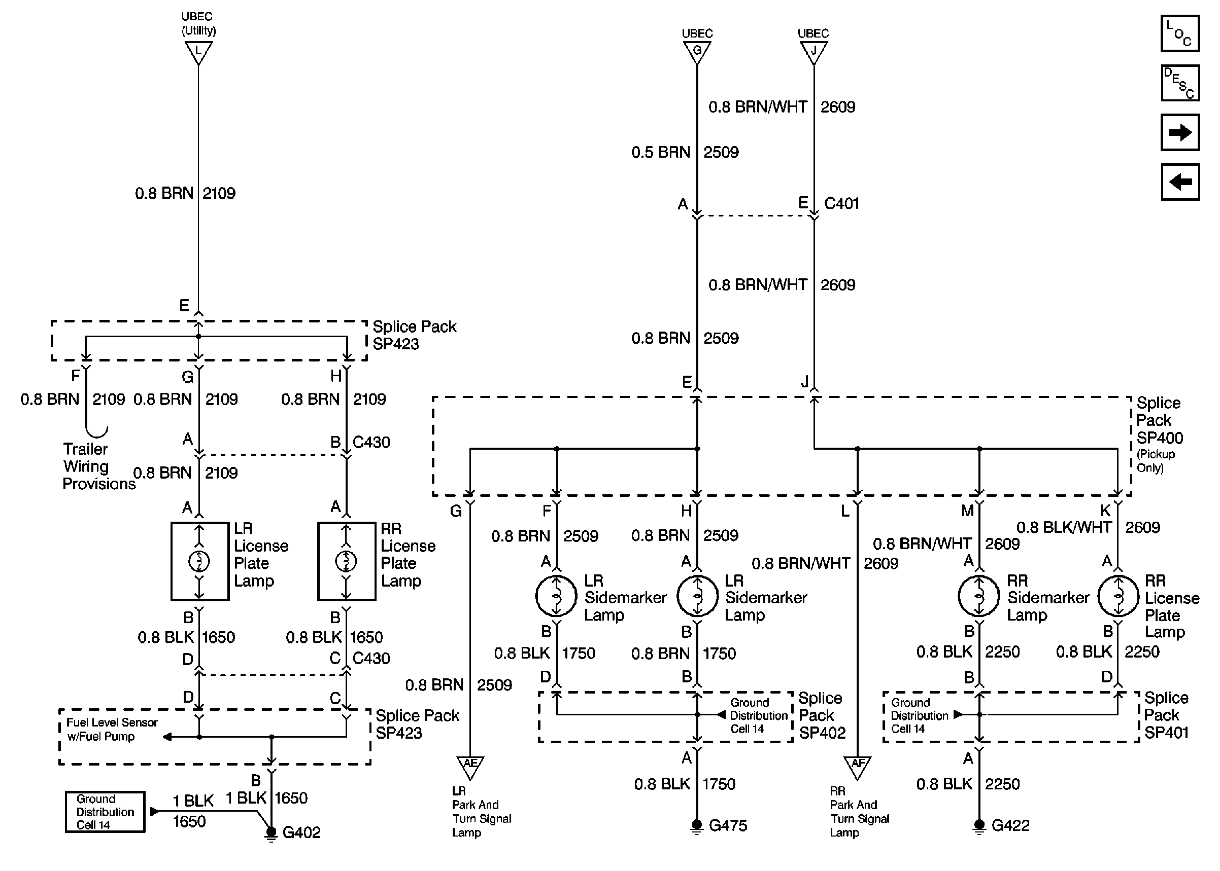
Cell 110: Rear Side Marker Lamps and License Plate Lamps
Cell 110: Headlamp Switch
Cell 110: Headlamp Switch
Cell 110: Park and Turn Signal Lamps
Cell 110: Park and Turn Signal Lamps
Cell 110: Rear Side Marker Lamps and License Plate Lamps
Cell 110: Rear Side Marker Lamps and License Plate Lamps
Figure 2:

Cell 110: Stoplamp Switch and Turn Signal Switch


Object Number: 355297  Size: FS
Lighting Systems Components
Exterior Lights Circuit Description
Cell 110: Park and Turn Signal Lamps
Cell 110: Parklamp Relay and Front Sidemarker Lamps
Power Distribution Schematics
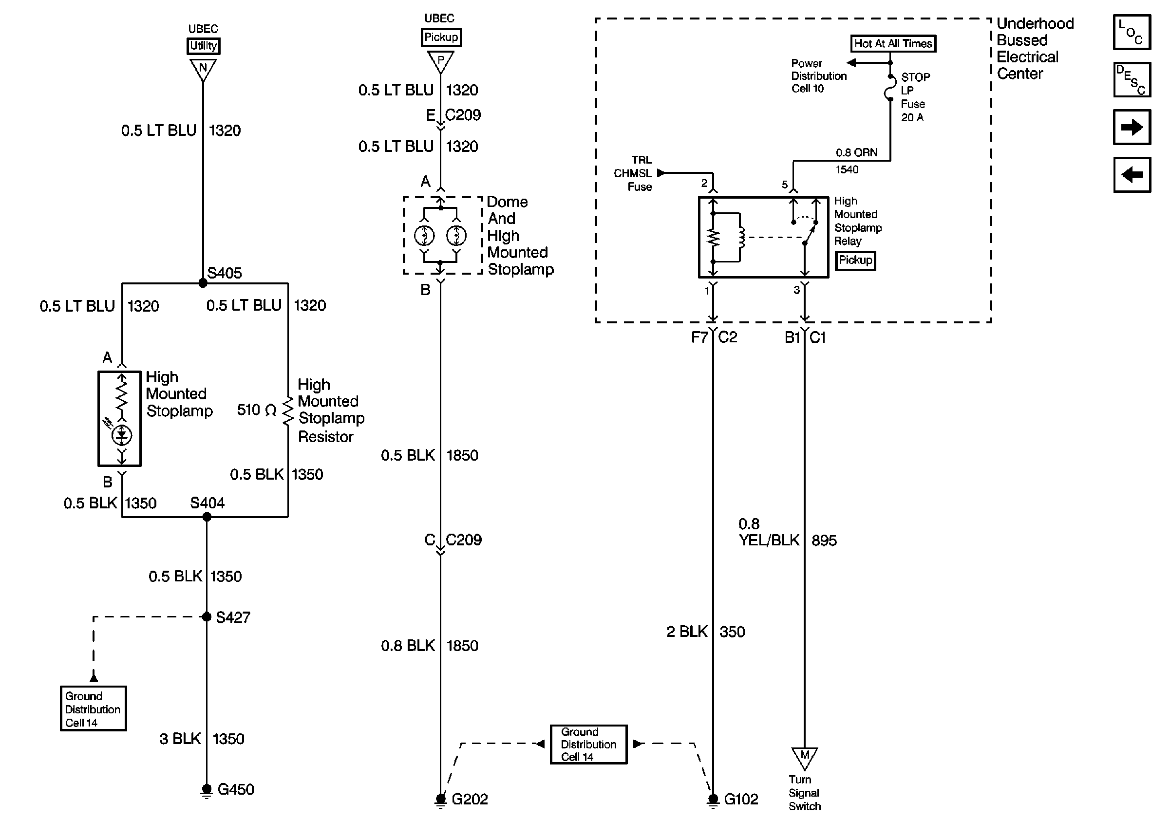
Cell 110: Dome and High Mounted Stop Lamp and High Mounted Stop Lamp Relay
Power Distribution Schematics
Power Distribution Schematics
Cruise Control Schematics
Cell 110: Dome and High Mounted Stop Lamp and High Mounted Stop Lamp Relay
Cell 110: Dome and High Mounted Stop Lamp and High Mounted Stop Lamp Relay
Cell 110: Headlamp Switch
Cell 110: Headlamp Switch
Cell 110: Park and Turn Signal Lamps
Cell 110: Park and Turn Signal Lamps
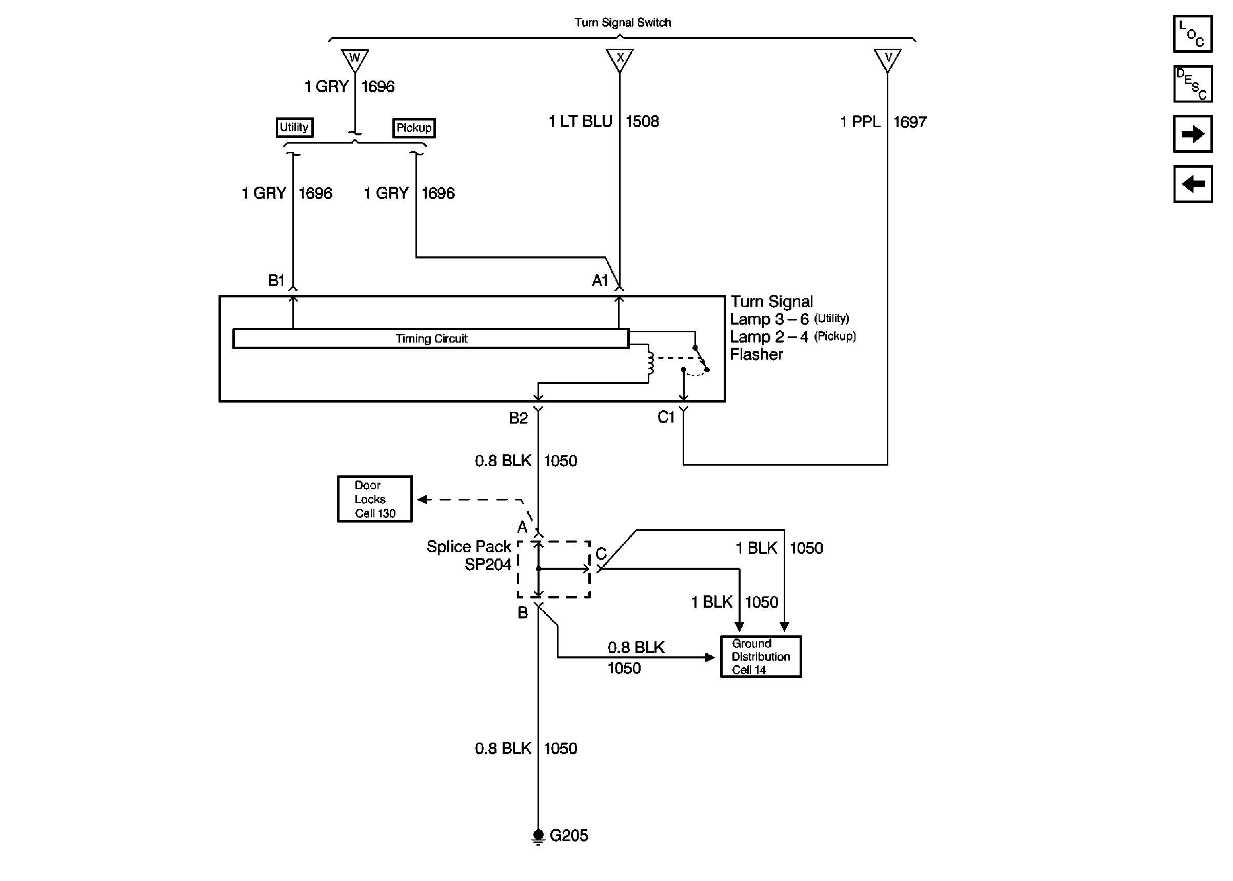
Cell 110: Turn Signal Lamp Flasher
Cell 110: Turn Signal Lamp Flasher
Cell 110: Turn Signal Lamp Flasher
Figure 3:

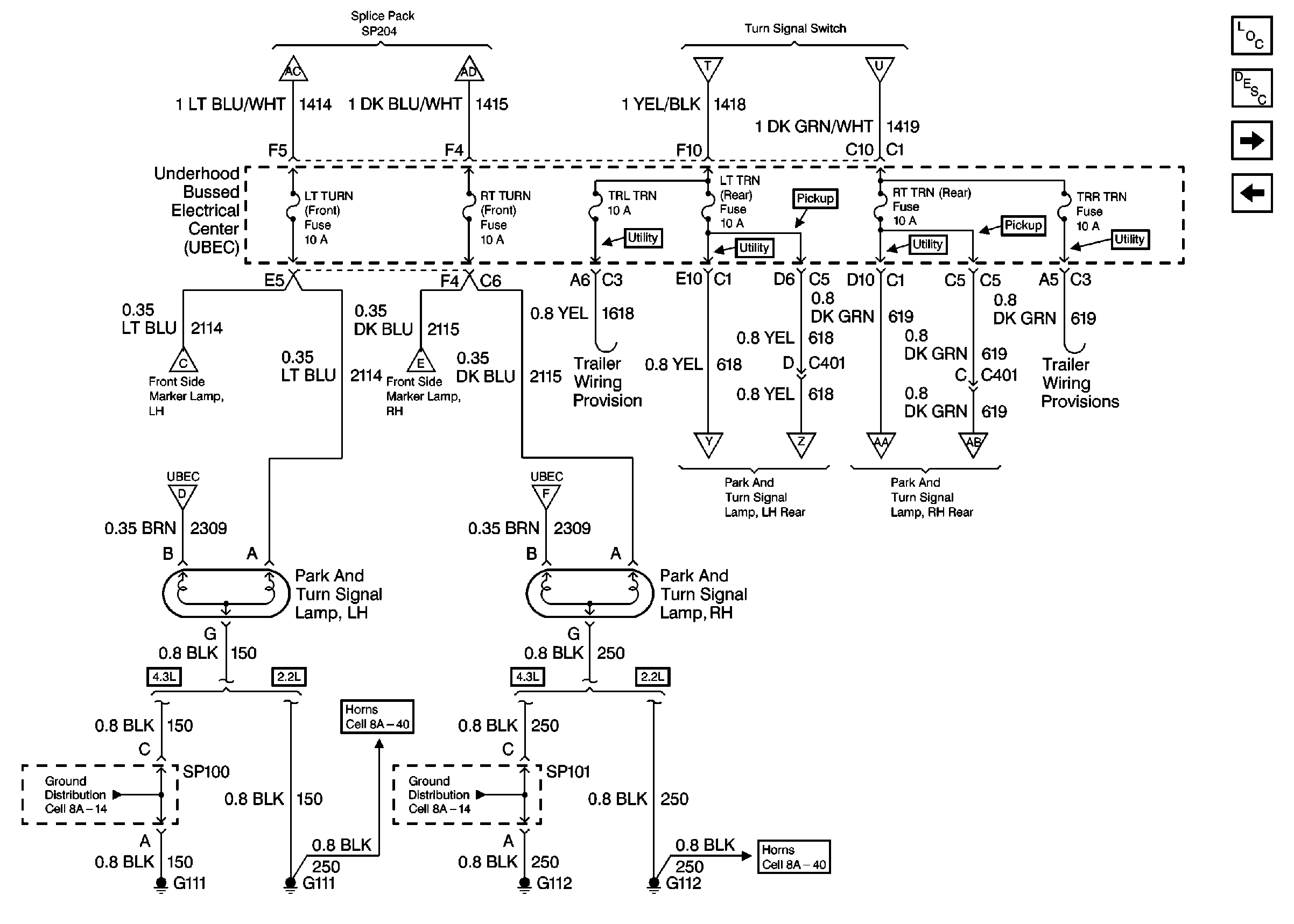
Cell 110: Park and Turn Signal Lamps


Object Number: 355299  Size: FS
Exterior Lights Circuit Description
Cell 110: Turn Signal Lamp Flasher
Cell 110: Stoplamp Switch and Turn Signal Switch
Lighting Systems Components
Cell 110: Headlamp Switch
Cell 110: Headlamp Switch
Cell 110: Stoplamp Switch and Turn Signal Switch
Cell 110: Stoplamp Switch and Turn Signal Switch
Cell 110: Parklamp Relay and Front Sidemarker Lamps
Cell 110: Parklamp Relay and Front Sidemarker Lamps
Cell 110: Parklamp Relay and Front Sidemarker Lamps
Cell 110: Parklamp Relay and Front Sidemarker Lamps
Cell 110: Rear Park and Turn Signal Lamps (Utility)
Cell 110: Rear Park and Turn Signal Lamps (Pickup)
Cell 110: Rear Park and Turn Signal Lamps (Utility)
Cell 110: Rear Park and Turn Signal Lamps (Pickup)
Ground Distribution Schematics
Ground Distribution Schematics
Horn Schematics
Horn Schematics
Figure 4:

Cell 110: Turn Signal Lamp Flasher


Object Number: 355300  Size: FS
Exterior Lights Circuit Description
Lighting Systems Components
Cell 110: Headlamp Switch
Cell 110: Park and Turn Signal Lamps
Cell 110: Stoplamp Switch and Turn Signal Switch
Cell 110: Stoplamp Switch and Turn Signal Switch
Cell 110: Stoplamp Switch and Turn Signal Switch
Door Lock/Indicator Schematics
Ground Distribution Schematics
Figure 5:

Cell 110: Headlamp Switch


Object Number: 355302  Size: FS
Exterior Lights Circuit Description
Lighting Systems Components
Cell 110: Dome and High Mounted Stop Lamp and High Mounted Stop Lamp Relay
Cell 110: Turn Signal Lamp Flasher
Cell 110: Parklamp Relay and Front Sidemarker Lamps
Cell 110: Parklamp Relay and Front Sidemarker Lamps
Cell 110: Park and Turn Signal Lamps
Cell 110: Stoplamp Switch and Turn Signal Switch
Cell 110: Park and Turn Signal Lamps
Cell 110: Stoplamp Switch and Turn Signal Switch
Power Distribution Schematics
Interior Lights Dimming Schematics
Body Control System Schematics
Instrument Cluster: Analog Schematics
Figure 6:

Cell 110: Dome and High Mounted Stop Lamp and High Mounted Stop Lamp Relay


Object Number: 355304  Size: FS
Lighting Systems Components
Exterior Lights Circuit Description
Cell 110: Rear Side Marker Lamps and License Plate Lamps
Cell 110: Headlamp Switch
Cell 110: Stoplamp Switch and Turn Signal Switch
Cell 110: Stoplamp Switch and Turn Signal Switch
Cell 110: Stoplamp Switch and Turn Signal Switch
Ground Distribution Schematics
Ground Distribution Schematics
Figure 7:

Cell 110: Rear Side Marker Lamps and License Plate Lamps


Object Number: 355306  Size: FS
Lighting Systems Components
Exterior Lights Circuit Description
Cell 110: Rear Park and Turn Signal Lamps (Utility)
Cell 110: Dome and High Mounted Stop Lamp and High Mounted Stop Lamp Relay
Cell 110: Parklamp Relay and Front Sidemarker Lamps
Cell 110: Parklamp Relay and Front Sidemarker Lamps
Cell 110: Parklamp Relay and Front Sidemarker Lamps
Cell 110: Rear Park and Turn Signal Lamps (Pickup)
Cell 110: Rear Park and Turn Signal Lamps (Pickup)
Ground Distribution Schematics
Ground Distribution Schematics
Ground Distribution Schematics
Figure 8:

Cell 110: Rear Park and Turn Signal Lamps (Utility)


Object Number: 355308  Size: FS
Exterior Lights Circuit Description
Lighting Systems Components
Cell 110: Rear Park and Turn Signal Lamps (Pickup)
Cell 110: Rear Side Marker Lamps and License Plate Lamps
Cell 110: Parklamp Relay and Front Sidemarker Lamps
Cell 110: Park and Turn Signal Lamps
Cell 110: Parklamp Relay and Front Sidemarker Lamps
Cell 110: Park and Turn Signal Lamps
Ground Distribution Schematics
Figure 9:

Cell 110: Rear Park and Turn Signal Lamps (Pickup)


Object Number: 355309  Size: FS
Lighting Systems Components
Exterior Lights Circuit Description
Cell 110: Rear Park and Turn Signal Lamps (Utility)
Cell 110: Rear Side Marker Lamps and License Plate Lamps
Cell 110: Park and Turn Signal Lamps
Cell 110: Rear Side Marker Lamps and License Plate Lamps
Cell 110: Park and Turn Signal Lamps
Ground Distribution Schematics
Ground Distribution Schematics