GM Service Manual Online
For 1990-2009 cars only
Makes
🢒
Chevrolet
🢒
1999
🢒
Blazer - 4WD
🢒 Cell 102: Headlamp Switch and BCM (Envoy)
Cell 102: Headlamp Switch and BCM (Envoy)
Cell 102: Headlamp Switch and BCM (Envoy)
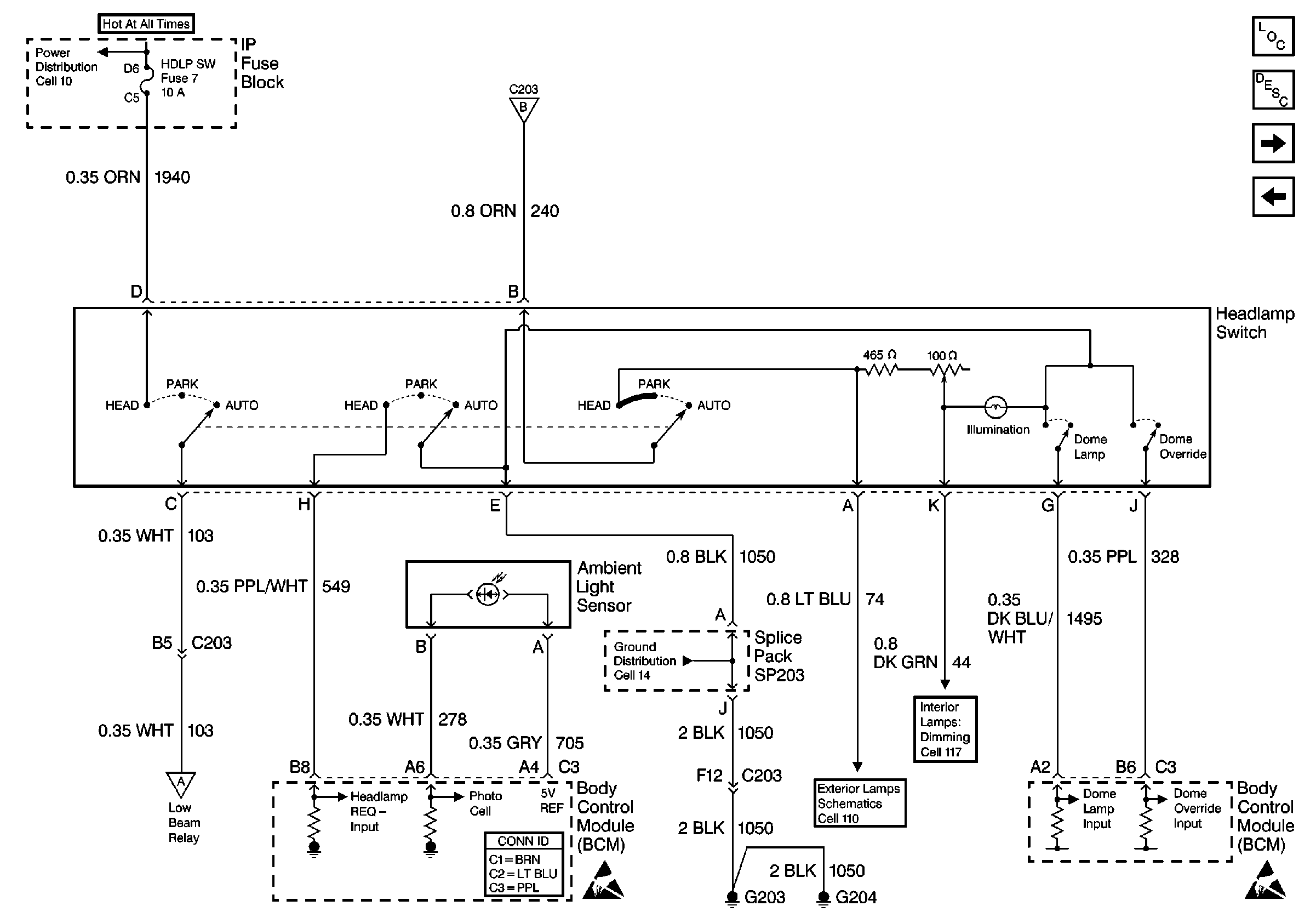
Cell 102: Headlamp Switch, Ambient Light Sensor and BCM
Cell 102: Park Lamp, High Beam Relays and BCM (Envoy)
Lighting Systems Components
Headlights Circuit Description
Cell 102: DRL, Low Beam Relays and BCM (Envoy)
Cell 102: Headlamp Grounding Relay, Flash-To-Pass Switch and BCM
Cell 102: DRL, Low Beam Relays and BCM (Envoy)
Body Control System Connector End Views
Handling ESD Sensitive Parts Notice
Cell 14: G203 and G204 (Envoy)
Cell 110: PARK LP Fuse and Headlamp Switch
Cell 117: Headlamp Switch
Handling ESD Sensitive Parts Notice