GM Service Manual Online
For 1990-2009 cars only
Makes
🢒
Chevrolet
🢒
1999
🢒
Blazer - 4WD
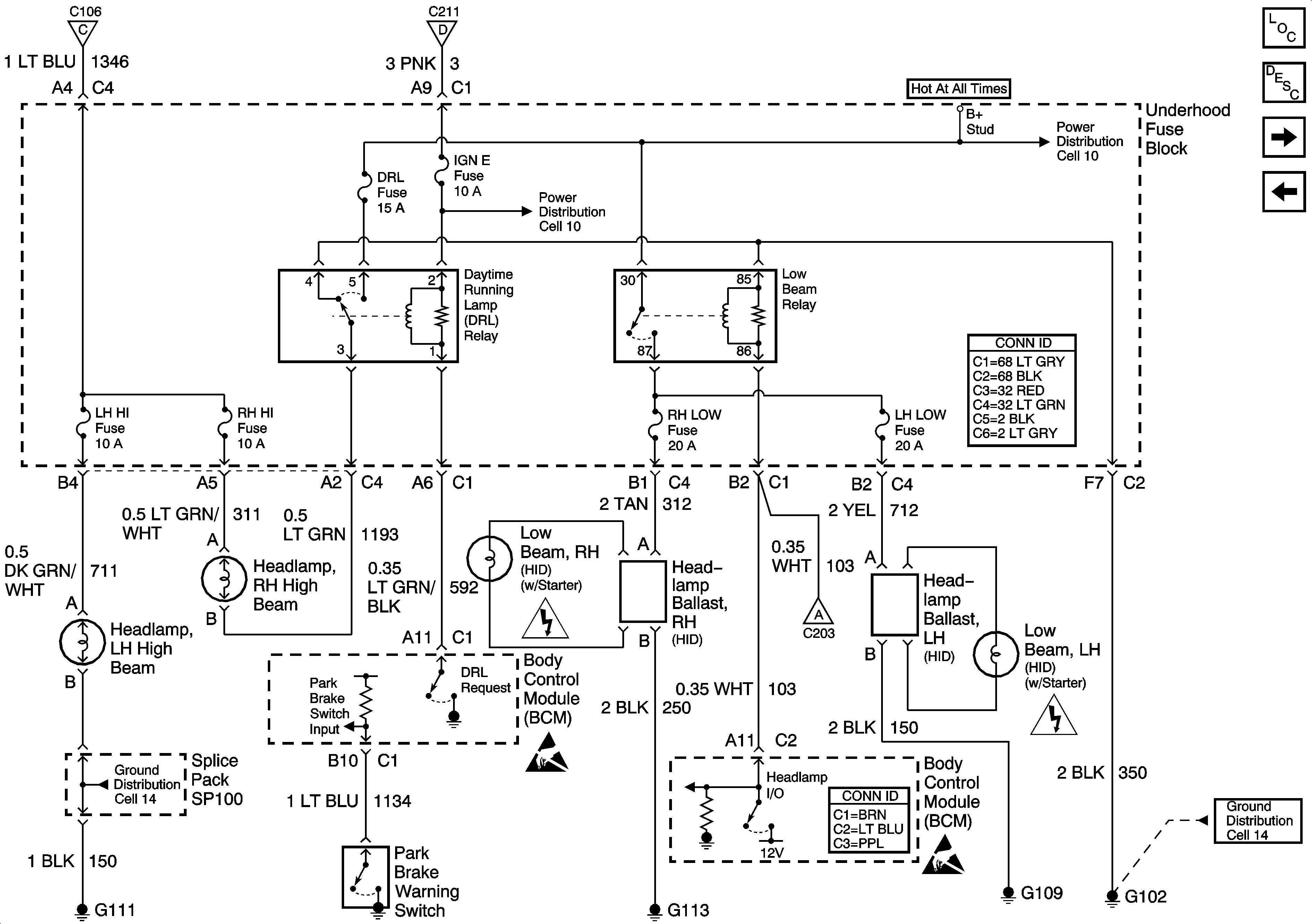
🢒 Cell 102: DRL, Low Beam Relays and BCM (Envoy)
Cell 102: DRL, Low Beam Relays and BCM (Envoy)
Cell 102: DRL, Low Beam Relays and BCM (Envoy)
Cell 102: Park Lamp, High Beam Relays and BCM (Envoy)
Cell 102: Park Lamp, High Beam Relays and BCM (Envoy)
Cell 14: G109, G111, G112 and G113
Handling ESD Sensitive Parts Notice
Body Control System Connector End Views
Handling ESD Sensitive Parts Notice
Cell 14: G102 (Envoy Only)
Caution
Cell 102: Headlamp Switch and BCM (Envoy)
Caution
Power and Grounding Connector End Views
Cell 10: IGN E Fuse and A/C Compressor, Rear Defogger, DRL Relays
Cell 10: HI BEAM, LD LEV, DRL Fuses and Low Beam Relay (Envoy Only)
Lighting Systems Components
Headlights Circuit Description
Cell 102: Park Lamp, High Beam Relays and BCM (Envoy)
Cell 102: Headlamp Switch and BCM (Envoy)