GM Service Manual Online
For 1990-2009 cars only
Makes
🢒
Chevrolet
🢒
2005
🢒
Blazer - 4WD
🢒 Device Controls
Device Controls
Device Controls
Master Electrical Component List
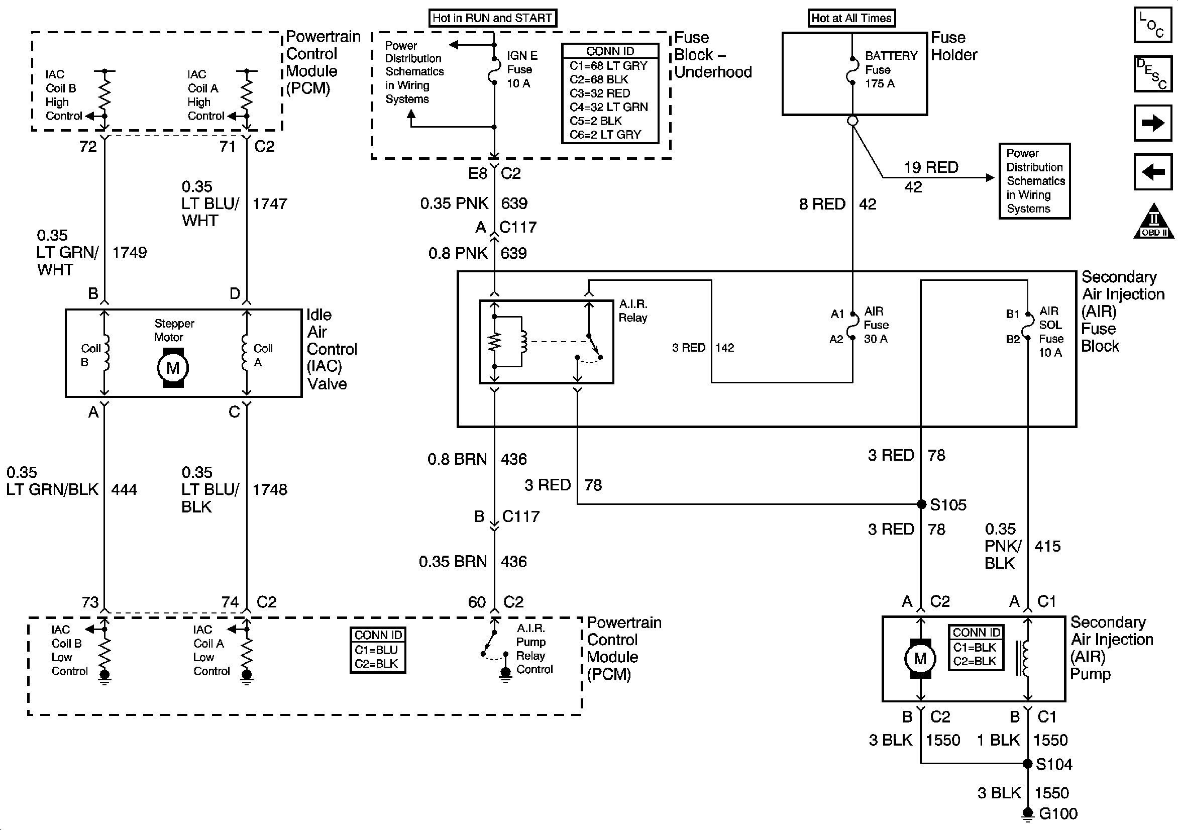
Secondary Air Injection System Description
Controlled Monitored Subsystem References
Fuel and Evap Controls
OBD II Symbol Description Notice
IGN E Fuse and A/C Compressor Clutch, Rear Window Defogger Relays
B+ Bus Bar