GM Service Manual Online
For 1990-2009 cars only

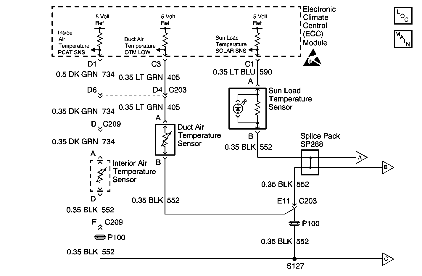
Object Number: 569109  Size: MF
HVAC Components
ECC Module and Temperature Sensors
Handling ESD Sensitive Parts Notice
DTC B0160, B0161, B0175, B0176 Thumbnail
DTC B0160, B0161, B0175, B0176 Thumbnail
DTC B0160, B0161, B0175, B0176 Thumbnail

Circuit Description

The duct air temperature sensor is a thermistor used to control the signal voltage in the electronic climate control module. The electronic climate control module supplies a reference voltage (about 5 volts) on CKT 405 (LT GRN) to the sensor. When the lower duct air temperature is cold, the thermistor resistance is high. Therefore, the electronic climate control module will receive a high voltage input. If the lower duct air temperature is hot, the thermistor resistance is low. Therefore, the electronic climate control module will receive a low signal voltage input. The lower duct air temperature sensor is used to enhance the temperature control. Refer to Sensor Resistance Table .

Conditions for Setting the DTC

When the ignition switch is in the ON position, the electronic climate control module will detect this fault any time that CKT 405 (LT GRN) is at or near 5 volts or higher.

Action Taken When the DTC Sets

The electronic climate control module will use a default value of 10 A/D counts until the fault is cleared.

Conditions for Clearing the MIL/DTC

This fault will clear as soon as DTC B180 goes away or has been repaired. The system will then return to normal operation. History DTCs can only be cleared by removing and restoring B+ or by using the scan tool.

Diagnostic Aids

    • The electronic climate control module may set class 2 lost communication DTCs when the body control module (BCM) or the vehicle control module (VCM) is being reprogrammed. After reprogramming, inspect for DTCs in the electronic climate control module. Clear any history U DTCs, then resume diagnostics.
    • Visually inspect the sensor connector and harness for corrosion and damage. The resistance value of the sensor must be within 334-100,865 ohms. Refer to Sensor Resistance Table . If resistance is not within specifications, replace the sensor.

Test Description

The numbers below refer to the step numbers on the diagnostic table.

  1. This step measures the resistance of the duct air temperature sensor.

  2. This step inspects for a short to ground in CKT 405.

  3. This step inspects for intermittents and tests for a malfunctioning electronic climate control module.

  4. This step repairs the short to ground in CKT 405.

  5. This step replaces a defective duct air temperature sensor.

  6. This step replaces a defective electronic climate control module.

Step

Action

Value(s)

Yes

No

1

Was the Diagnostic System Check performed?

--

Go to Step 2

Go to Diagnostic System Check

2

  1. Turn the ignition switch to the OFF position.
  2. Disconnect the duct air temperature sensor.
  3. Measure the resistance between sensor terminal A and terminal B.

Is the resistance within the specified range?

--

Go to Step 3

Go to Step 6

3

  1. Disconnect the electronic climate control module.
  2. Inspect for a short to ground in CKT 405 (LT GRN) at terminal C3 of the electronic climate control module harness connector.

Is continuity present?

--

Go to Step 5

Go to Step 4

4

  1. Reconnect the duct air temperature sensor.
  2. Reconnect the electronic climate control module.
  3. Turn the ignition switch to the ON position.
  4. Clear any electronic climate control module DTCs.

Does the DTC reset?

--

Go to Step 7

Go to Testing for Intermittent Conditions and Poor Connections in Wiring Systems

5

Repair the short to ground in CKT 405 (LT GRN).

Is the repair complete?

--

Go to Diagnostic System Check

--

6

Replace the duct air temperature sensor.

Is the replacement complete?

--

Go to Diagnostic System Check

--

7

Replace the electronic climate control module.

Is the replacement complete?

--

Go to Diagnostic System Check

--