GM Service Manual Online
For 1990-2009 cars only
Makes
🢒
Chevrolet
🢒
2001
🢒
Blazer - 4WD - RHD
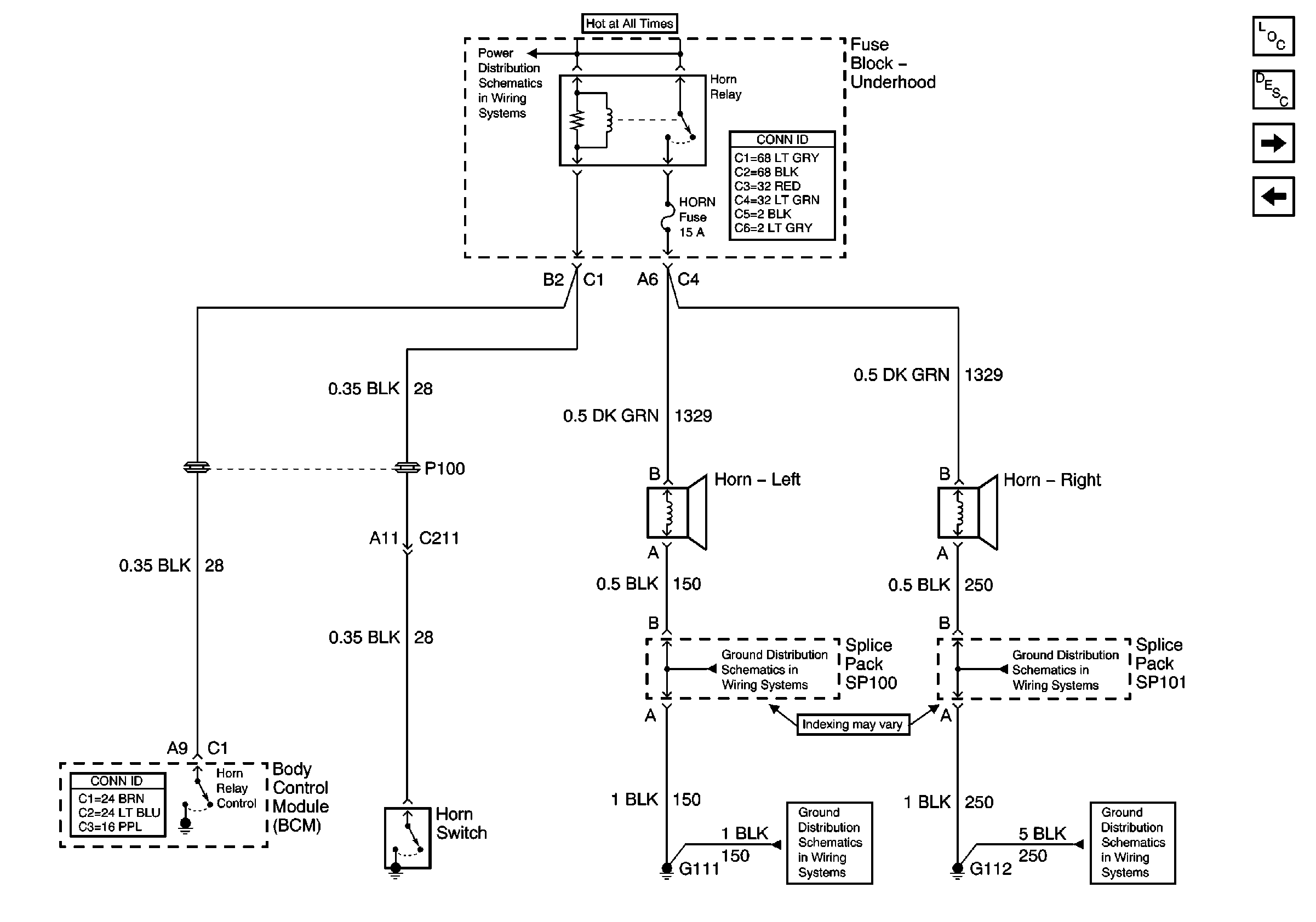
🢒 Horns
Horns
Horns
Master Electrical Component List
Body Control System Description and Operation
Interior Lamps
Passlock ™ Sensor, Liftglass Relay and RAP Relay
HDLP W/W, IGN C, TBC, LDLEV, and HORN Fuses
G111 and G112
G111 and G112
G111 and G112
G111 and G112