GM Service Manual Online
For 1990-2009 cars only
Makes
🢒
Chevrolet
🢒
1999
🢒
Camaro
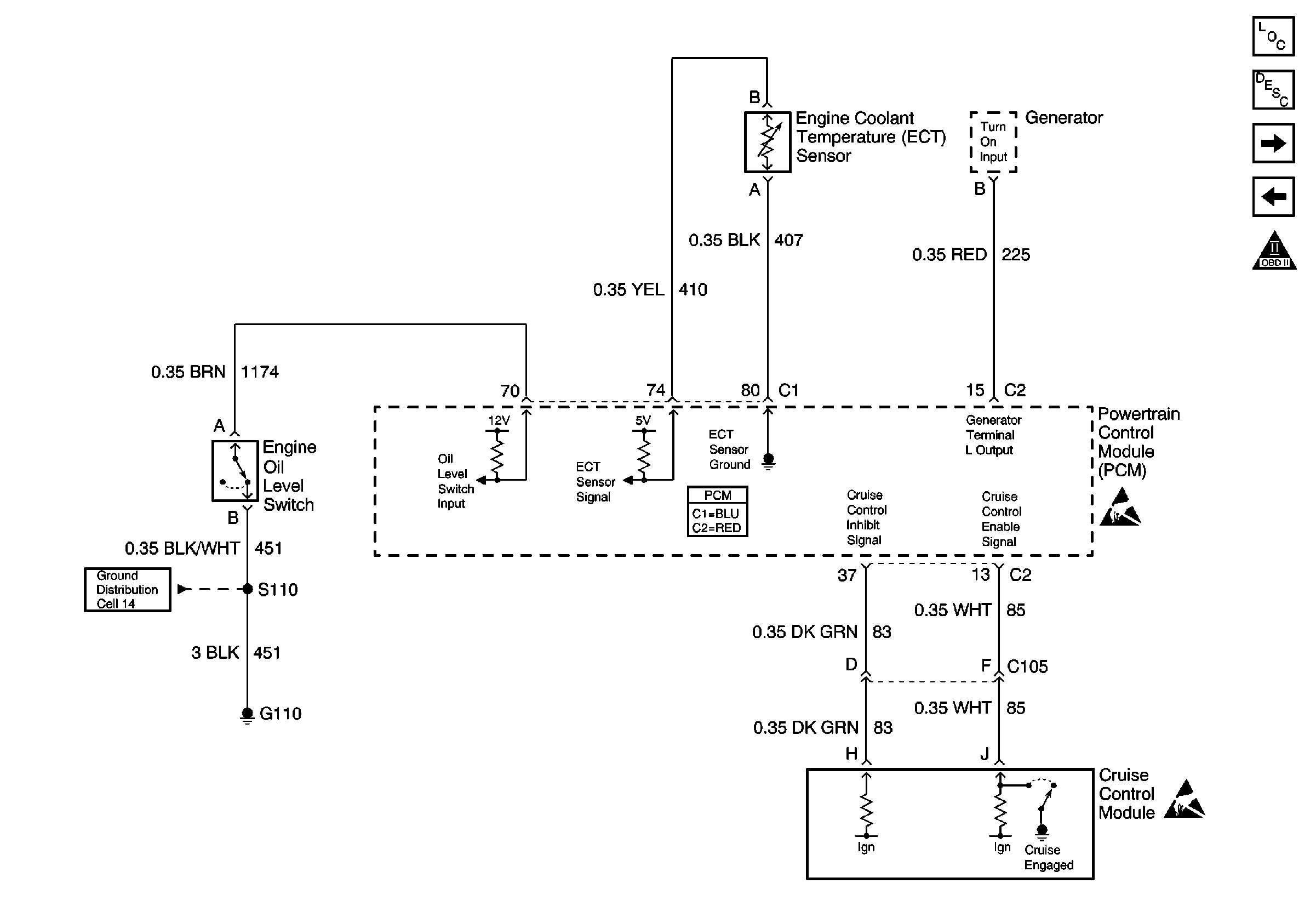
🢒 Oil Level, ETC, Cruise Control and Generator
Oil Level, ETC, Cruise Control and Generator
Oil Level, ETC, Cruise Control and Generator
Engine Controls Components
Information Sensors/Switches Description
Clutch Anticipate Switch, Reverse Inhibit and Skip Shift Solenoids
EVAP and EGR
OBD II Symbol Description Notice
G110 V8 VIN G
Handling ESD Sensitive Parts Notice
Handling ESD Sensitive Parts Notice
Powertrain Control Module Connector End Views