GM Service Manual Online
For 1990-2009 cars only
Makes
🢒
Chevrolet
🢒
2000
🢒
Camaro
🢒 Battery, Generator and Powertrain Control Module
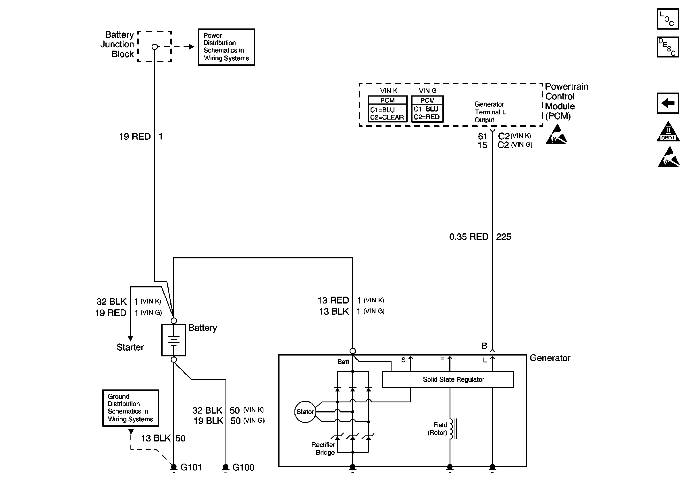
Battery, Generator and Powertrain Control Module
Battery, Generator and Powertrain Control Module
Engine Electrical Components
Charging System Circuit Description
Starter Relay and Starter Solenoid
OBD II Symbol Description Notice
Handling ESD Sensitive Parts Notice
COURTESY and RADIO ACCY Fuses
Powertrain Control Module Connector End Views
Powertrain Control Module Connector End Views
G100, G101, G102, G109, G111, G202