GM Service Manual Online
For 1990-2009 cars only
Makes
🢒
Chevrolet
🢒
2000
🢒
Camaro
🢒 Chevrolet
Chevrolet
Chevrolet
Lighting Systems Components
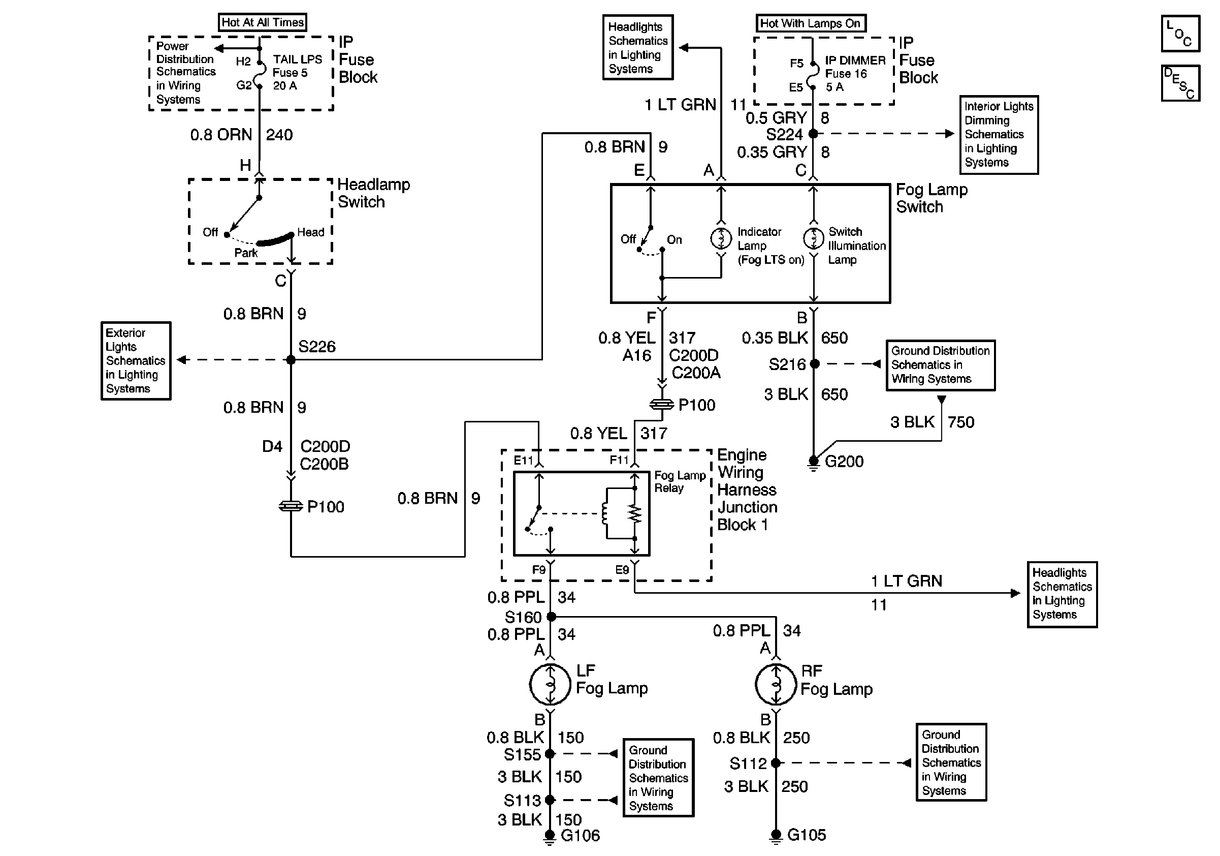
Fog Lights Circuit Description
Chevrolet
G400 Pontiac
G200 Splice S216
Interior Illumination Lamps 1 of 2
Chevrolet
G106
Chevrolet: Taillamps, License Lamp, Tail/Stop Lamps
TAIL LPS and STOP/HAZARD Fuses