GM Service Manual Online
For 1990-2009 cars only
Makes
🢒
Chevrolet
🢒
2000
🢒
Camaro
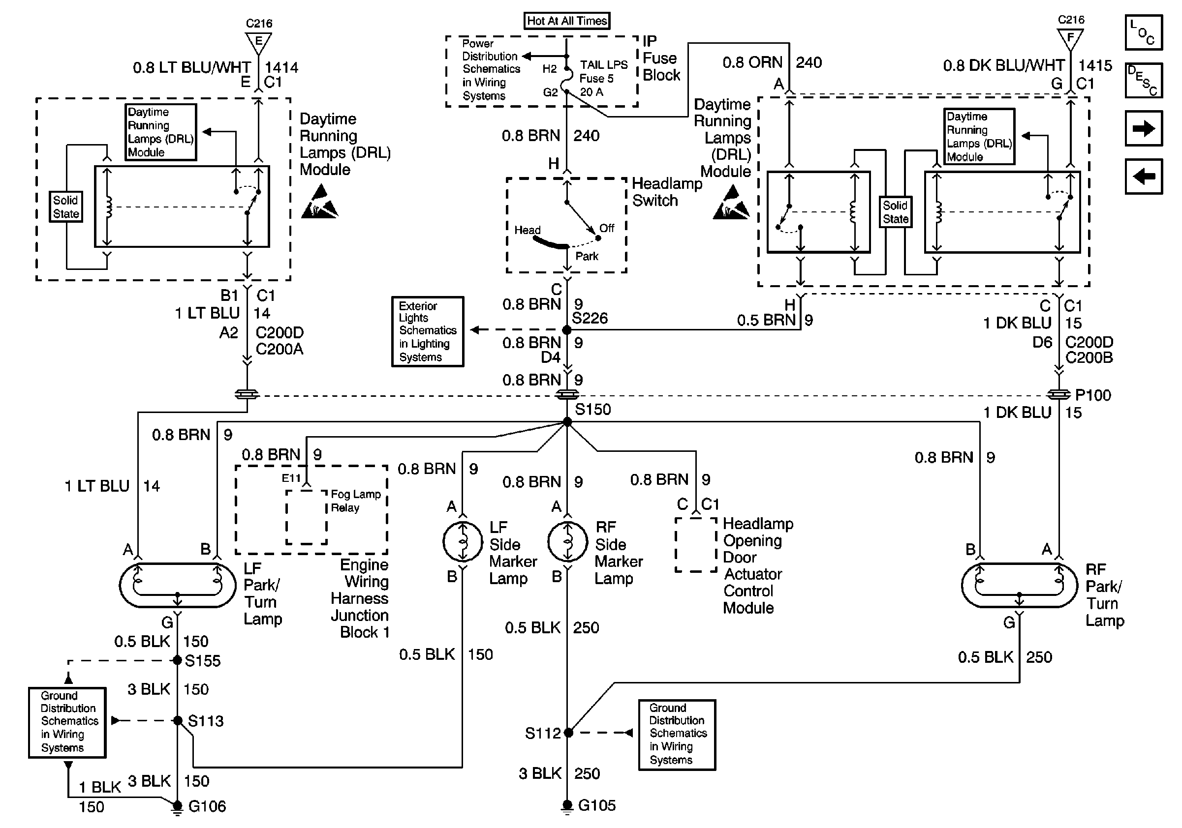
🢒 DRL Module, Side Marker Lamps, Park/Turn Lamps, Fog Lamp Relay
DRL Module, Side Marker Lamps, Park/Turn Lamps, Fog Lamp Relay
DRL Module, Side Marker Lamps, Park/Turn Lamps, Fog Lamp Relay
Lighting Systems Components
Exterior Lights Circuit Description Pont, Chevy Domestic, Gulf States
Taillamps, Inboard Tail/Stop/Turn Lamps, Outboard Tail/Stop/Turn Lamps, Side Marker Lamps, License Lamp
Center High Mounted Stop Lamp
Turn/Hazard Switch, Turn Indicators
Handling ESD Sensitive Parts Notice
G105
TAIL LPS and STOP/HAZARD Fuses
DRL Module, Headlamp Opening Door Assembly
Handling ESD Sensitive Parts Notice
Turn/Hazard Switch, Turn Indicators
G106