GM Service Manual Online
For 1990-2009 cars only
Figure 1:

A/C Switch and Sensor


Object Number: 669300  Size: FS
Master Electrical Component List
OBD II Symbol Description Notice
Compressor Controls
G204 1 of 2
IP Fuse Block BCM, WIPER, HVAC, O2 HTR Fuses and PWR WDO Circuit Breaker
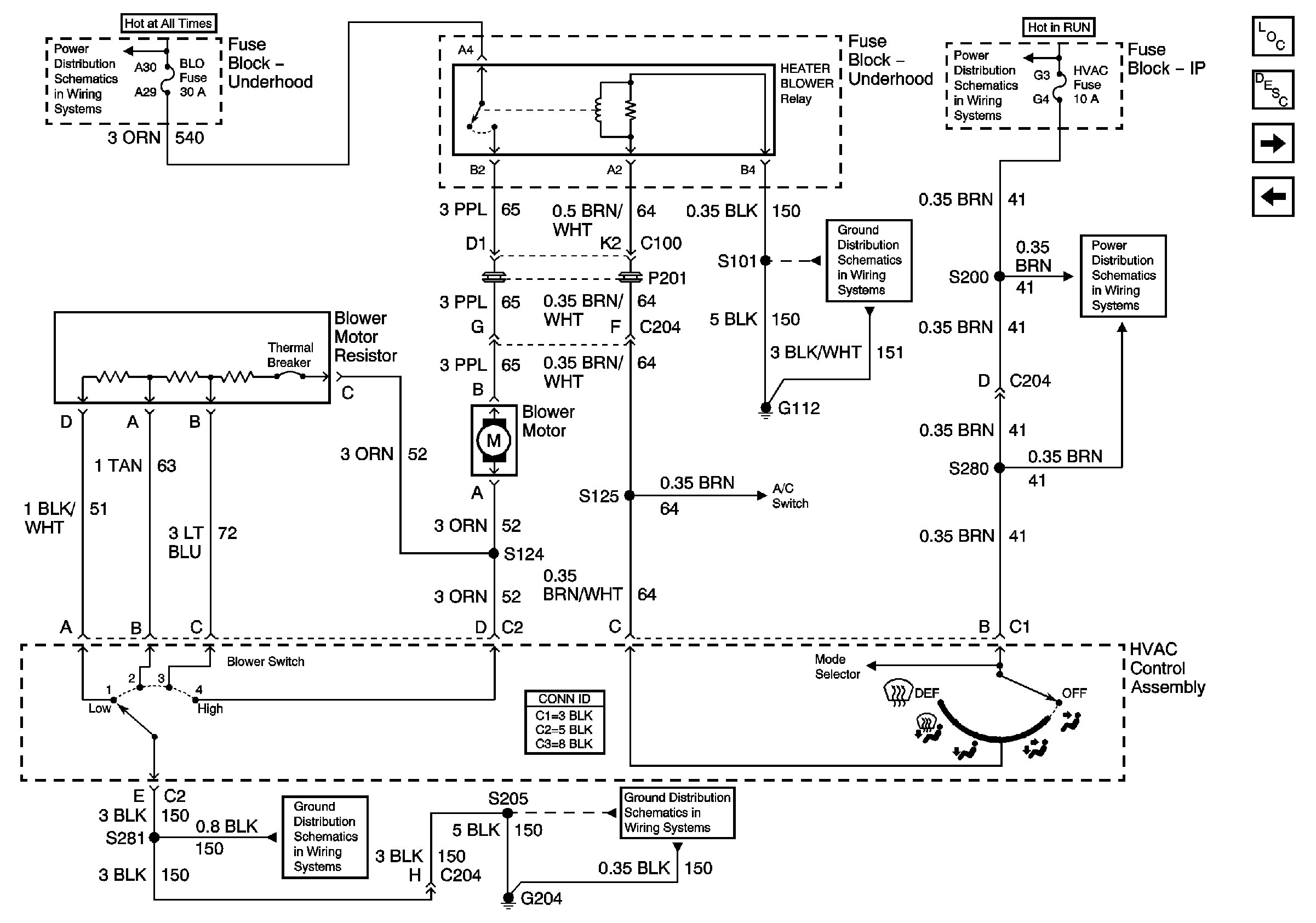
Figure 2:

Blower Controls


Object Number: 672675  Size: FS
Master Electrical Component List
OBD II Symbol Description Notice
Compressor Controls
IP Fuse Block BCM, WIPER, HVAC, O2 HTR Fuses and PWR WDO Circuit Breaker
A/C Switch and Sensor
G112
G204 1 of 2
Figure 3:

Compressor Controls


Object Number: 669306  Size: FS
Master Electrical Component List
OBD II Symbol Description Notice
Blower Controls
A/C Switch and Sensor
IP Fuse Block ERLS Fuse
G112
Figure 4:

HVAC Schematics (Vacuum Diagrams)


Object Number: 739799  Size: FS