GM Service Manual Online
For 1990-2009 cars only

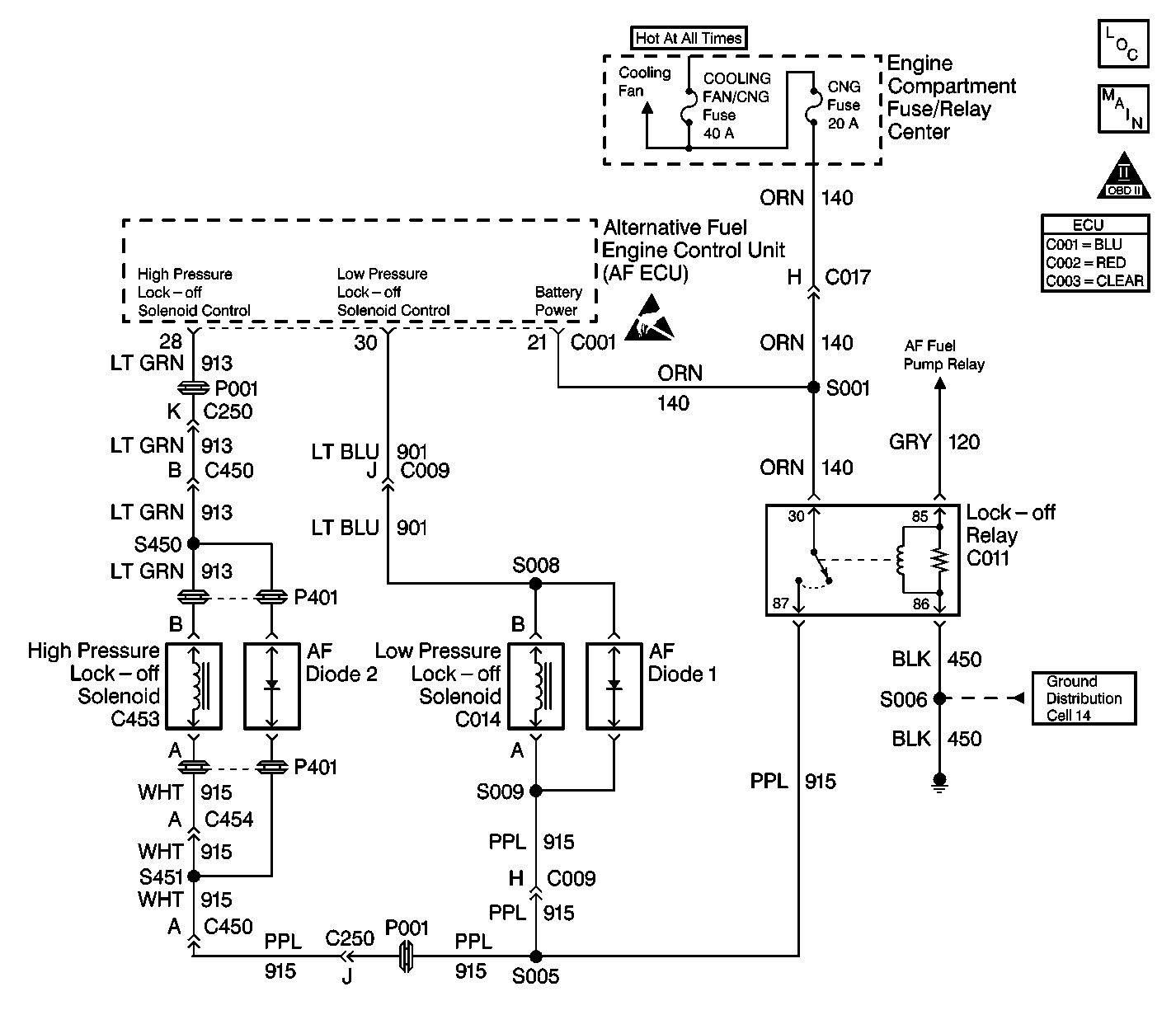
Object Number: 384597  Size: LF
Engine Controls Components
CNG Fuel Controls (1 of 3)
OBDII Symbol Description Notice

Step

Action

Value(s)

Yes

No

1

Inspect the 20A CNG fuse.

Is the fuse blown?

--

Go to Step 13

Go to Step 2

2

  1. Remove the 20A CNG fuse.
  2. Disconnect the low pressure lock-off (LPL) connector C014.
  3. Start the vehicle. Note that the vehicle will start on gasoline.
  4. Probe CKT 915 (PPL) in terminal A of connector C014 using a test light.

Does the test light illuminate?

--

Go to Step 3

Go to Step 4

3

  1. Turn OFF the ignition.
  2. Probe CKT 915 (PPL) in terminal A of connector C014 using a test light.

Does the test light illuminate?

--

Go to Step 10

Go to Step 14

4

  1. Turn OFF the ignition.
  2. Install the 20A CNG fuse.
  3. Disconnect the lock-off relay connector C011.
  4. Install a test light between CKT 140 (ORN) in terminal 30 and CKT 450 (BLK) in terminal 86 of connector C011.

Does the test light illuminate?

--

Go to Step 5

Go to Step 6

5

  1. Connect the test light to ground.
  2. Remove the 20A CNG fuse.
  3. Start the vehicle. Note that the vehicle will start on gasoline.
  4. Probe CKT 120 (GRY) in terminal 85 of connector C011.

Does the test light illuminate?

--

Go to Step 7

Go to Step 11

6

  1. Connect the test light to ground.
  2. Probe CKT 140 (ORN) in terminal 30 of connector C011.

Does the test light illuminate?

--

Go to Step 9

Go to Step 8

7

Measure the continuity of CKT 915 (PPL) in terminal 87 of connector C011 to terminal A of connector C014 using a DVOM.

Is there continuity?

--

Go to Step 12

Go to Step 13

8

  1. Inspect the 20A CNG fuse.
  2. If the fuse is OK, then locate and repair the open in CKT 140. Refer to Wiring Repairs in Engine Controls - 2.2L in the J Platform Service Manual.

Is the action complete?

--

Go to Step 14

--

9

Locate and repair the open in CKT 450. Refer to Wiring Repairs in Engine Controls - 2.2L in the J Platform Service Manual.

Is the action complete?

--

Go to Step 14

--

10

  1. Disconnect lock-off relay connector C011.
  2. Probe CKT 120 (GRY) in terminal 85 of connector C011 using a test light.

Does the test light illuminate?

--

Go to Step 11

Go to Step 12

11

CKT 120 is open or shorted to power. Locate and repair the circuit malfunction. Refer to Wiring Repairs in Engine Controls - 2.2L in the J Platform Service Manual.

Is the action complete?

--

Go to Step 14

--

12

Replace the lock-off relay.

Is the action complete?

--

Go to Step 14

--

13

Repair the circuit as necessary. Refer to Wiring Repairs in Engine Controls - 2.2L in the J Platform Service Manual.

Is the action complete?

--

Go to Step 14

--

14

  1. Remove the 20A CNG fuse.
  2. Disconnect the LPL connector C014
  3. Start the vehicle. Note that the vehicle will start on gasoline.
  4. Probe CKT 915 (PPL) in terminal A of connector C014.

Does the test light illuminate?

--

Relay OK

Go to Step 1