GM Service Manual Online
For 1990-2009 cars only

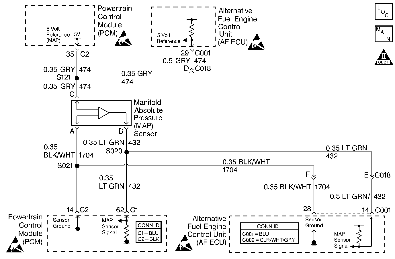
Object Number: 488512  Size: MF
Engine Controls Components
Engine Controls Schematics
OBD II Symbol Description Notice
Handling ESD Sensitive Parts Notice
Handling ESD Sensitive Parts Notice
Handling ESD Sensitive Parts Notice
Handling ESD Sensitive Parts Notice

Circuit Description

The Throttle Position (TP) sensor is a potentiometer. The gasoline Control Module (VCM / PCM or ECM) supplies about 5 volts on the TP sensor reference voltage circuit. The gasoline Control Module also supplies a ground circuit to the TP sensor. When the throttle is depressed the TP signal voltage rises to near the supplied 5 volts. As the throttle is released the TP signal voltage drops to around 0.6 volts. The gasoline Control Module and the AF ECU monitor the TP signal circuit voltage and determine the angle (or opening) of the throttle blade.

The Manifold Absolute Pressure (MAP) sensor is a pressure sensor. The gasoline Control Module (VCM / PCM or ECM) supplies about 5 volts on the MAP sensor reference voltage circuit. The gasoline Control Module also supplies a ground circuit to the MAP sensor. When manifold vacuum is low the MAP signal voltage rises to near 4.5 volts. As manifold vacuum increases the MAP signal voltage drops to around 1.0 volt. The gasoline Control Module and the AF ECU monitor the MAP signal circuit voltage and determine the vacuum within the intake manifold.

Certain vehicle models will also use the MAP sensor in order to determine the barometric pressure when the ignition switch is turned ON and the engine is NOT cranked. This BARO reading may also be updated whenever the engine is operated at wide open throttle.

This DTC is used to indicate a MAP sensor signal voltage that does not change when TP sensor voltage changes.

Conditions for Running the DTC

    • The engine is operating on alternative fuel.
    • The engine has been operating for greater than 5 seconds.
    • No AF ECU DTC's are set. DTC's P1215, P1432 and P1433 may be set.
    • TP sensor angle is less than 70 percent.

Conditions for Setting the DTC

The AF ECU monitors that the MAP sensor pressure changes less than 6 kPa when the TP sensor angle changes by greater than 20 percent.

Action Taken When the DTC Sets

    • A first failure of this DTC will NOT illuminate the MIL and will store as Last Test Failed but not as History.
    • The AF ECU will illuminate the MIL and store the DTC as History after TWO consecutive drive trips that the diagnostic runs and fails.
    • The AF ECU will record operating conditions at the time the DTC sets. This information will be stored as Freeze Frame data.

Conditions for Clearing the MIL/DTC

    • The Last Test Failed status will clear when the DTC runs and passes.
    • The AF ECU will turn OFF the MIL after 3 consecutive drive trips that the DTC runs and passes.
    • The History status will clear after 40 consecutive WARM-UP cycles with NO failures of ANY DTC.
    • All DTC Information can be cleared using a scan tool.
    • Interruption of Control Module (AF ECU / VCM / PCM or ECM) power or ground MAY clear DTC Information. Clearing DTC Information with this method is inconsistent and should not be performed.

Diagnostic Aids

Fault Not Present

Fault Not Present indicates the condition that caused the DTC to set is intermittent and not currently present. Refer to Intermittent Conditions Symptom diagnosis for additional information. If any additional DTCs were stored proceed to the applicable DTC table in the order stated in the OBD System Check.

Test Description

The numbers below refer to the step numbers on the diagnostic table.

  1. This step tests the MAP sensors ability to correctly indicate barometric pressure.

    In order to determine the correct MAP sensor display of barometric pressure for any elevation perform either of the following:

  2. • Compare the recorded MAP sensor display value to the BARO display on a known good vehicle.
    • OR
    • Obtain the local weather service barometer reading (in Hg). Multiply the barometer reading by 3.4 . The result indicates the correct BARO value for your area.
  3. This step tests the MAP sensors ability to correctly indicate engine vacuum.

  4. This step indicates this sensor is currently functioning correctly. If you were sent to this diagnostic procedure from other service information return to that procedure now.

Step

Action

Value(s)

Yes

No

1

Did you perform the AF Powertrain On-Board Diagnostic (OBD) System Check?

--

Go to Step 2

Go to Alternative Fuels (AF) Powertrain On Board (OBD) System Check

2

  1. Turn the ignition ON leaving the engine OFF.
  2. Using a scan tool, establish communication with the AF ECU.
  3. Observe and record the MAP sensor kPa display.

Is the value greater than the value shown?

75 kPa@altitude

95 kPa@sea level

Go to Step 3

Go to Step 7

3

  1. Remove the MAP sensor from the engine vacuum source. Leave the MAP sensor connected to the engine harness.
  2. Connect a J 23738-A hand vacuum pump to the MAP sensor.
  3. Observe the MAP sensor kPa as you SLOWLY apply vacuum 1 in. Hg. at a time.
  4. Each one inch of vacuum should result in a 3 to 4 kPa drop in the MAP sensor display. Observe the Map sensor display for a skip or jump while increasing vacuum up to 20 in. Hg.

Did you observe a skip or jump?

--

Go to Step 7

Go to Step 4

4

Observe the MAP sensor kPa display with 20 in. Hg. of vacuum applied to the MAP sensor.

Is the value less than the value shown?

34 kPa

Go to Step 5

Go to Step 7

5

Disconnect the MAP sensor from the hand vacuum pump. The MAP sensor display should return to the value recorded in step 2.

Does the MAP sensor display return to the recorded value?

--

Go to Step 6

Go to Step 7

6

The fault is not present. Refer to Diagnostic Aids.

Are any DTC's stored that have not been diagnosed?

--

Go to the Diagnostic Trouble Code (DTC) List

Go to Intermittent Conditions

7

  1. Inspect for proper terminal contact.
  2. Inspect the MAP sensor ground circuit for an open or high resistance between the MAP sensor connector and the PCM connector terminal.

Did you find a problem?

--

Go to Step 8

Go to Step 9

8

Repair the connections or circuit as necessary. Refer to Wiring Repairs in Wiring Systems/Body and Accessories section of the gasoline service manual.

Is the action complete?

--

Go to Step 10

--

9

Replace the MAP sensor. Refer to Manifold Absolute Pressure Sensor Replacement in the Engine Controls section of the gasoline service manual.

Is the action complete?

--

Go to Step 10

--

10

  1. Using the scan tool, clear the DTCs.
  2. Start the engine.
  3. Allow the engine to idle until the engine reaches normal operating temperature.
  4. Select DTC and the Specific DTC function.
  5. Enter the DTC number which was set.
  6. Operate the vehicle, with the Conditions for Setting this DTC, until the scan tool indicates the diagnostic Ran.

Does the scan tool indicate the diagnostic Passed?

--

System OK

Go to Step 2