GM Service Manual Online
For 1990-2009 cars only
Makes
🢒
Chevrolet
🢒
1999
🢒
Chevrolet C-Series Medium Duty Truck B7
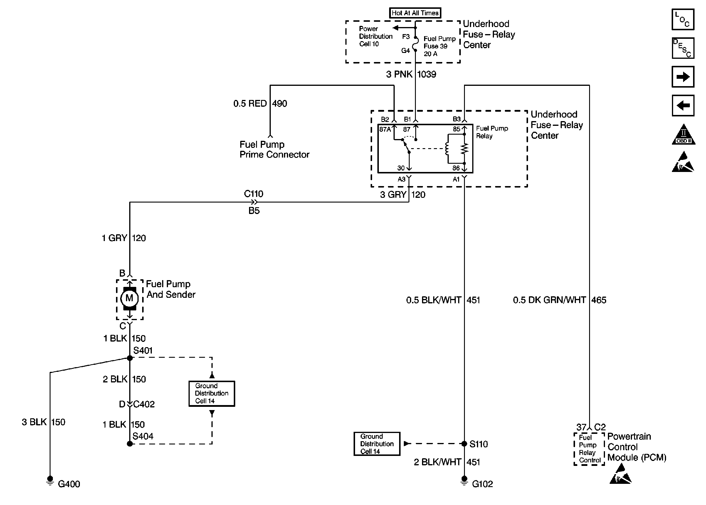
🢒 Cell 20: Fuel Pump Control
Cell 20: Fuel Pump Control
Cell 20: Fuel Pump Control
Cell 10: Hot in Run and Start Fuses
Cell 14: G300 and G400
Cell 14: G102
Engine Controls Components
Sequential Multiport Fuel Injector Fuel System Description
Cell 20: Fuel Injector Control
Cell 20: Ignition Coils
OBD II Symbol Description Notice
ESD Notice