GM Service Manual Online
For 1990-2009 cars only
Makes
🢒
Chevrolet
🢒
2000
🢒
Chevrolet C-Series Medium Duty Truck B7
🢒
Body and Accessories
🢒
Horns
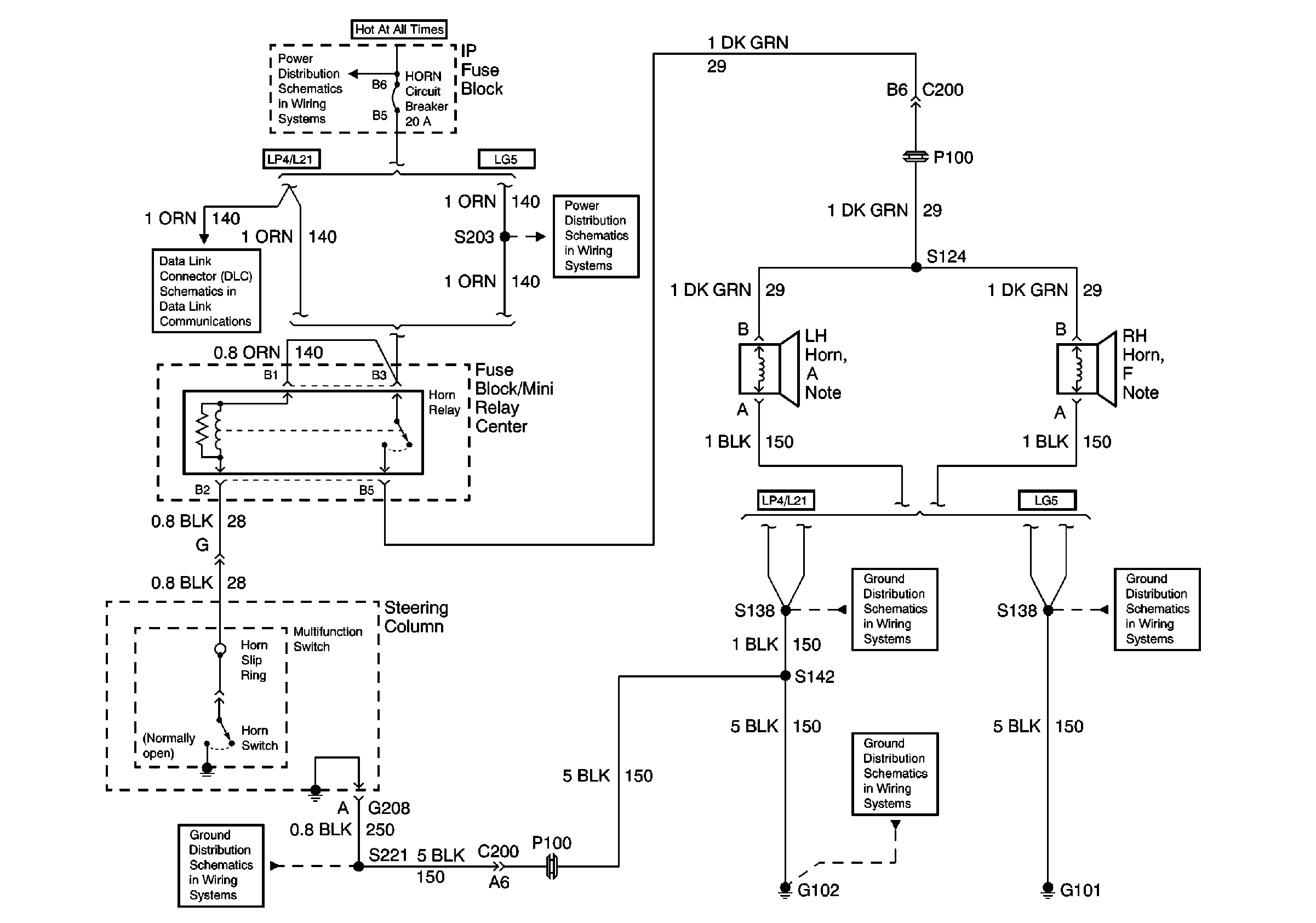
🢒 Horn Schematics
Horns Components
Horns Circuit Description
STOP LP, HORNS, TL/MKR, PNL, HAZ Circuit Breakers
Cell 50: Gasoline Engine Data Link Connector
STOP LP, HORNS, TL/MKR, PNL, HAZ Circuit Breakers
Gasoline Engine, S221
Gasoline Engine, S138
Diesel Engine, G101
Gasoline Engine, G102