GM Service Manual Online
For 1990-2009 cars only
Makes
🢒
Chevrolet
🢒
2002
🢒
Chevrolet C-Series Medium Duty Truck B7
🢒
Body and Accessories
🢒
Horns
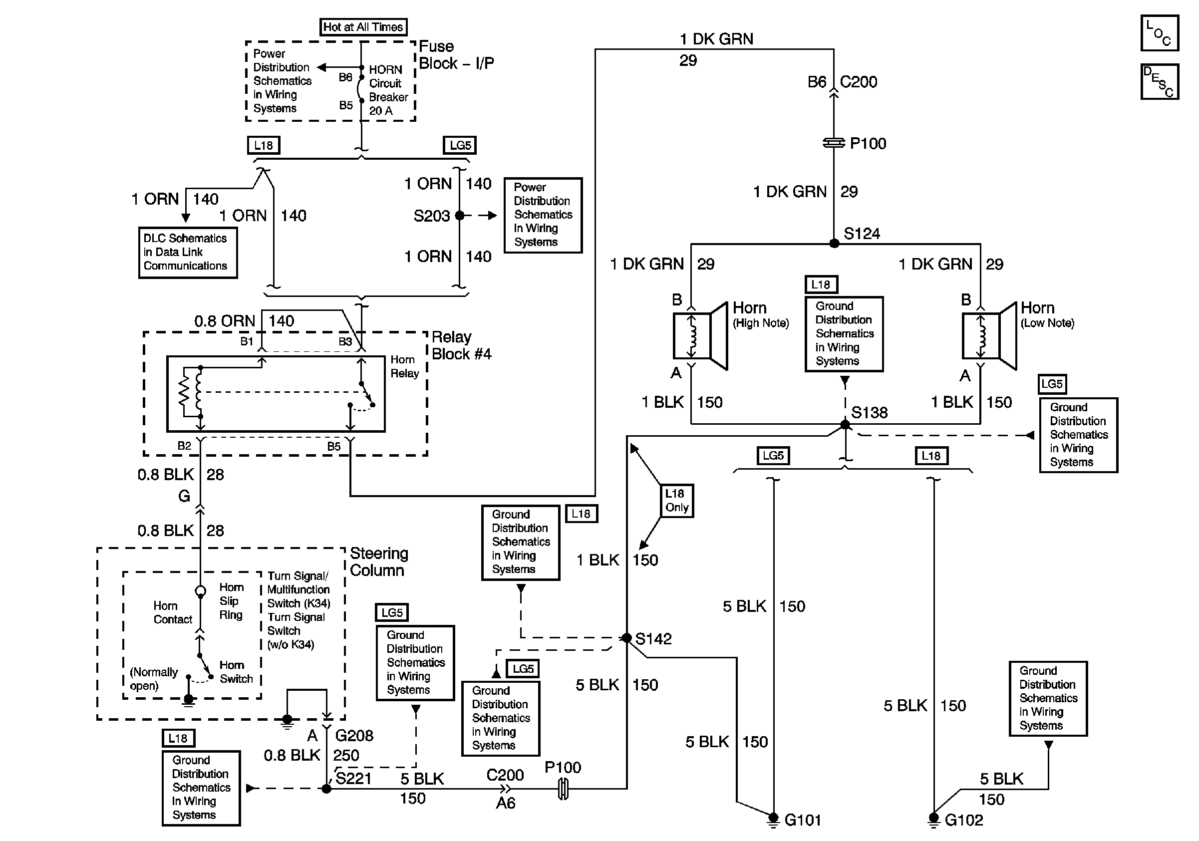
🢒 Horn Schematics
Master Electrical Component List
Horns System Description and Operation
HAZ, HORNS, PNL, STOP LP and TL/MKR Circuit Breakers
L18
HAZ, HORNS, PNL, STOP LP and TL/MKR Circuit Breakers
G207, G208 and S221 (L18)
G108, G207, G208 and S221 (LG5)
G102 and S138 (L18)
G101, S138, and S405 (LG5)
S142, S178, S179, S405 and S409 (L18)
S142 and S241 (LG5)
G102 and S138 (L18)