GM Service Manual Online
For 1990-2009 cars only
Makes
🢒
Chevrolet
🢒
2002
🢒
Chevrolet C-Series Medium Duty Truck B7
🢒
Body and Accessories
🢒
Lighting Systems
🢒 Headlights/Daytime Running Lights (DRL) Schematics
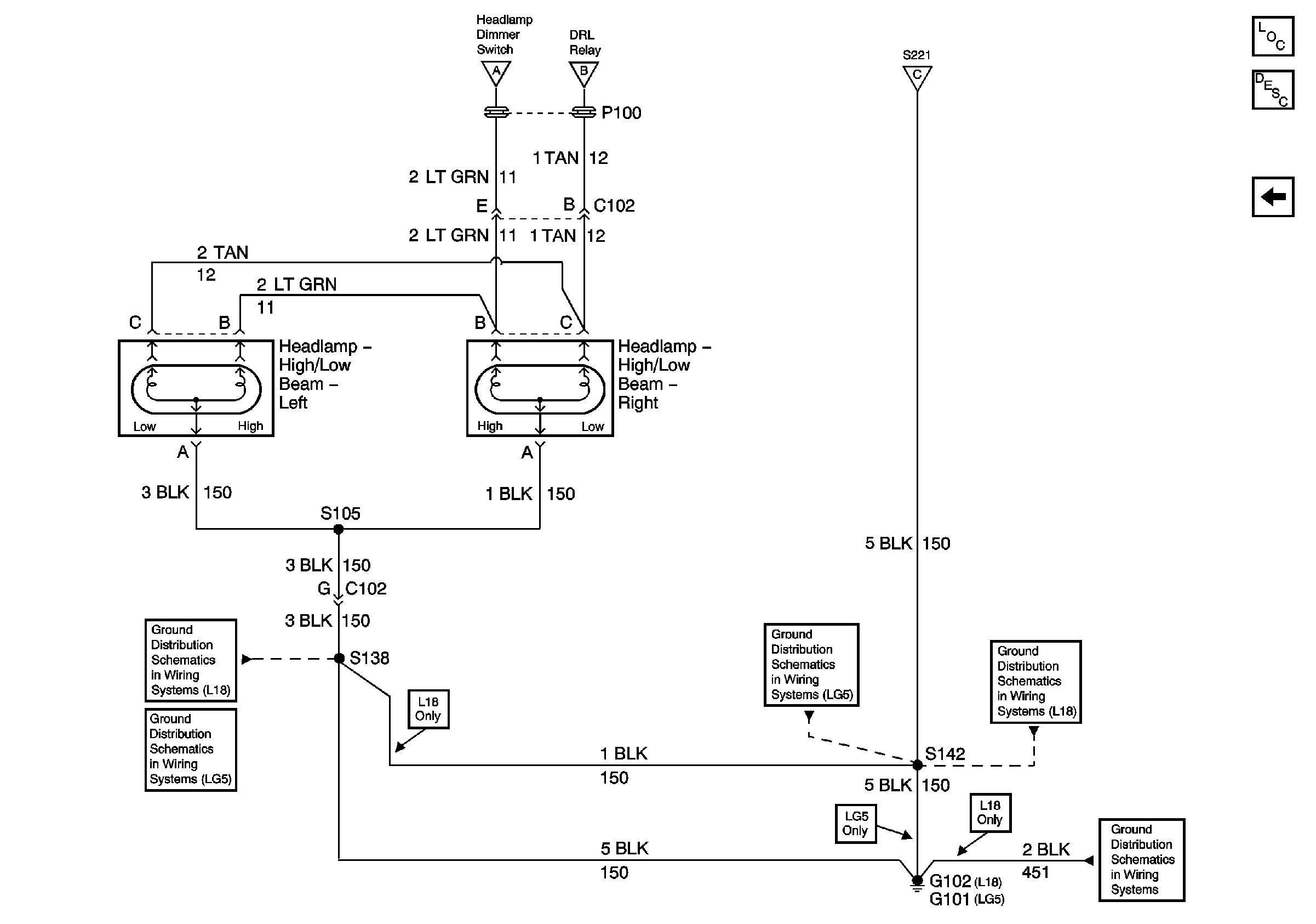
Figure
1:
Circuit Power, Daytime Running Lamps (DRL) Controls
Master Electrical Component List
Exterior Lighting Systems Description and Operation
Headlights/Daytime Running Lights (DRL) Schematics - Headlamp, GND
Power Distribution Schematics - IGN 1 Circuit Breaker, S225, S226, S230
Power Distribution Schematics - IGN 1 Circuit Breaker, S232, S243
Park Brake System Schematic
Ground Distribution Schematics - S105, S261, and S231
Ground Distribution Schematics - G108, G207, G208 and S221 LG5
Ground Distribution Schematics - G207, G208, and S221 L18
Headlights/Daytime Running Lights (DRL) Schematics - Headlamp, GND
Headlights/Daytime Running Lights (DRL) Schematics - Headlamp, GND
Headlights/Daytime Running Lights (DRL) Schematics - Headlamp, GND
Battery and BRK, HORNS, and STOP LP Circuit Breakers, HD LP SW, HORN/STOP and IGN SW 1 Fuses
Figure
2:
Headlamp, Park Brake Control, Ground Circuit
Headlights/Daytime Running Lights (DRL) Schematics - Circuit Power, DRL
Headlights/Daytime Running Lights (DRL) Schematics - Circuit Power, DRL
Headlights/Daytime Running Lights (DRL) Schematics - Circuit Power, DRL
Master Electrical Component List
Exterior Lighting Systems Description and Operation
Headlights/Daytime Running Lights (DRL) Schematics - Circuit Power, DRL
Ground Distribution Schematics - G102, and S138 L18
Ground Distribution Schematics - G101, S138, S405 and S409 L18
Ground Distribution Schematics - S142, S178, S179, S405 and S409 L18
Ground Distribution Schematics - S142 and S241 LG5
Ground Distribution Schematics - G102, and S138 L18