GM Service Manual Online
For 1990-2009 cars only
Makes
🢒
Chevrolet
🢒
2002
🢒
Chevrolet C-Series Medium Duty Truck B7
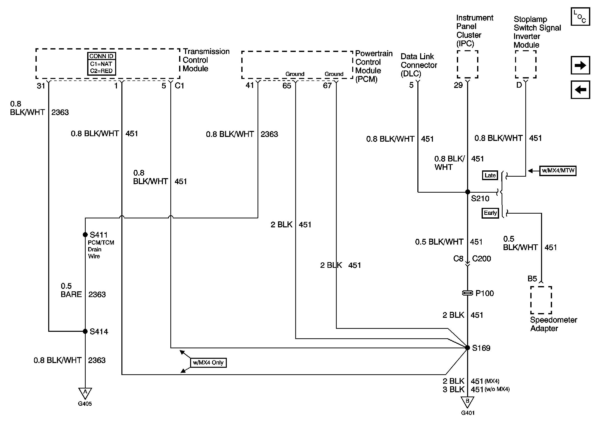
🢒 S169, S210, S411 and S 414 (LG5)
S169, S210, S411 and S 414 (LG5)
S169, S210, S411 and S 414 (LG5)
Master Electrical Component List
S105, S261 and S231
S220, S229 (LG5 - Late)
G100, G101, G103, G107, G117, G119, G120, G121, G124, G400, G401, G405,G412, G413 and G414, S170
G100, G101, G103, G107, G117, G119, G120, G121, G124, G400, G401, G405,G412, G413 and G414, S170