GM Service Manual Online
For 1990-2009 cars only
Makes
🢒
Chevrolet
🢒
2000
🢒
Chevrolet C-Series Medium Duty Truck C6/C7/C8
🢒 Fuel Pumps and Fuel Senders
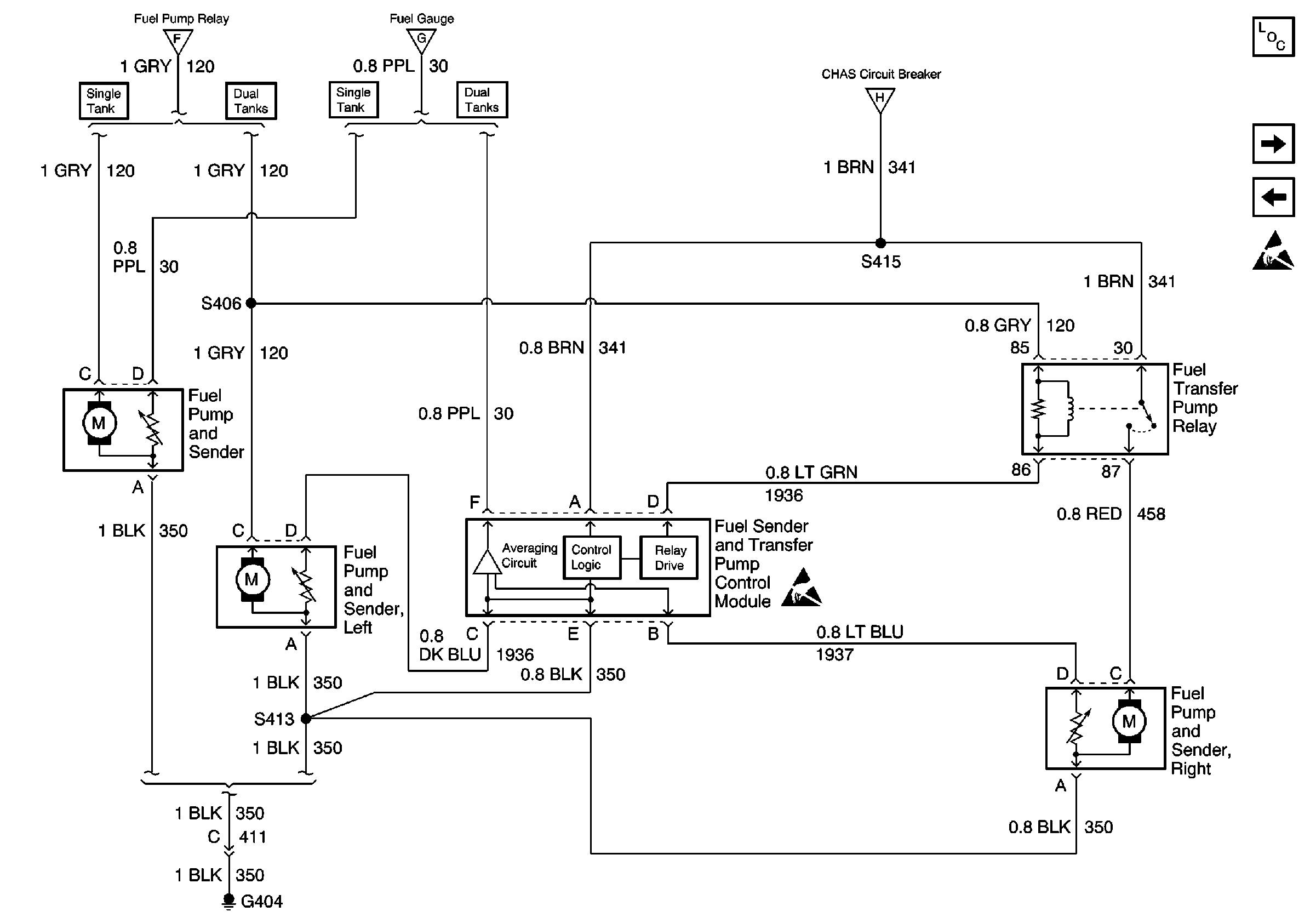
Fuel Pumps and Fuel Senders
Fuel Pumps and Fuel Senders
Engine Controls Components
Automatic Engine Shutdown and Warning
Fuel Enable and Fuel Gauge
Handling ESD Sensitive Parts Notice
Fuel Enable and Fuel Gauge
Fuel Enable and Fuel Gauge
Fuel Enable and Fuel Gauge
Handling ESD Sensitive Parts Notice