GM Service Manual Online
For 1990-2009 cars only
Figure 1:

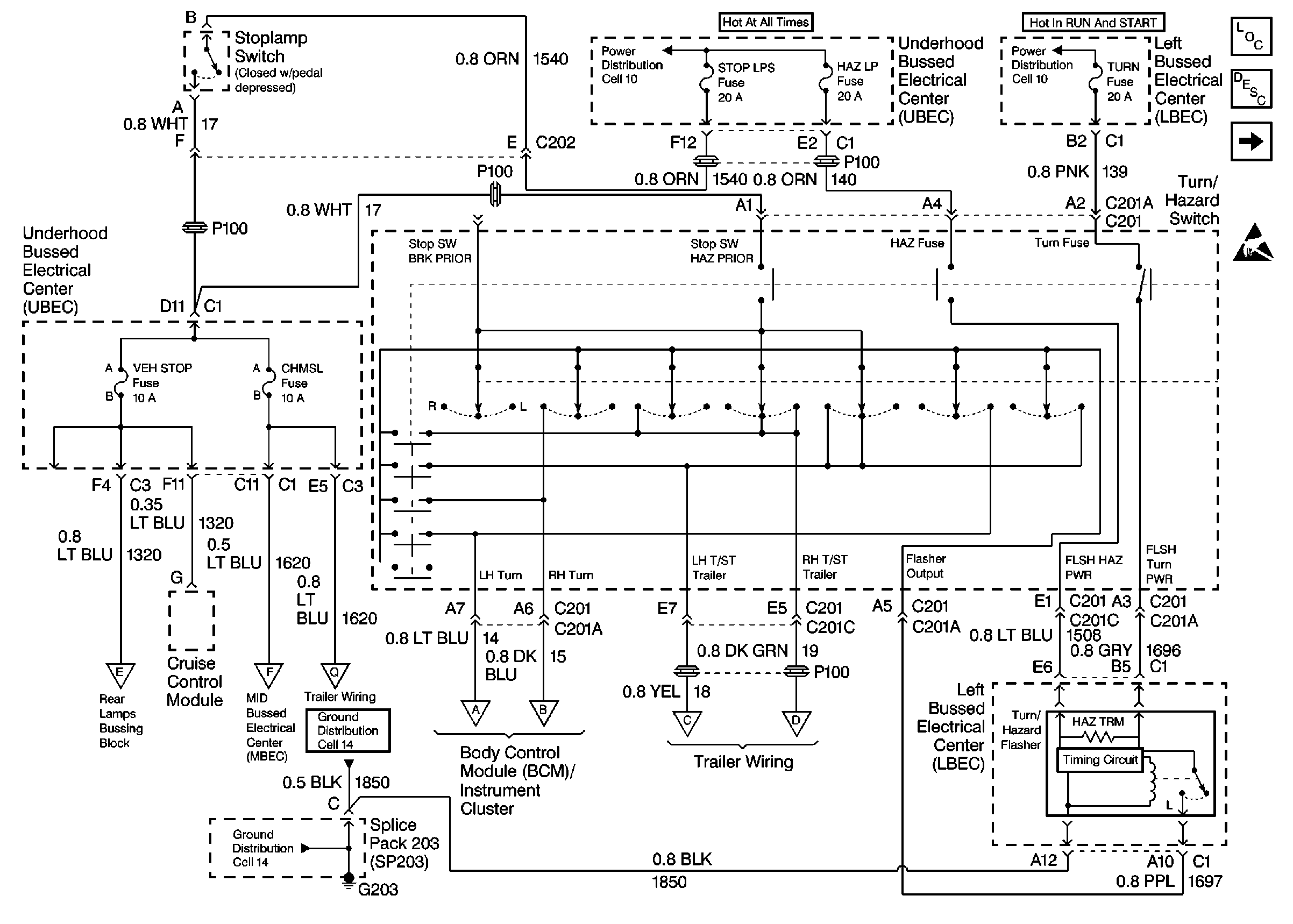
Cell 110: Stop Lamp Switch and Turn/Hazard Switch/Flasher


Object Number: 294983  Size: FS
Lighting Systems Components
Exterior Lights Circuit Description
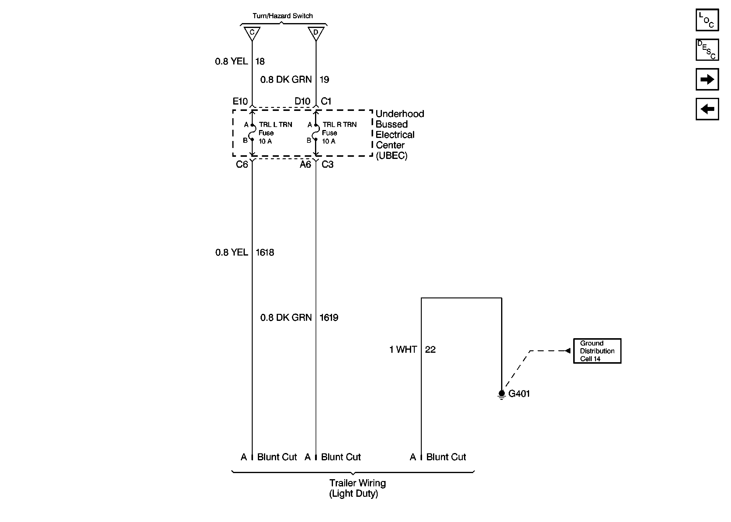
Cell 110: Turn Lamps
Handling ESD Sensitive Parts Notice
Cell 10: Underhood Bussed Electrical Center, Automatic Transfer Case
Cell 10: Underhood Bussed Electrical Center, Electronic Brake Control ModuLe
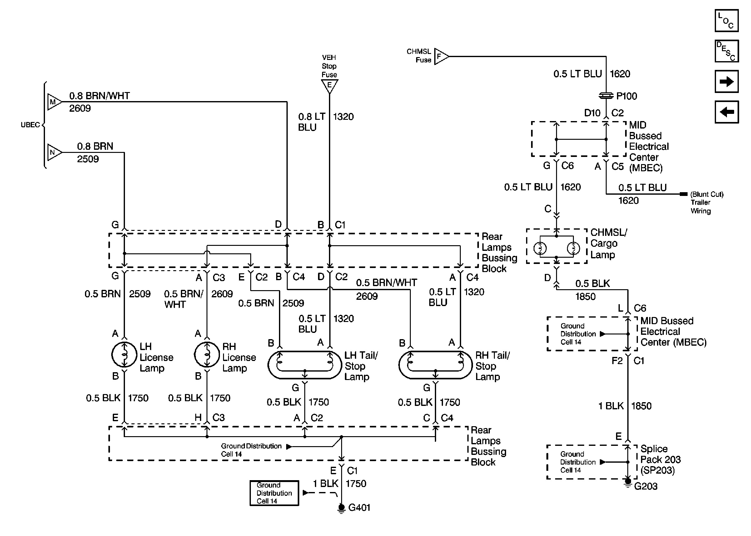
Cell 110: Rear Lamps and CHMSL/Cargo Lamps
Cell 110: Rear Lamps and CHMSL/Cargo Lamps
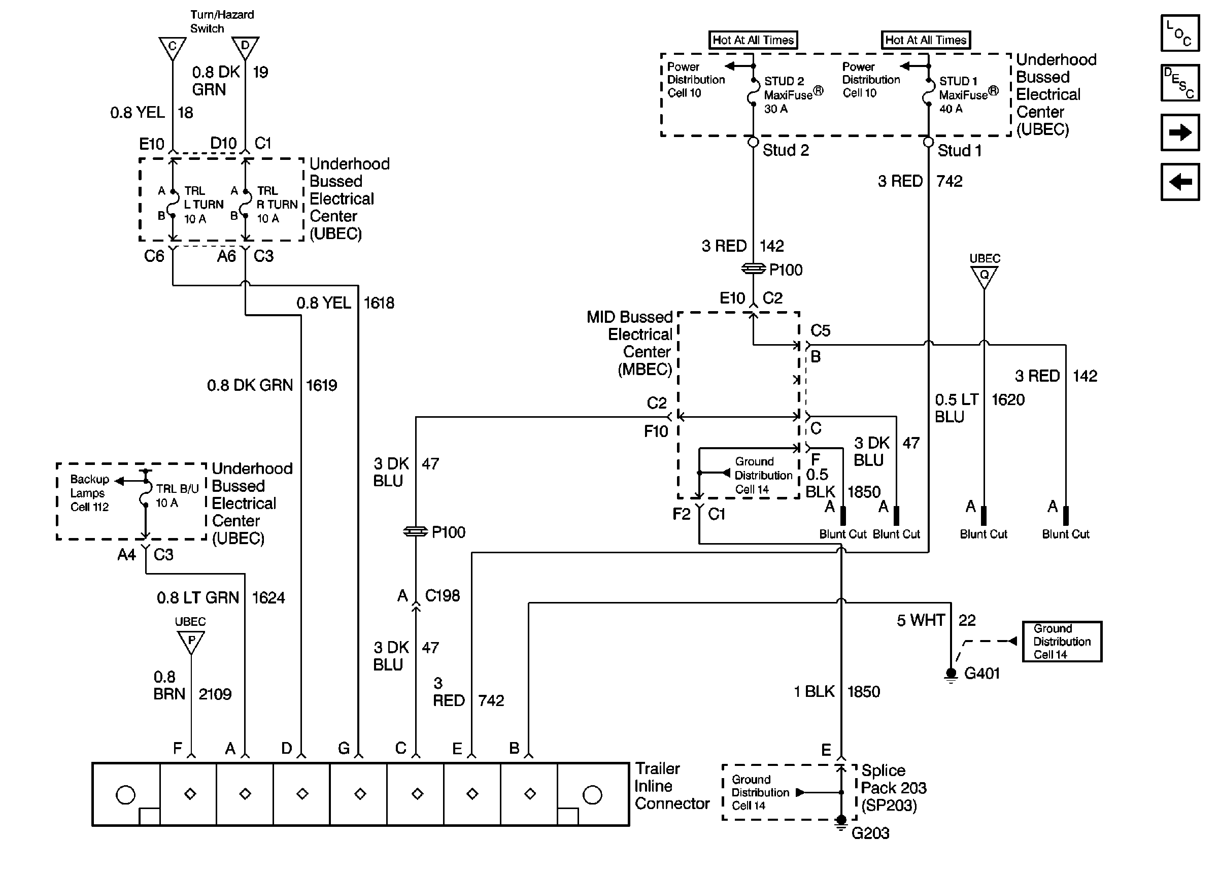
Cell 110: Trailer Wiring (Heavy Duty)
Cell 14: Full Feature Seat Heated/Memory Seat Switch, Light Bar Switch
Cell 14: Full Feature Seat Heated/Memory Seat Switch, Light Bar Switch
Cell 110: Turn Lamps
Cell 110: Turn Lamps
Cell 110: Trailer Wiring (Light Duty)
Cell 110: Trailer Wiring (Light Duty)
Figure 2:

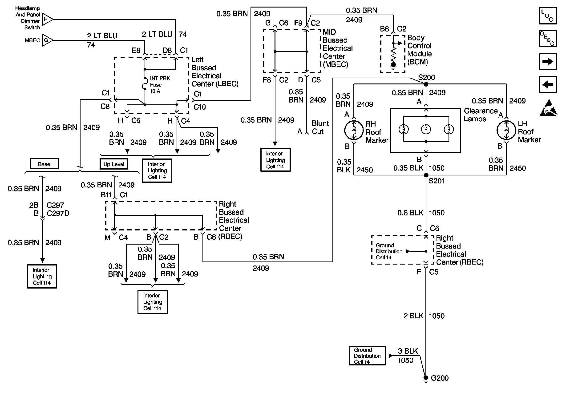
Cell 110: Park Lamp Control and Front Marker Lamps


Object Number: 294985  Size: FS
Lighting Systems Components
Exterior Lights Circuit Description
Cell 110: Roof Marker and Clearance Lamps
Cell 110: Turn Lamps
Handling ESD Sensitive Parts Notice
Cell 10: Underhood Bussed Electrical Center, HVAC Blower Switch
Interior Lights Dimming Schematics
Cell 103
Cell 110: Roof Marker and Clearance Lamps
Cell 110: Roof Marker and Clearance Lamps
Cell 110: Rear Lamps and CHMSL/Cargo Lamps
Cell 110: Rear Lamps and CHMSL/Cargo Lamps
Cell 110: Turn Lamps
Cell 110: Turn Lamps
Cell 110: Turn Lamps
Cell 110: Turn Lamps
Cell 110: Trailer Wiring (Heavy Duty)
Figure 3:

Cell 110: Turn Lamps


Object Number: 294984  Size: FS
Lighting Systems Components
Exterior Lights Circuit Description
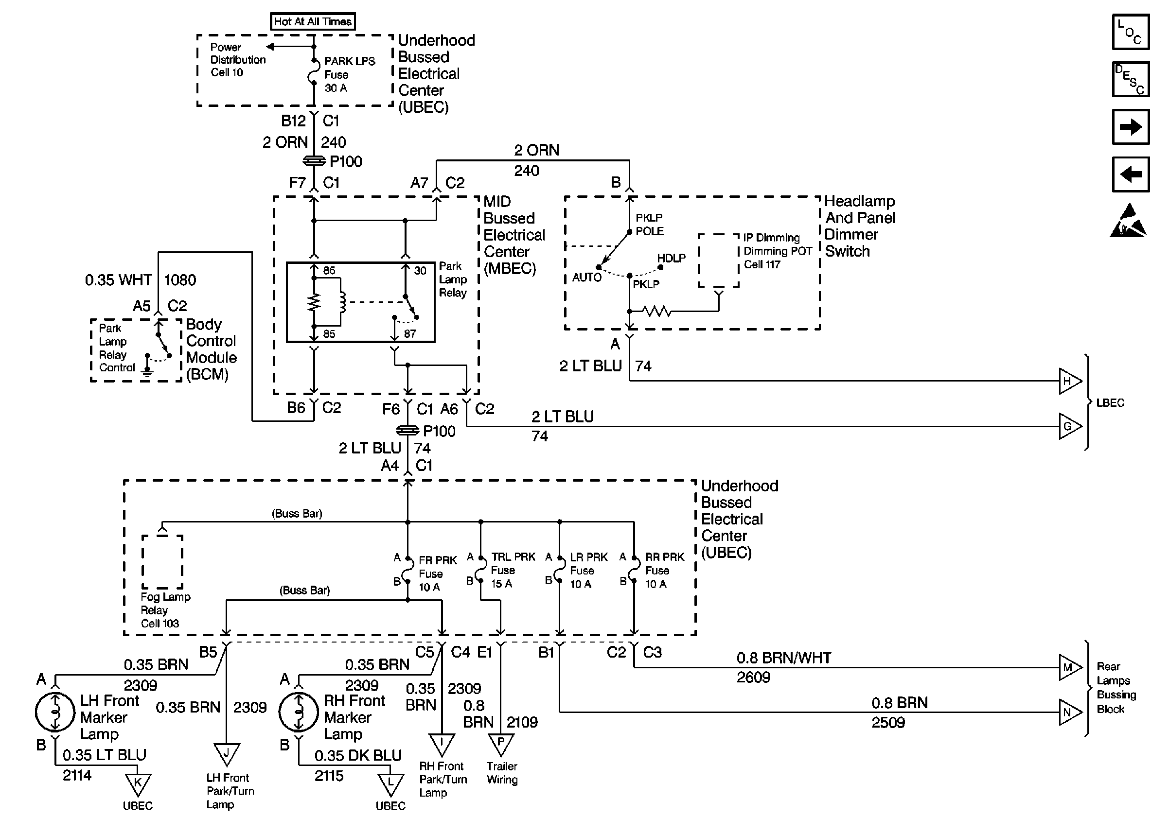
Cell 110: Park Lamp Control and Front Marker Lamps
Cell 110: Stop Lamp Switch and Turn/Hazard Switch/Flasher
Handling ESD Sensitive Parts Notice
Cell 110: Stop Lamp Switch and Turn/Hazard Switch/Flasher
Cell 110: Stop Lamp Switch and Turn/Hazard Switch/Flasher
Cell 110: Park Lamp Control and Front Marker Lamps
Cell 110: Park Lamp Control and Front Marker Lamps
Cell 14: RH Fog Lamp, RH Park/Turn Lamp
Cell 14: Brake Fluid Level Switch, RH Turn Lamp
Cell 110: Park Lamp Control and Front Marker Lamps
Cell 110: Park Lamp Control and Front Marker Lamps
Figure 4:

Cell 110: Roof Marker and Clearance Lamps


Object Number: 294986  Size: FS
Lighting Systems Components
Exterior Lights Circuit Description
Cell 110: Rear Lamps and CHMSL/Cargo Lamps
Cell 110: Park Lamp Control and Front Marker Lamps
Handling ESD Sensitive Parts Notice
Cell 110: Park Lamp Control and Front Marker Lamps
Cell 110: Park Lamp Control and Front Marker Lamps
Interior Lights Schematics
Interior Lights Schematics
Interior Lights Schematics
Interior Lights Schematics
Cell 14: Temperature Door Motor, Passenger Heated Seat Switch, Roof Marker Lamps
Cell 14: Temperature Door Motor, Passenger Heated Seat Switch, Roof Marker Lamps
Figure 5:

Cell 110: Rear Lamps and CHMSL/Cargo Lamps


Object Number: 294987  Size: FS
Lighting Systems Components
Exterior Lights Circuit Description
Cell 110: Roof Beacon Switch
Cell 110: Roof Marker and Clearance Lamps
Cell 110: Park Lamp Control and Front Marker Lamps
Cell 110: Park Lamp Control and Front Marker Lamps
Cell 110: Stop Lamp Switch and Turn/Hazard Switch/Flasher
Cell 110: Stop Lamp Switch and Turn/Hazard Switch/Flasher
Cell 14: Full Feature Seat Heated/Memory Seat Switch, Light Bar Switch
Cell 14: Brake Fluid Level Switch, RH Turn Lamp
Cell 14: Full Feature Seat Heated/Memory Seat Switch, Light Bar Switch
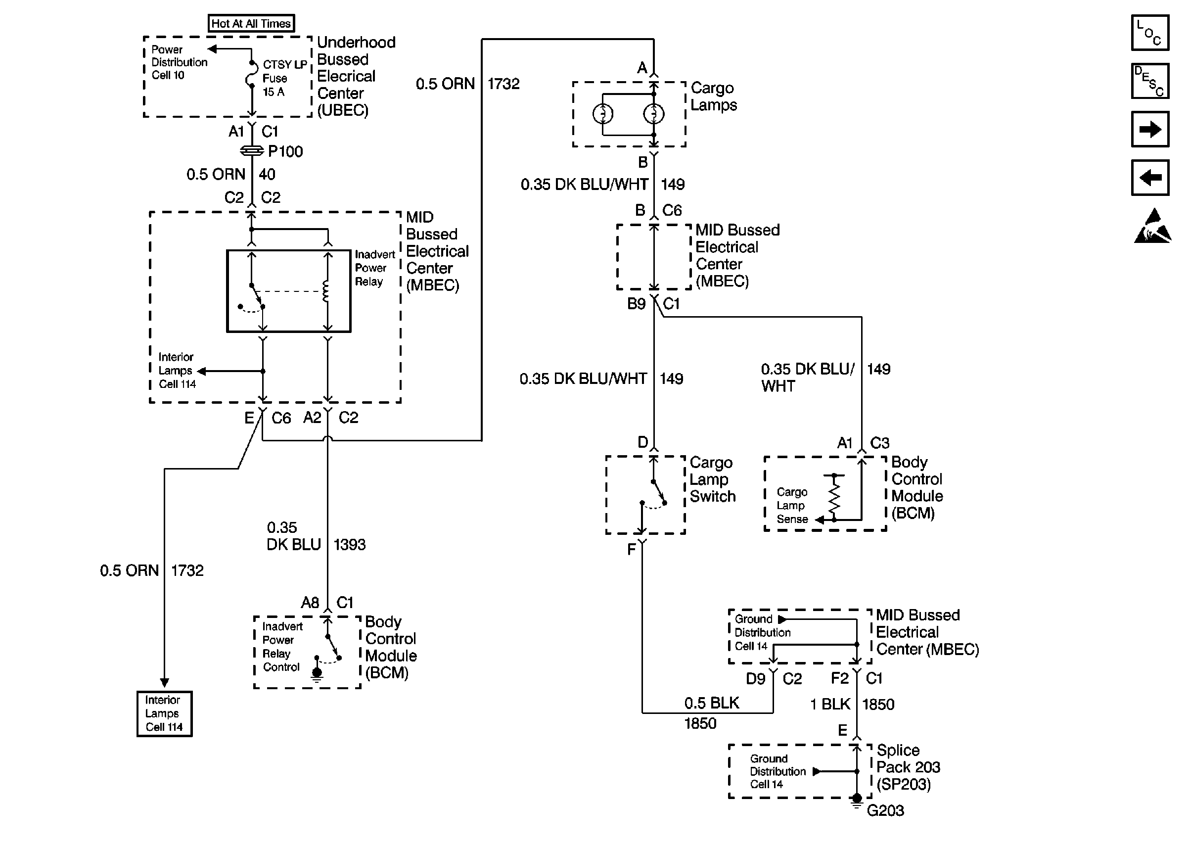
Figure 6:

Cell 110: Cargo Lamps


Object Number: 294992  Size: FS
Lighting Systems Components
Exterior Lights Circuit Description
Cell 110: Roof Beacon Switch
Cell 110: Camper Wiring
Handling ESD Sensitive Parts Notice
Cell 10: Underhood Bussed Electrical Center, HVAC Blower Switch
Interior Lights Schematics
Interior Lights Schematics
Cell 14: Full Feature Seat Heated/Memory Seat Switch, Light Bar Switch
Cell 14: Full Feature Seat Heated/Memory Seat Switch, Light Bar Switch
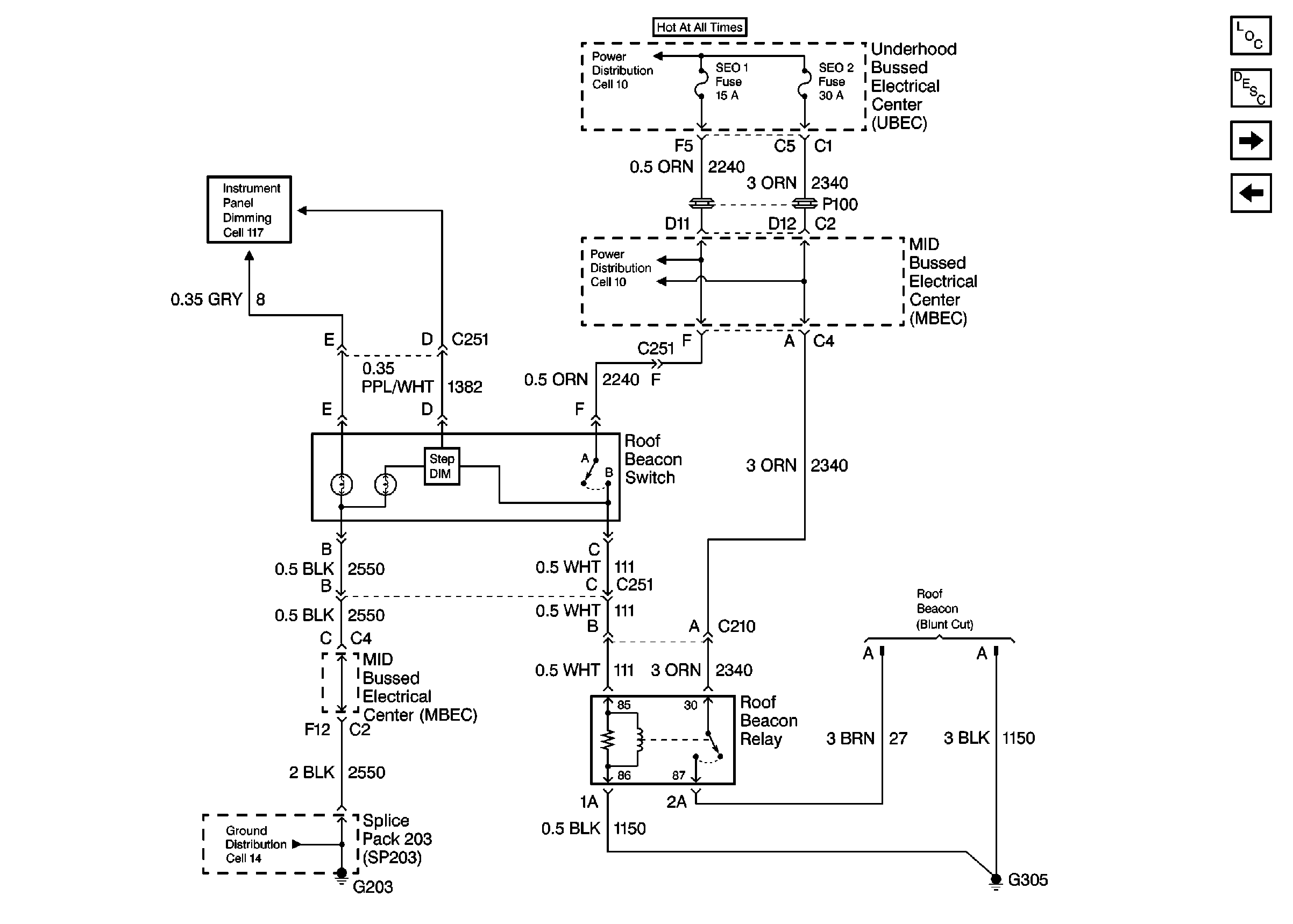
Figure 7:

Cell 110: Roof Beacon Switch


Object Number: 297934  Size: FS
Lighting Systems Components
Exterior Lights Circuit Description
Cell 110: Trailer Wiring (Light Duty)
Cell 110: Rear Lamps and CHMSL/Cargo Lamps
Cell 10: Underhood Bussed Electrical Center, Automatic Transfer Case
Interior Lights Dimming Schematics
Cell 10: Underhood Bussed Electrical Center, Automatic Transfer Case
Cell 14: Full Feature Seat Heated/Memory Seat Switch, Light Bar Switch
Figure 8:

Cell 110: Trailer Wiring (Light Duty)


Object Number: 294988  Size: FS
Lighting Systems Components
Exterior Lights Circuit Description
Cell 110: Trailer Wiring (Heavy Duty)
Cell 110: Roof Beacon Switch
Cell 110: Stop Lamp Switch and Turn/Hazard Switch/Flasher
Cell 110: Stop Lamp Switch and Turn/Hazard Switch/Flasher
Cell 14: Brake Fluid Level Switch, RH Turn Lamp
Figure 9:

Cell 110: Trailer Wiring (Heavy Duty)


Object Number: 294989  Size: FS
Lighting Systems Components
Exterior Lights Circuit Description
Cell 110: Camper Wiring
Cell 110: Trailer Wiring (Light Duty)
Cell 110: Trailer Wiring (Light Duty)
Cell 110: Trailer Wiring (Light Duty)
Cell 10: Underhood Bussed Electrical Center, HVAC Blower Switch
Cell 10: Underhood Bussed Electrical Center, HVAC Blower Switch
Cell 112
Cell 110: Park Lamp Control and Front Marker Lamps
Cell 14: Full Feature Seat Heated/Memory Seat Switch, Light Bar Switch
Cell 14: Brake Fluid Level Switch, RH Turn Lamp
Cell 110: Stop Lamp Switch and Turn/Hazard Switch/Flasher
Cell 14: Full Feature Seat Heated/Memory Seat Switch, Light Bar Switch
Figure 10:

Cell 110: Camper Wiring


Object Number: 294991  Size: FS
Lighting Systems Components
Cell 110: Trailer Wiring (Heavy Duty)