GM Service Manual Online
For 1990-2009 cars only
Figure 1:

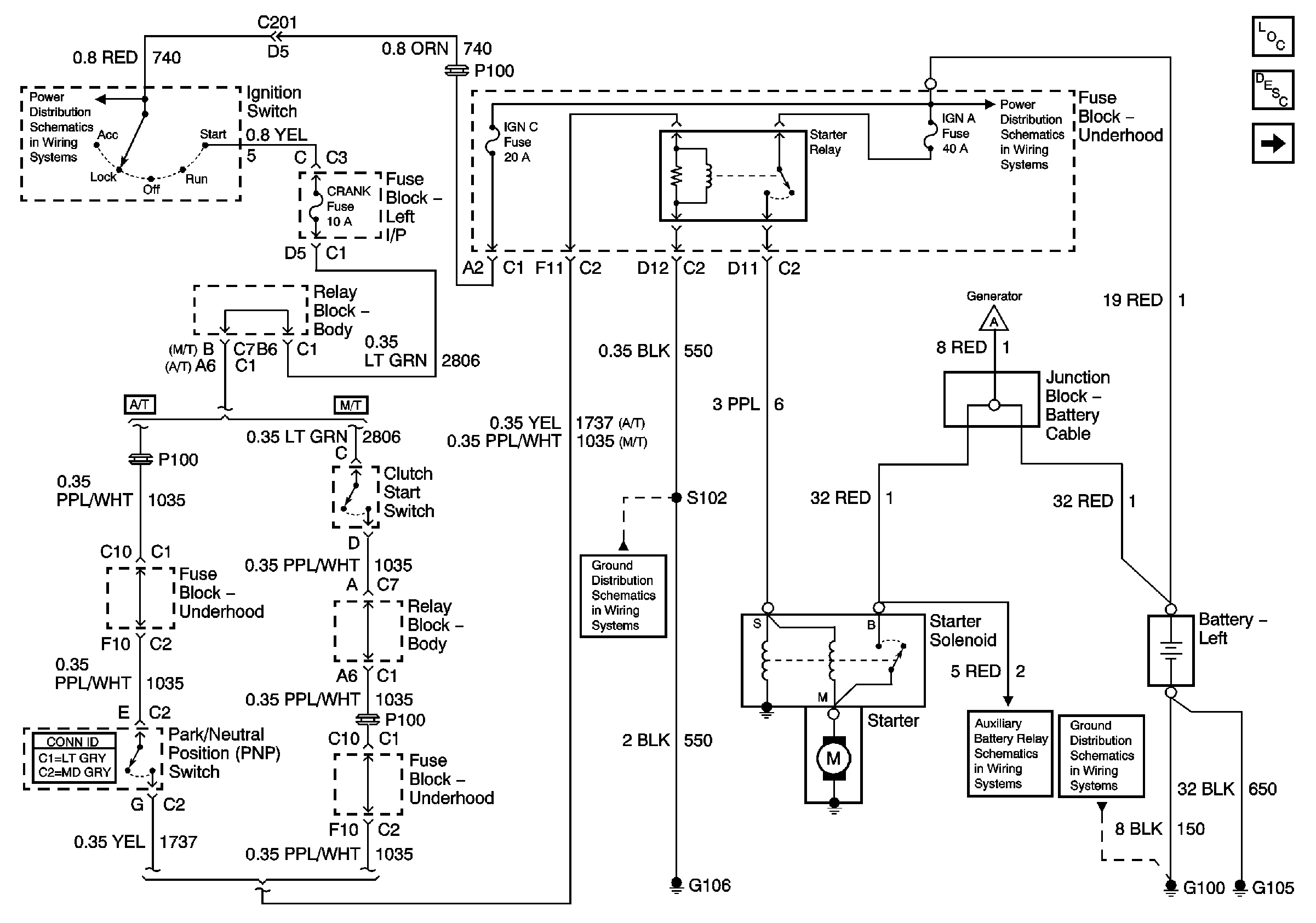
Starting w/o Dual Generator


Object Number: 776446  Size: FS
Master Electrical Component List
Starting System Description and Operation
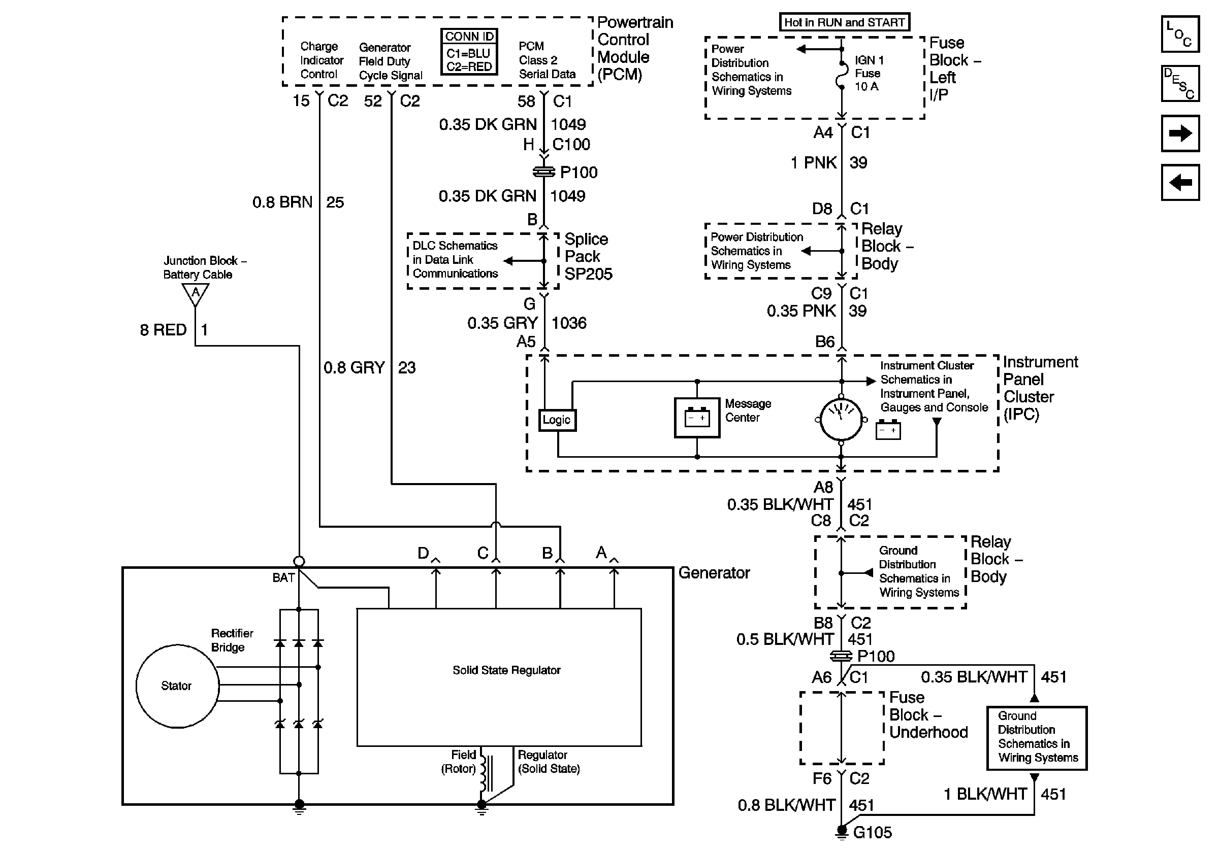
Charging w/o Dual Generator
Ignition, Run, and Start Bus Bar
G104 - Gas
Ignition, Run, and Start Bus Bar
Charging w/o Dual Generator
02 GMT800 G100, G105, G106, G104 , Auxiliary Battery Relay
G100 and G110
Figure 2:

Charging w/o Dual Generator


Object Number: 776448  Size: FS
Master Electrical Component List
Charging System Description and Operation W/O Generator/Battery Control Module
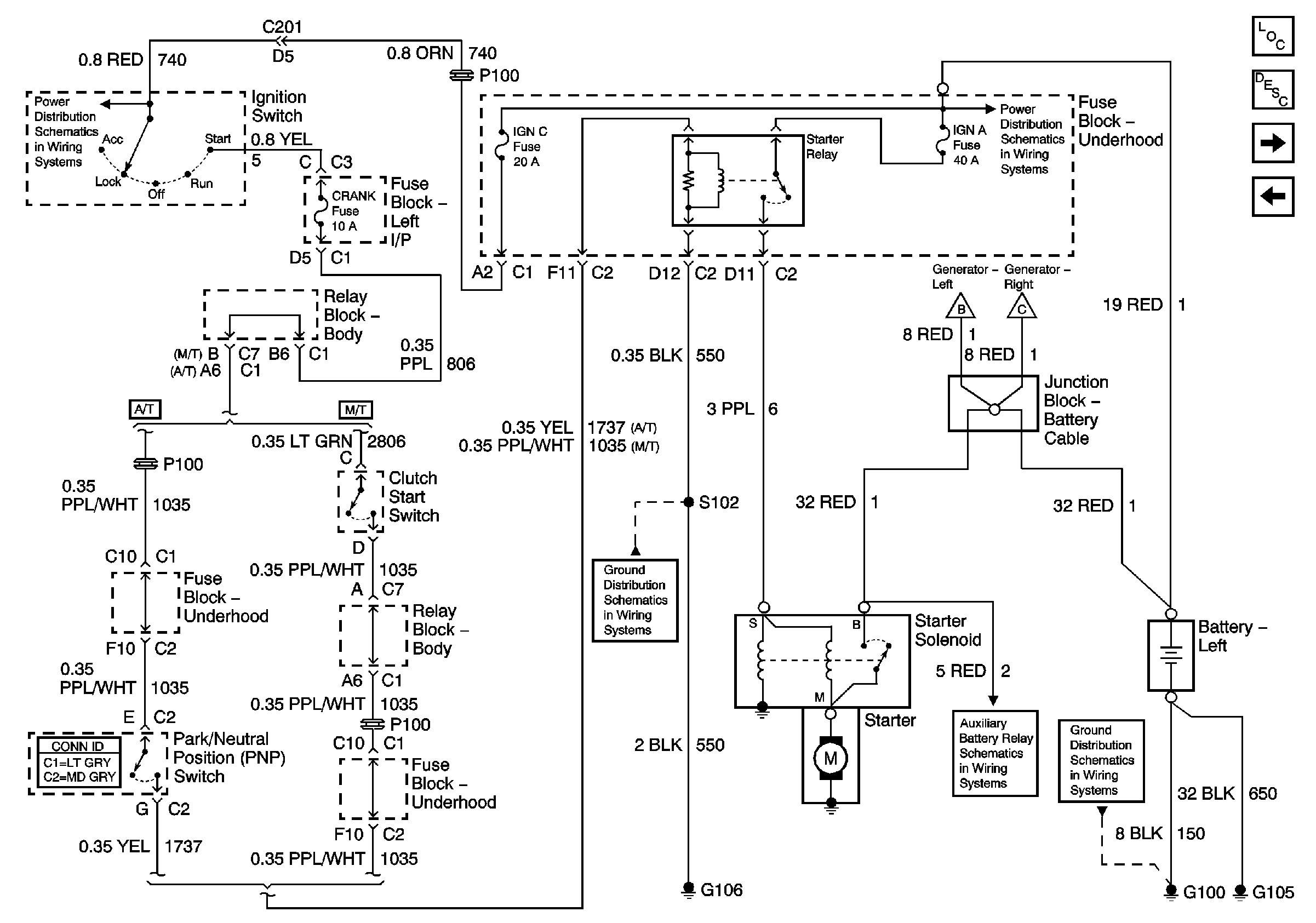
Starting w/Dual Generator
Starting w/o Dual Generator
Starting w/o Dual Generator
Splice Pack SP205
IGN 1, TURN, SEO IGN, AIR BAG, CRANK, and IGN 0 Fuses
AUX PWR and HORN Fuses
Power and Ground
G105 - Diesel
G103 and G105 - Gas
Figure 3:

Starting w/ Dual Generator


Object Number: 776449  Size: FS
Master Electrical Component List
Starting System Description and Operation
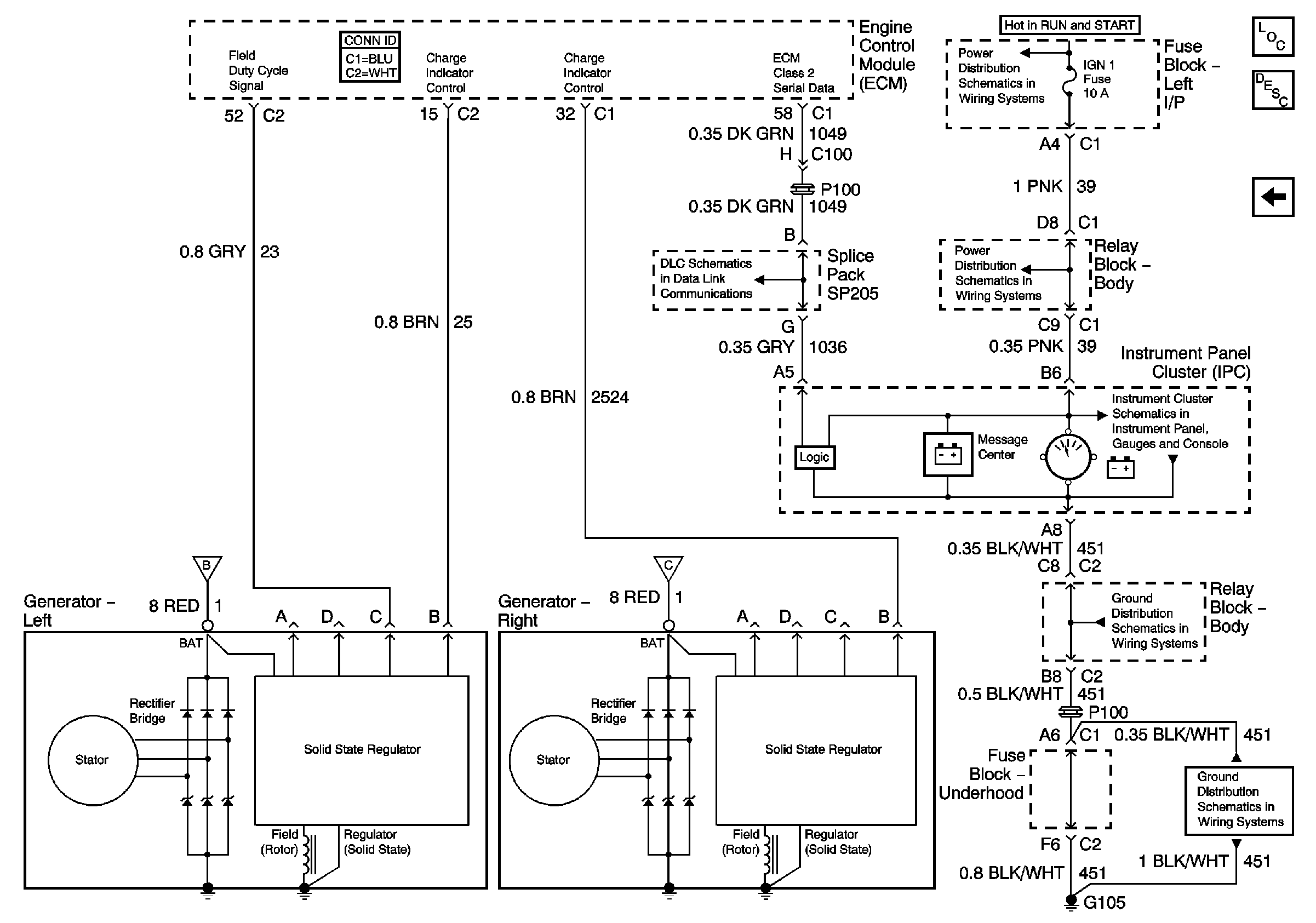
Charging w/Dual Generator
Charging w/o Dual Generator
Ignition, Run, and Start Bus Bar
G104 - Gas
Ignition, Run, and Start Bus Bar
Charging w/Dual Generator
Charging w/Dual Generator
02 GMT800 G100, G105, G106, G104 , Auxiliary Battery Relay
G100 and G110
Figure 4:

Charging w/ Dual Generator


Object Number: 776451  Size: FS
Master Electrical Component List
Charging System Description and Operation W/O Generator/Battery Control Module
Starting w/Dual Generator
Starting w/Dual Generator
Starting w/Dual Generator
IGN 1, TURN, SEO IGN, AIR BAG, CRANK, and IGN 0 Fuses
AUX PWR and HORN Fuses
Power and Ground
G105 - Diesel
G103 and G105 - Gas