GM Service Manual Online
For 1990-2009 cars only
Figure 1:

VCM and DLC Power and Grounding, MIL Circuit


Object Number: 552161  Size: FS
Battery, and Underhood Fuse Block
IGN A Fuse and Ignition Switch
IGN B Fuse and Ignition Switch
IGN A Fuse and Ignition Switch
LIGHTING and BATTERY Fuses
ECM-B, HORN and A/C COMP Fuses
ECM 1 Fuse (7.4L)
BRAKE and HTR-A/C Fuses
Indicator Lamps
Handling ESD Sensitive Parts Notice
Handling ESD Sensitive Parts Notice
G103 and G104
Cell 50 (2000 C/K)
G103 and G104
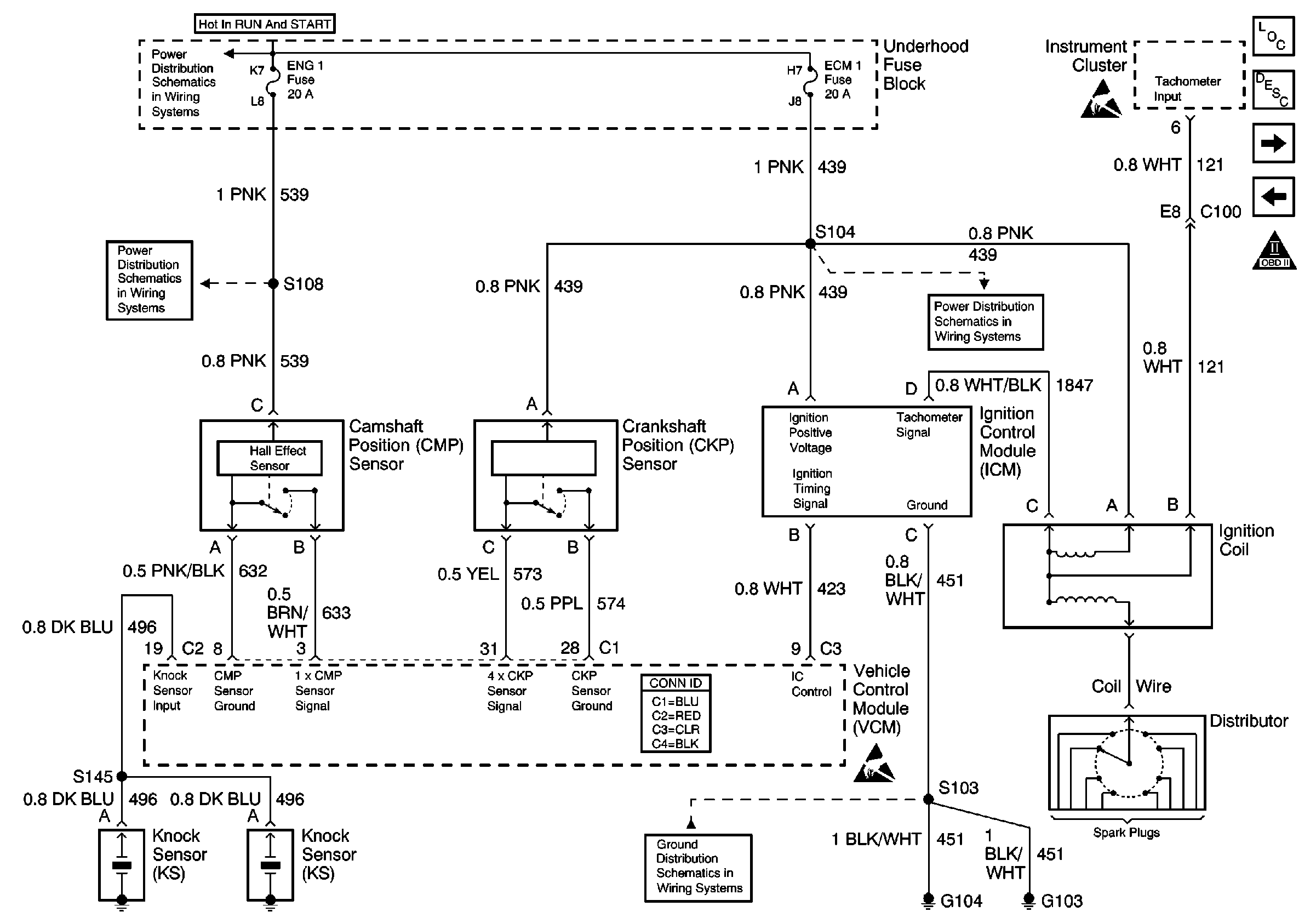
Ignition System
OBD II Symbol Description Notice
Engine Controls Components
Vehicle Control Module Description
G200 (1 of 4)
STOP/HAZ, RADIO BATT, and AUX PWR Fuses
GAUGES Fuse
Figure 2:

Ignition System


Object Number: 552163  Size: FS
IGN A Fuse and Ignition Switch
Cell 10: ENG-1 Fuse
ECM 1 Fuse (7.4L)
G103 and G104
Handling ESD Sensitive Parts Notice
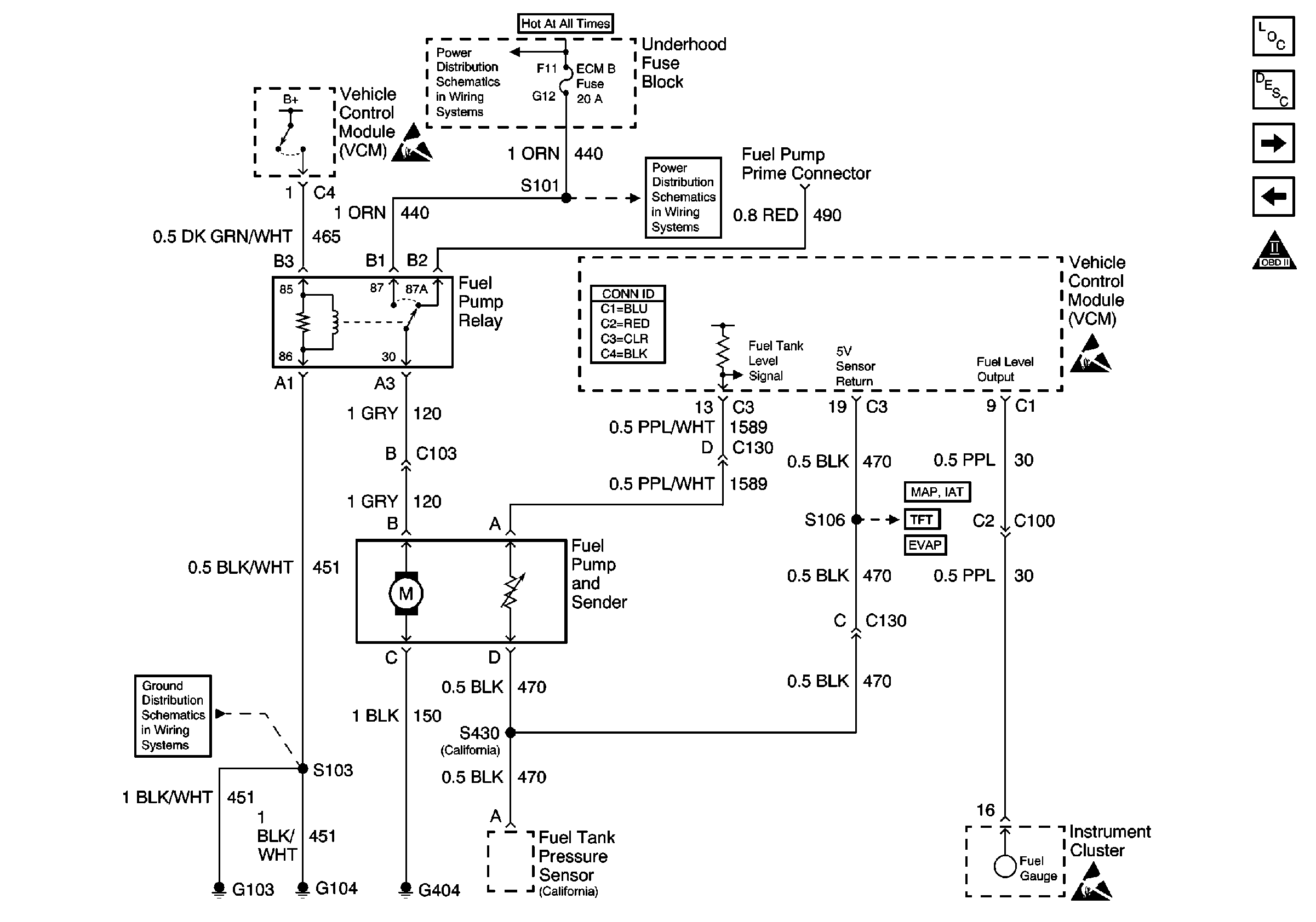
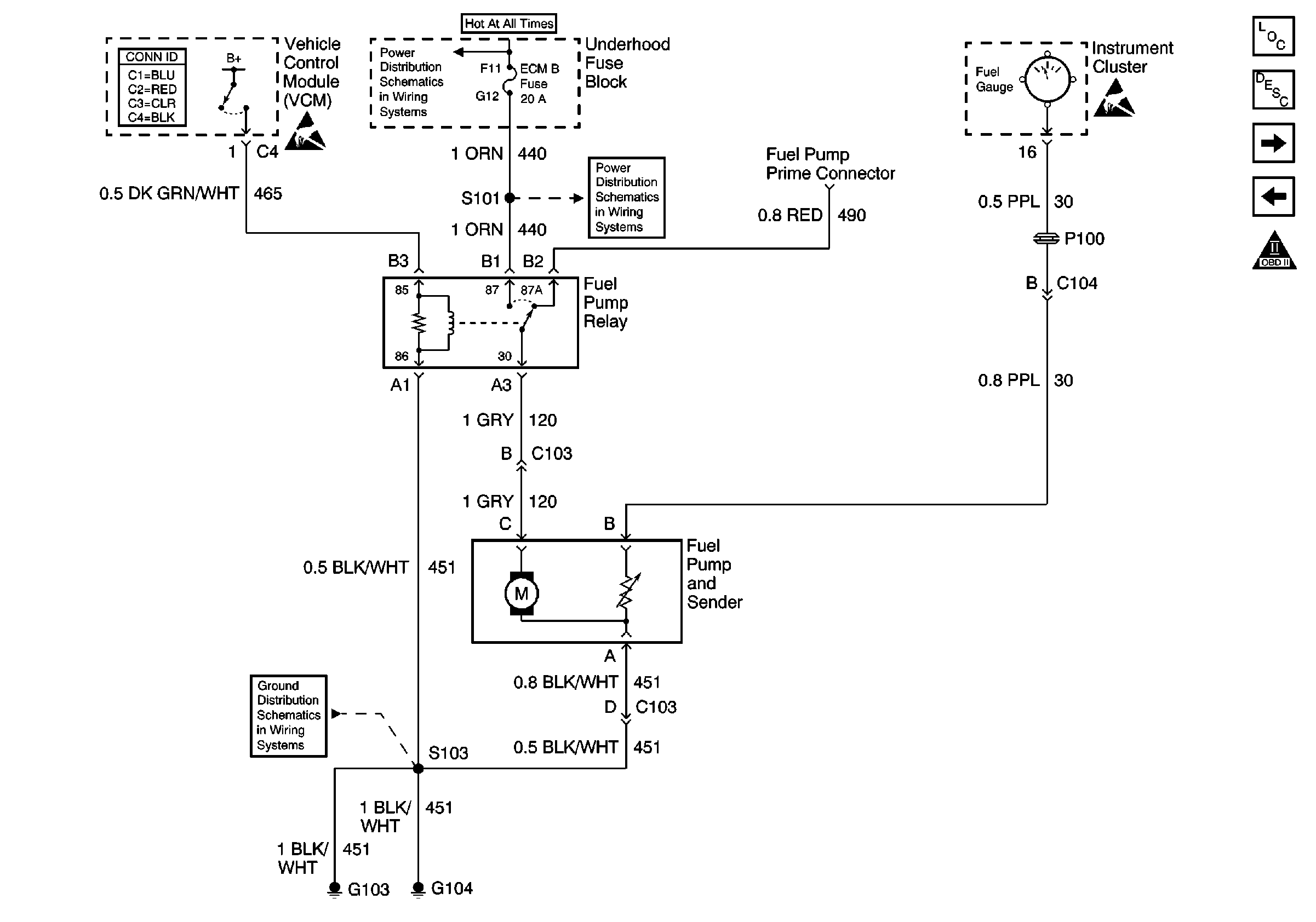
Fuel Pump Control-Single Tank
VCM and DLC Power and Grounding, MIL Circuit
OBD II Symbol Description Notice
Engine Controls Components
Enhanced Ignition System Description
Figure 3:

Fuel Pump Control--Single Tank


Object Number: 552166  Size: FS
Battery, and Underhood Fuse Block
ECM-B, HORN and A/C COMP Fuses
G103 and G104
Engine Data Sensors
A/T Controls-Internal Switches. TFT, PC Solenoid Valve, and TISS
EVAP and EGR Controls, Fuel Tank Pressure Sensor
Handling ESD Sensitive Parts Notice
Handling ESD Sensitive Parts Notice
OBD II Symbol Description Notice
Gauges
Ignition System
Fuel Pump Control - Dual Tanks
Engine Controls Components
Fuel Supply Component Description
Figure 4:

Fuel Pump Control -- Dual Tanks


Object Number: 552176  Size: FS
Engine Controls Components
Fuel Supply Component Description
EXPORT-Fuel Pump Control, Single Tank
Fuel Pump Control-Single Tank
OBD II Symbol Description Notice
Handling ESD Sensitive Parts Notice
Handling ESD Sensitive Parts Notice
Handling ESD Sensitive Parts Notice
Handling ESD Sensitive Parts Notice
Handling ESD Sensitive Parts Notice
Handling ESD Sensitive Parts Notice
G103 and G104
Battery, and Underhood Fuse Block
ECM-B, HORN and A/C COMP Fuses
IGN A Fuse and Ignition Switch
IGN E Fuse
Engine Data Sensors
EVAP and EGR Controls, Fuel Tank Pressure Sensor
EVAP and EGR Controls, Fuel Tank Pressure Sensor
Gauges
Figure 5:

EXPORT--Fuel Pump Control, Single Tank


Object Number: 592966  Size: FS
Engine Controls Components
Fuel Supply Component Description
EXPORT-Fuel Pump Control, Dual Tanks
Fuel Pump Control - Dual Tanks
OBD II Symbol Description Notice
G103 and G104
Handling ESD Sensitive Parts Notice
Battery, and Underhood Fuse Block
ECM-B, HORN and A/C COMP Fuses
Handling ESD Sensitive Parts Notice
Figure 6:

EXPORT--Fuel Pump Control, Dual Tanks


Object Number: 592970  Size: FS
Engine Controls Components
Fuel Supply Component Description
Fuel Injector Controls
EXPORT-Fuel Pump Control, Single Tank
OBD II Symbol Description Notice
G103 and G104
Handling ESD Sensitive Parts Notice
Battery, and Underhood Fuse Block
ECM-B, HORN and A/C COMP Fuses
IGN A Fuse and Ignition Switch
IGN E Fuse
Handling ESD Sensitive Parts Notice
Handling ESD Sensitive Parts Notice
Figure 7:

Fuel Injector Controls


Object Number: 552169  Size: FS
Engine Controls Components
Fuel Supply Component Description
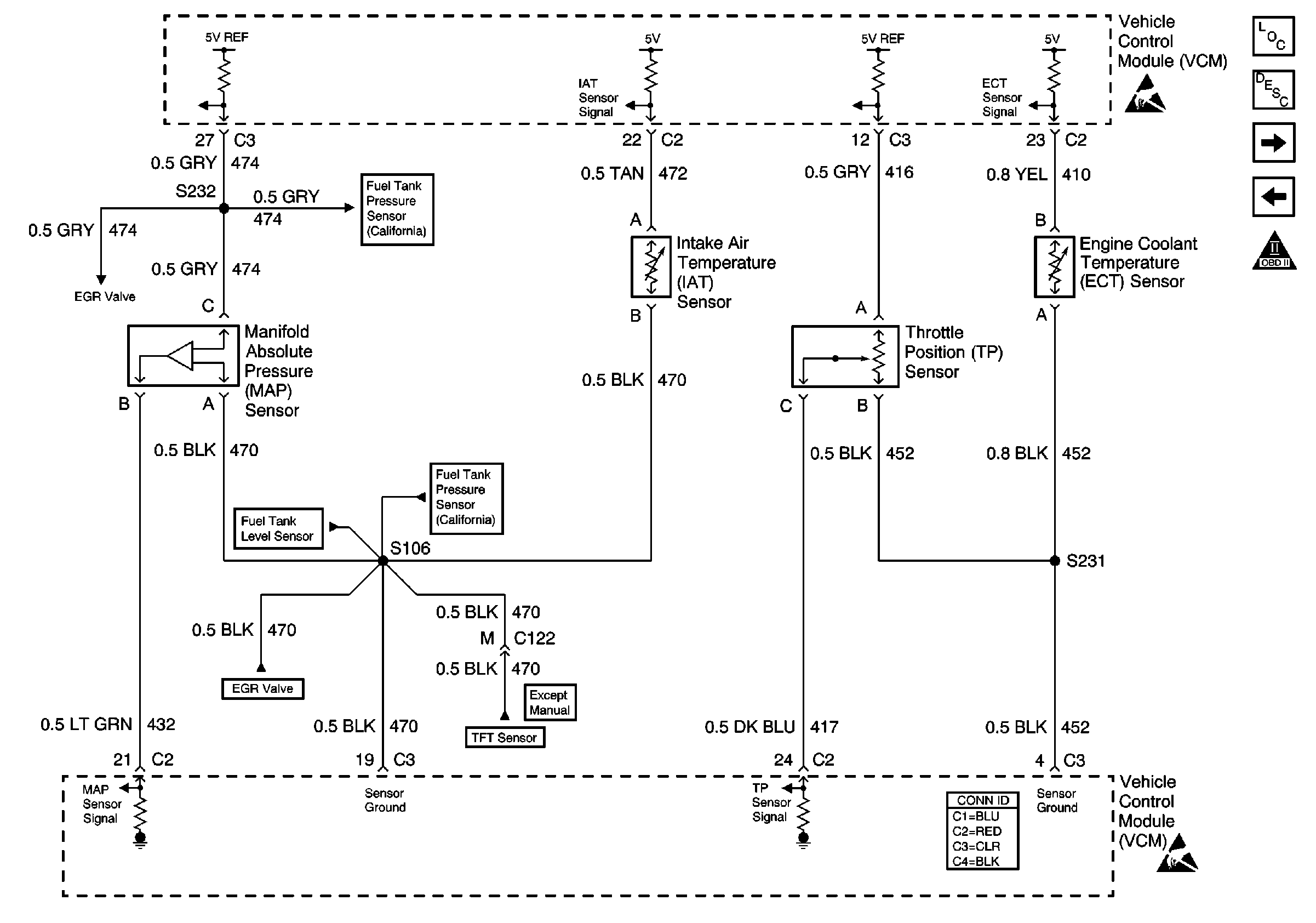
Engine Data Sensors
EXPORT-Fuel Pump Control, Dual Tanks
OBD II Symbol Description Notice
IGN A Fuse and Ignition Switch
ECM 1 Fuse (7.4L)
Handling ESD Sensitive Parts Notice
Figure 8:

Engine Data Sensors


Object Number: 552171  Size: FS
Engine Controls Components
Information Sensors/Switches Description
Heated Oxygen Sensors, Federal Emissions (NF2)
Fuel Injector Controls
OBD II Symbol Description Notice
Handling ESD Sensitive Parts Notice
Handling ESD Sensitive Parts Notice
EVAP and EGR Controls, Fuel Tank Pressure Sensor
EVAP and EGR Controls, Fuel Tank Pressure Sensor
EVAP and EGR Controls, Fuel Tank Pressure Sensor
EVAP and EGR Controls, Fuel Tank Pressure Sensor
Fuel Pump Control-Single Tank
A/T Controls-Internal Switches. TFT, PC Solenoid Valve, and TISS
Figure 9:

Heated Oxygen Sensors, Federal Emissions (NF2)


Object Number: 634116  Size: FS
Engine Controls Components
Information Sensors/Switches Description
Heated Oxygen Sensors, California Emissions (NB6)
Engine Data Sensors
OBD II Symbol Description Notice
Cell 10: ENG-1 Fuse
G105 (2 of 2)
G105 (1 of 2)
Figure 10:

Heated Oxygen Sensors, California Emissions (NB6)


Object Number: 634118  Size: FS
Engine Controls Components
Information Sensors/Switches Description
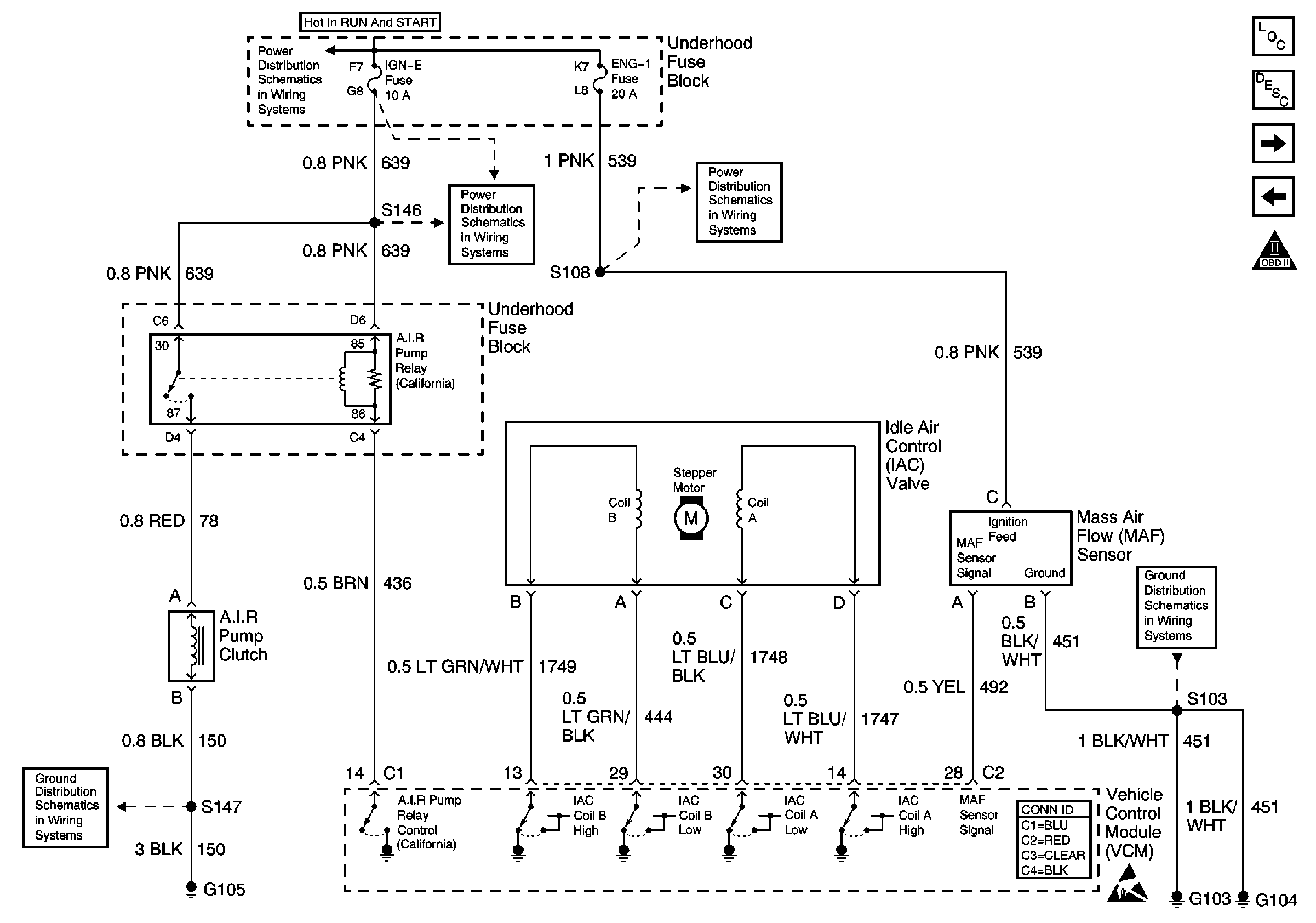
A.I.R., IAC, and MAF Controls
Heated Oxygen Sensors, Federal Emissions (NF2)
OBD II Symbol Description Notice
Cell 10: ENG-1 Fuse
G105 (2 of 2)
G105 (1 of 2)
Figure 11:

A.I.R., IAC, and MAF Controls


Object Number: 552175  Size: FS
Engine Controls Components
Secondary Air Injection System Description
VSS Circuit and Cruise Control
Heated Oxygen Sensors, California Emissions (NB6)
OBD II Symbol Description Notice
G105 (1 of 2)
IGN A Fuse and Ignition Switch
G103 and G104
Handling ESD Sensitive Parts Notice
IGN E Fuse
Cell 10: ENG-1 Fuse
Figure 12:

VSS Circuit and Cruise Control


Object Number: 552179  Size: FS
Engine Controls Components
Information Sensors/Switches Description
EVAP and EGR Controls, Fuel Tank Pressure Sensor
A.I.R., IAC, and MAF Controls
OBD II Symbol Description Notice
Handling ESD Sensitive Parts Notice
Handling ESD Sensitive Parts Notice
Handling ESD Sensitive Parts Notice
Handling ESD Sensitive Parts Notice
Handling ESD Sensitive Parts Notice
Handling ESD Sensitive Parts Notice
Figure 13:

EVAP and EGR Controls, Fuel Tank Pressure Sensor


Object Number: 552180  Size: FS
Engine Controls Components
Evaporative Emission Control System Operation Description Enhanced
Transfer Case Circuits
VSS Circuit and Cruise Control
OBD II Symbol Description Notice
Engine Data Sensors
IGN A Fuse and Ignition Switch
Cell 10: ENG-1 Fuse
Fuel Pump Control-Single Tank
A/T Controls-Internal Switches. TFT, PC Solenoid Valve, and TISS
Engine Data Sensors
Engine Data Sensors
Handling ESD Sensitive Parts Notice
Handling ESD Sensitive Parts Notice
Figure 14:

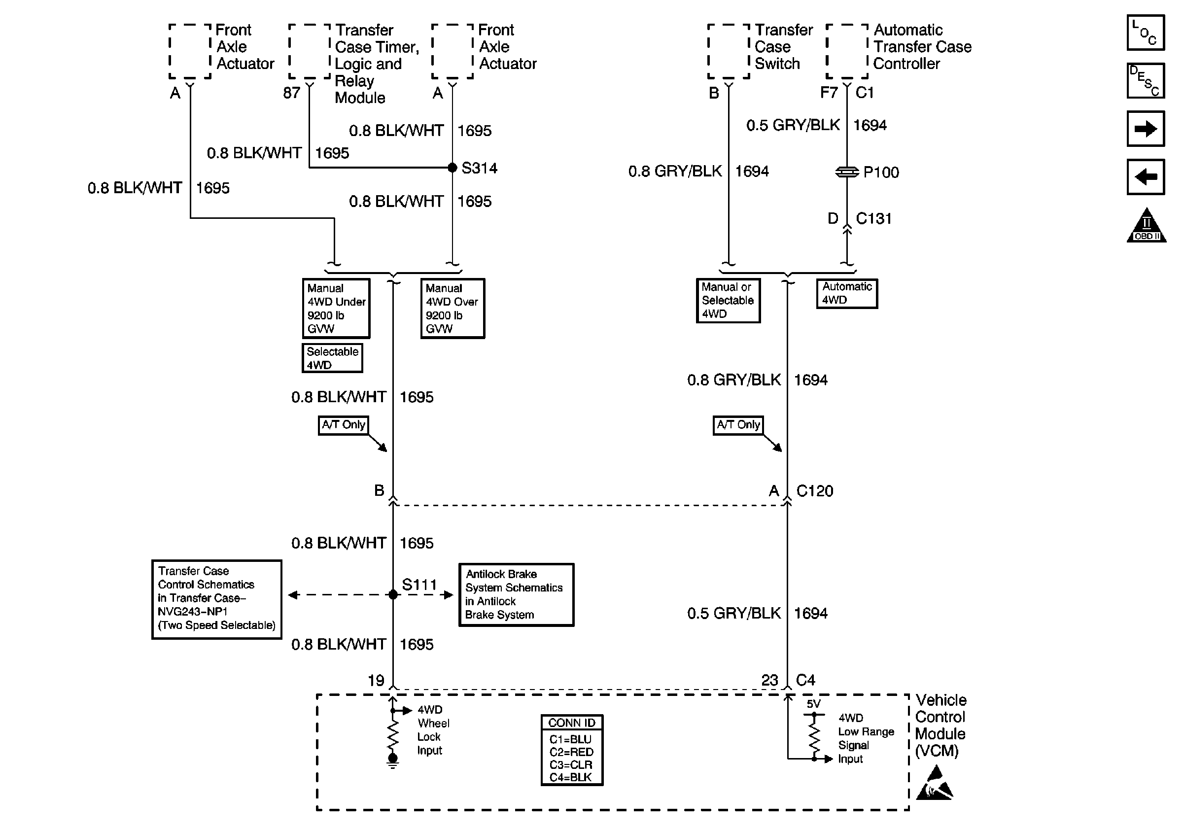
Transfer Case Circuits


Object Number: 557923  Size: FS
Engine Controls Components
A/T Controls-Shift Solenoids, TCC/Stoplamp Switch
EVAP and EGR Controls, Fuel Tank Pressure Sensor
OBD II Symbol Description Notice
Handling ESD Sensitive Parts Notice
Front Axle Actuator Circuits
Indicator Control and Wheel Speed Sensors
Figure 15:

A/T Controls--Shift Solenoids, TCC/Stoplamp Switch


Object Number: 552184  Size: FS
Engine Controls Components
Electronic Component Description
A/T Controls-Internal Switches. TFT, PC Solenoid Valve, and TISS
Transfer Case Circuits
OBD II Symbol Description Notice
IGN B Fuse and Ignition Switch
BRAKE and HTR-A/C Fuses
AIR BAG, TURN B/U, CRANK, and TRANS Fuses
VCM and Clutch Pedal Position Switch (Gas Engine)
VSS, TCC Signal and Brake Indicator (Gas)
IGN A Fuse and Ignition Switch
Handling ESD Sensitive Parts Notice
Figure 16:

A/T Controls--Internal Switches. TFT, PC Solenoid Valve, and TISS


Object Number: 552183  Size: FS
Engine Controls Components
Electronic Component Description
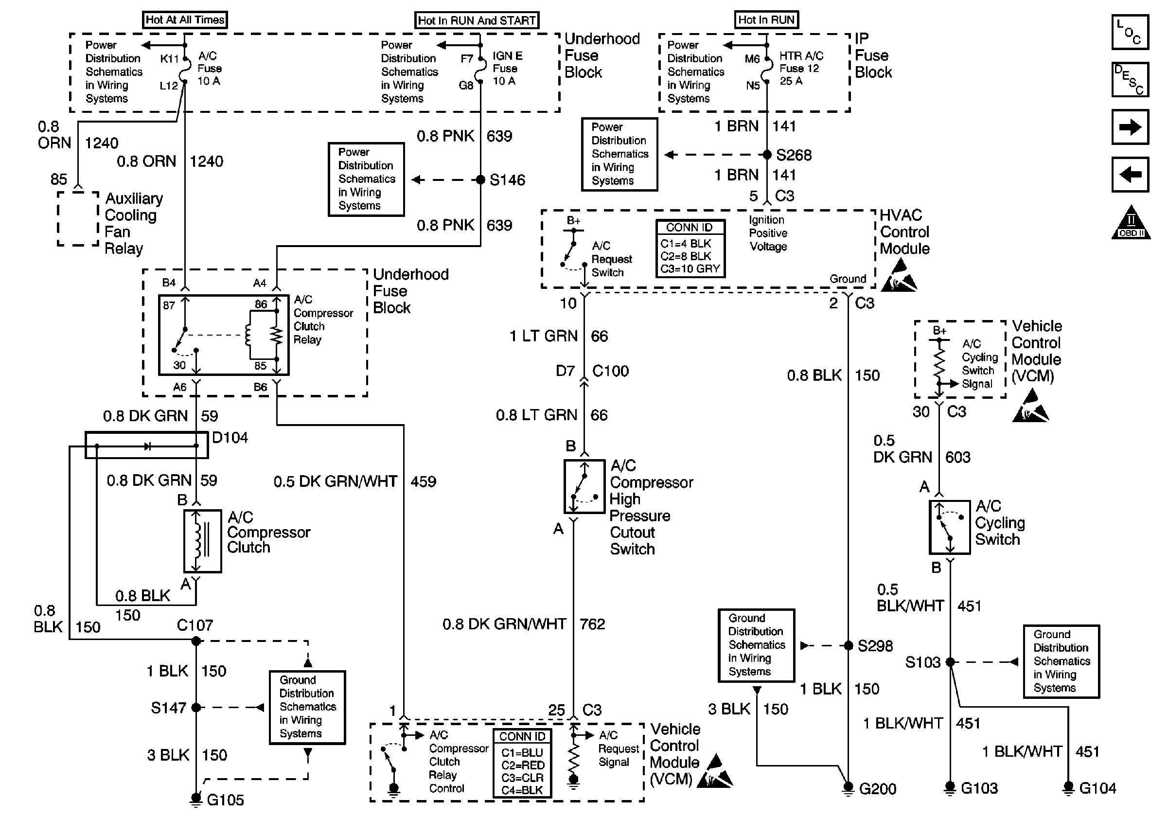
A/C Compressor Control
A/T Controls-Shift Solenoids, TCC/Stoplamp Switch
OBD II Symbol Description Notice
Handling ESD Sensitive Parts Notice
Engine Data Sensors
Handling ESD Sensitive Parts Notice
Figure 17:

A/C Compressor Control


Object Number: 552186  Size: FS
Engine Controls Components
HVAC Compressor Controls Circuit Description
Auxiliary Engine Cooling Fan Control
A/T Controls-Shift Solenoids, TCC/Stoplamp Switch
OBD II Symbol Description Notice
Battery, and Underhood Fuse Block
IGN A Fuse and Ignition Switch
IGN B Fuse and Ignition Switch
BRAKE and HTR-A/C Fuses
IGN E Fuse
G105 (1 of 2)
Cell 14: G200 (4 of 4)
Handling ESD Sensitive Parts Notice
Handling ESD Sensitive Parts Notice
Handling ESD Sensitive Parts Notice
Cell 14: G103 and G104
Figure 18:

Auxiliary Engine Cooling Fan Control


Object Number: 557930  Size: FS
Engine Controls Components
Engine Cooling Fan Description - Electric
A/C Compressor Control
OBD II Symbol Description Notice
Handling ESD Sensitive Parts Notice
Battery, and Underhood Fuse Block
Battery, and Underhood Fuse Block
G112
G103 and G104