GM Service Manual Online
For 1990-2009 cars only

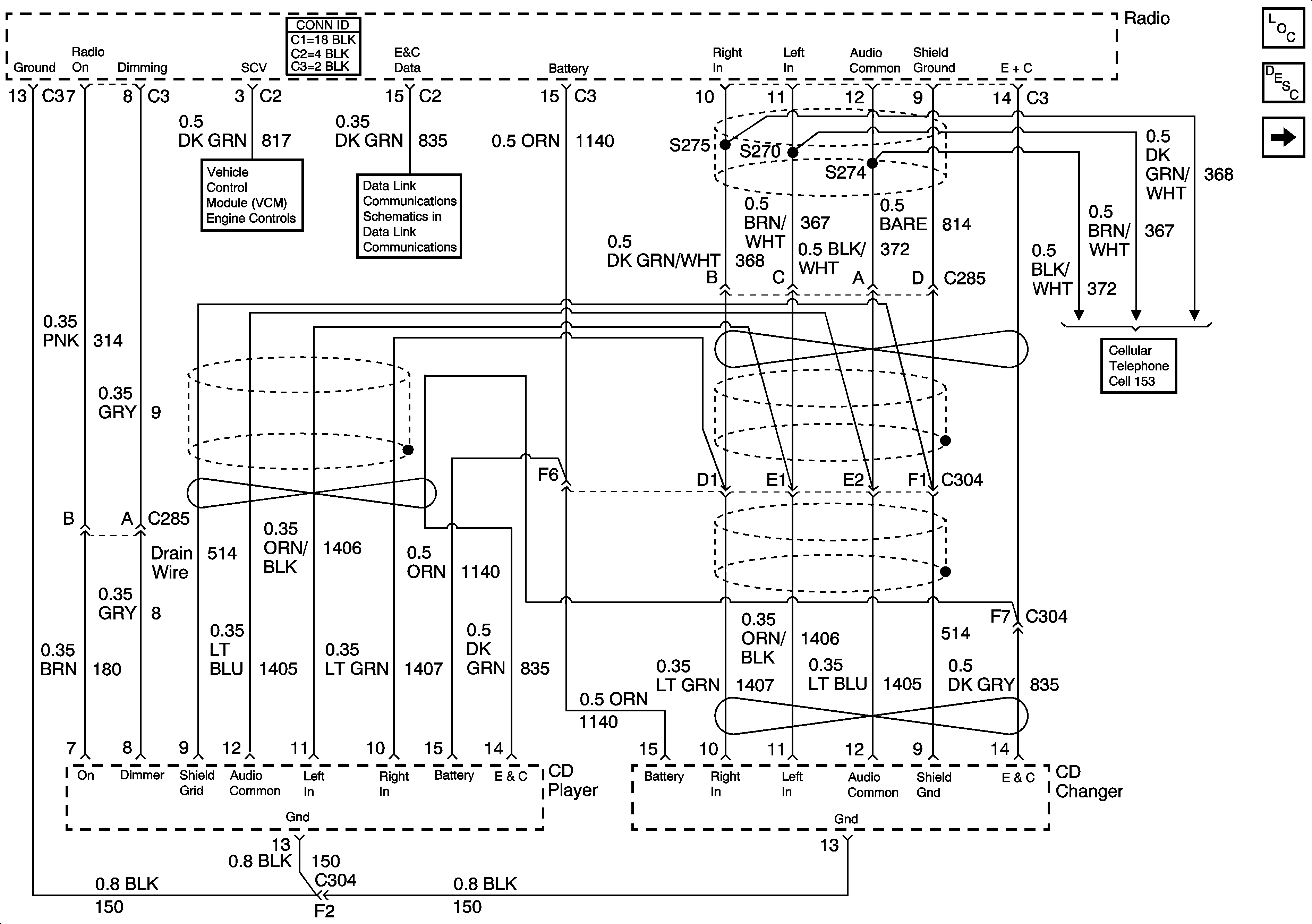
Radio/Audio System Schematics Base

Figure 1:

RADIO and RADIO BATT Fuses, Radio, G200


Object Number: 568826  Size: FS
Entertainment Components
Radio/Audio System Circuit Description Except Luxury
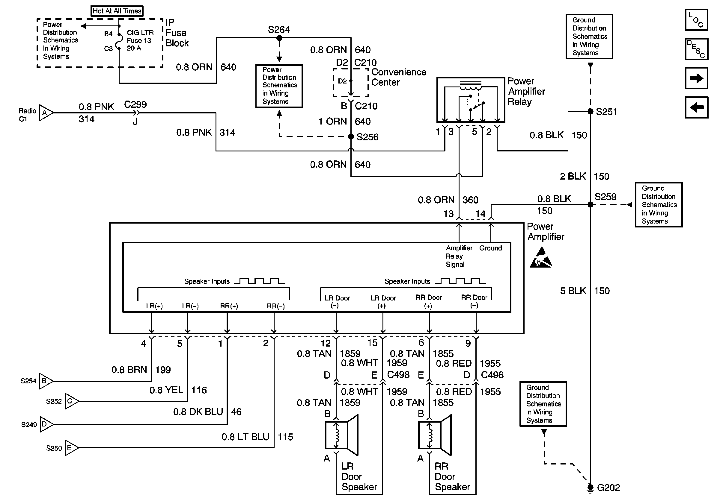
CIG LTR Fuse, Power Amplifier Relay, Power Amplifier, Rear Door Speakers,G202
CIG LTR Fuse, Power Amplifier Relay, Power Amplifier, Rear Door Speakers,G202
Handling Electrostatic Discharge Sensitive Parts Notice
Handling Electrostatic Discharge Sensitive Parts Notice
RR WIPER, WIPER, RADIO, and PWR WDO Circuit Breaker
STOP/HAZ, RADIO BATT, and AUX PWR Fuses
Control Module and Shift Motor/Encoder - Gasoline Engines
Cell 50 (2000 C/K)
PK LPS Fuse 9, ILLUM Fuse 14, Headlamp and Panel Dimmer Switch (1of 2)
G200 (4 of 4)
Figure 2:

CIG LTR Fuse, Power Amplifier Relay, Power Amplifier, Rear Door Speakers, G202


Object Number: 569103  Size: FS
Entertainment Components
Radio/Audio System Circuit Description Except Luxury
Remote Playback Unit
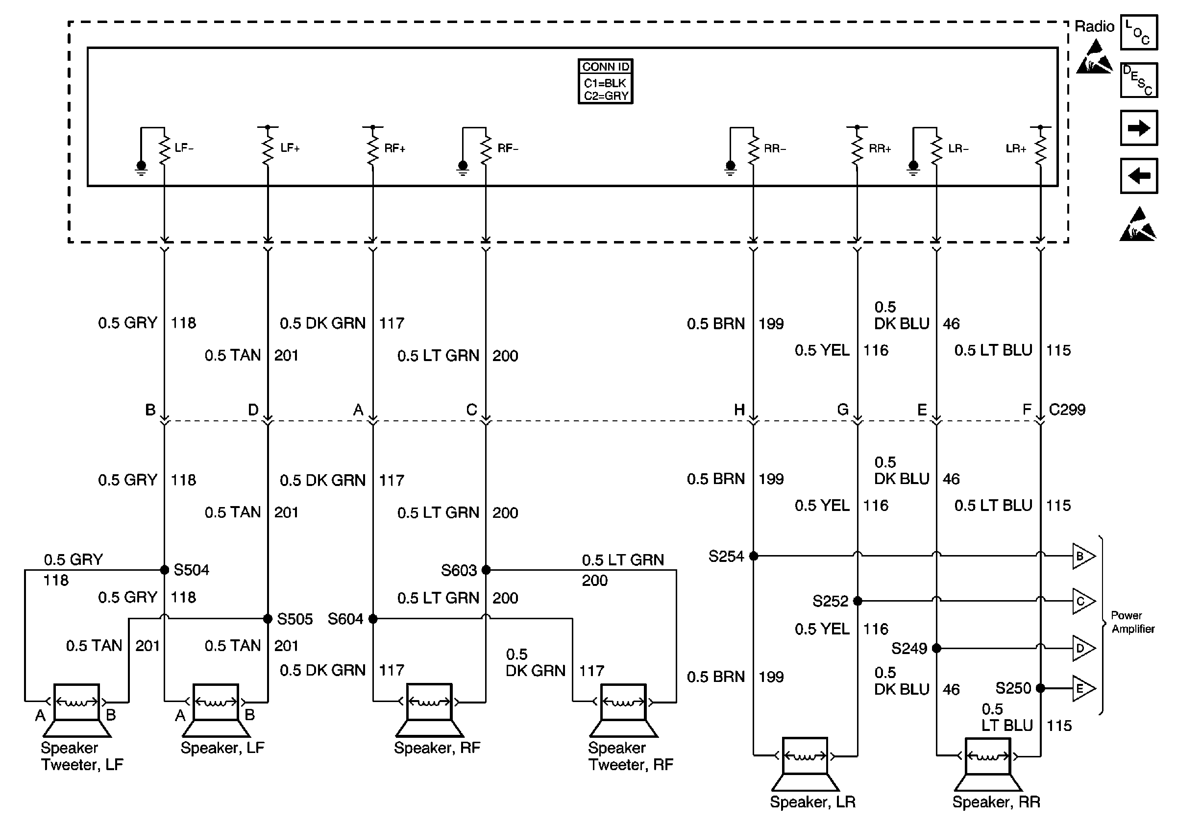
RADIO and RADIO BATT Fuses, Radio, Speakers, G200
G202 (2 of 4)
G202 (2 of 4)
G202 (3 of 4)
Handling Electrostatic Discharge Sensitive Parts Notice
CIG LTR Fuse
CIG LTR Fuse
RADIO and RADIO BATT Fuses, Radio, G200
RADIO and RADIO BATT Fuses, Radio, Speakers, G200
RADIO and RADIO BATT Fuses, Radio, Speakers, G200
RADIO and RADIO BATT Fuses, Radio, Speakers, G200
RADIO and RADIO BATT Fuses, Radio, Speakers, G200
Figure 3:

RADIO and RADIO BATT Fuses, Radio, Speakers, G200


Object Number: 569086  Size: FS
Entertainment Components
Radio/Audio System Circuit Description Except Luxury
CIG LTR Fuse, Power Amplifier Relay, Power Amplifier, Rear Door Speakers,G202
RADIO and RADIO BATT Fuses, Radio, G200
Handling Electrostatic Discharge Sensitive Parts Notice
Handling Electrostatic Discharge Sensitive Parts Notice
CIG LTR Fuse, Power Amplifier Relay, Power Amplifier, Rear Door Speakers,G202
CIG LTR Fuse, Power Amplifier Relay, Power Amplifier, Rear Door Speakers,G202
CIG LTR Fuse, Power Amplifier Relay, Power Amplifier, Rear Door Speakers,G202
CIG LTR Fuse, Power Amplifier Relay, Power Amplifier, Rear Door Speakers,G202
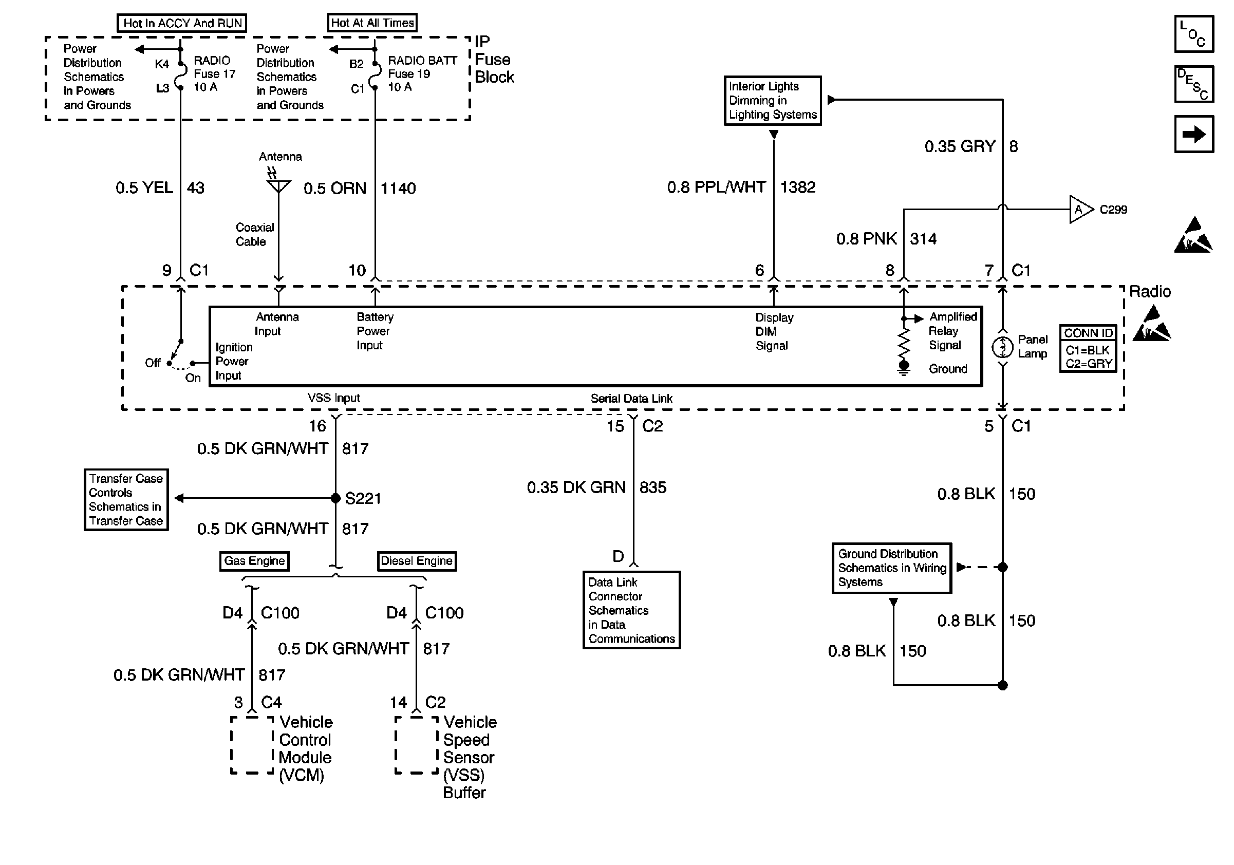
Figure 4:

Remote Playback Unit


Object Number: 569106  Size: FS
Entertainment Components
Radio/Audio System Circuit Description Except Luxury
CIG LTR Fuse, Power Amplifier Relay, Power Amplifier, Rear Door Speakers,G202
Handling Electrostatic Discharge Sensitive Parts Notice

Radio/Audio System Schematics Luxury

Figure 1:

Stereo Controller, Rear


Object Number: 589316  Size: FS
Entertainment Components
Radio/Audio System Circuit Description Luxury
Audio Amplifier
Fuses, Headlamp and Panel Dimmer Switch and Window Switches
G200 (1 of 4)
Heated Seat Switches and Body Control Module
G200 (3 of 4)
SECURITY/STRG, PK LPS, and DRL-FOG Fuses
STOP/HAZ, RADIO BATT, and AUX PWR Fuses
RR WIPER, WIPER, RADIO, and PWR WDO Circuit Breaker
Handling Electrostatic Discharge Sensitive Parts Notice
STOP/HAZ, RADIO BATT, and AUX PWR Fuses
RR WIPER, WIPER, RADIO, and PWR WDO Circuit Breaker
RR WIPER, WIPER, RADIO, and PWR WDO Circuit Breaker
ILLUM Fuse
ILLUM Fuse
Fuses, Headlamp and Panel Dimmer Switch and Window Switches
G200 (4 of 4)
Handling Electrostatic Discharge Sensitive Parts Notice
Figure 2:

Audio Amplifier


Object Number: 589319  Size: FS
Entertainment Components
Radio/Audio System Circuit Description Luxury
CD Changer
Stereo Controller, Rear
Handling Electrostatic Discharge Sensitive Parts Notice
G202 (4 of 4)
G202 (2 of 4)
G202 (1 of 4)
CIG LTR Fuse
CIG LTR Fuse
Figure 3:

CD Changer


Object Number: 589324  Size: FS
Entertainment Components
Radio/Audio System Circuit Description Luxury
Stereo Controller, Rear
OnStar Inputs and Outputs
Cell 50 (2000 C/K)