GM Service Manual Online
For 1990-2009 cars only

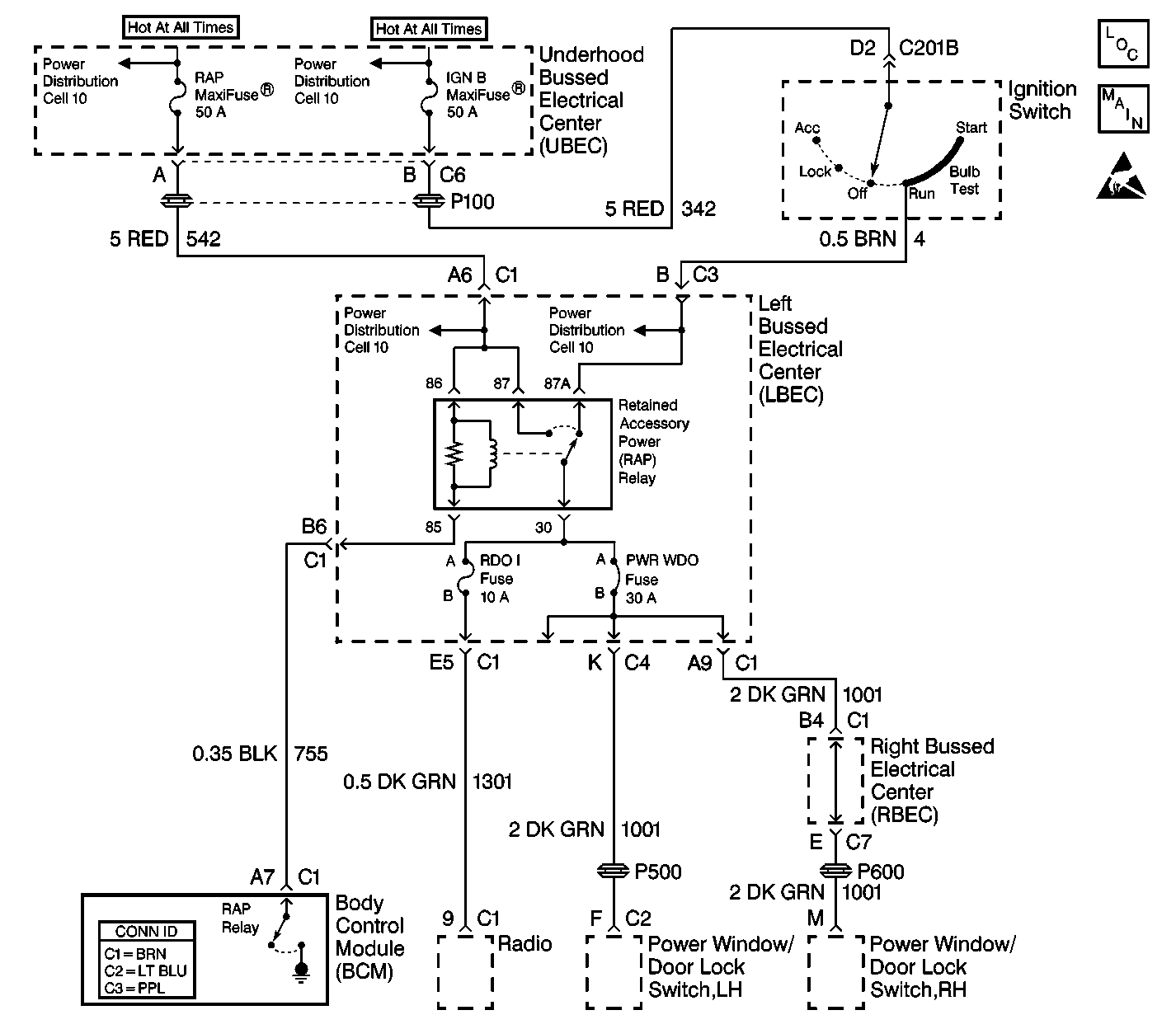
Object Number: 367978  Size: LF
Body Control Module Components
Body Control System Schematics
Handling ESD Sensitive Parts Notice
Power Distribution Schematics
Power Distribution Schematics
Power Distribution Schematics
Power Distribution Schematics

Circuit Description

The retained accessory power (RAP) function allows certain systems such as the radio, the power windows and the sunroof to operate after the ignition switch is turned OFF for 20 minutes. The body control module (BCM) monitors the ignition switch position, the mini wedge (door jamb) switches and the voltage on CKT 755. The BCM will command the RAP relay ON by grounding CKT 755 when all the doors are CLOSED and the ignition switch is switched to the OFF position. If the BCM detects a short to ground in CKT 755 with the RAP relay commanded OFF the DTC B1477 will set.

Conditions for Setting the DTC

    • When the BCM does not detect battery voltage on CKT 755 (shorted to ground) with the RAP relay commanded OFF.
    • The system voltage must be between 9.0-16.0 volts.
    • The above conditions must be met for 0.5 seconds.

Action Taken When the DTC Sets

    • If CKT 755 is open the radio, the power windows and the sunroof (if equipped) will not operate after the ignition switch is turned OFF and all the doors are closed.
    • If CKT 755 is shorted to ground the radio, the power windows and the sunroof (if equipped) will operate after the ignition switch is turned OFF with a door open.

Conditions for Clearing the MIL/DTC

    • This DTC will clear immediately after the condition for setting the fault is corrected with the ignition switch in the OFF position and a door open.
    • A history DTC will clear after 100 consecutive ignition cycles without a fault present.
    • Use a scan tool in order to clear the history and current DTCs.

Diagnostic Aids

Important: Use the appropriate probe from the connector test adapter kit J 35616 for any probing of the bussed electrical center (BECs) in this table to avoid damage to the BECs.

    • Always diagnose the first current DTC listed on the scan tool.
    • The scan tool must display DTC B1477 as a current code before performing diagnostics.
    • Perform a visual inspection of the wiring, the terminals and the connectors.
    • Refer to Intermittents and Poor Connections in Wiring Systems.

Test Description

Step number(s) below refer to the same step number(s) in the Diagnostic Table.

  1. This step determines if CKT 755 is shorted to ground or if there is an open in one of the circuits.

  2. This step determines if the BCM is defective or if CKT 755 is shorted to ground.

  3. This step verifies the condition of the RAP relay fuse and CKT 542 to the RAP relay in the LBEC.

  4. This step determines if the RAP relay fuse is open or the UBEC is defective.

  5. This step determines if the BCM is defective, or if there is an open circuit between the BCM and the RAP relay.

  6. This step determines if the RAP relay is defective or if CKT 755 is open between the relay and the BCM.

Step

Action

Value(s)

Yes

No

1

Was the BCM Diagnostic System Check performed?

--

Go to Step 2

Go to Diagnostic System Check - Body Control System

2

  1. Turn the ignition switch to the OFF position.
  2. Remove the key from the ignition switch.
  3. Open any door (RAP OFF).

Does the radio or the power windows still operate?

--

Go to Step 3

Go to Step 4

3

  1. Disconnect the brown BCM (C1) connector.
  2. Remove the combs from the connector.
  3. Backprobe, in order to prevent damage to terminal, with a J 39200 digital multimeter (DMM).
  4. Measure the voltage between CKT 755 (BLK) cavity A7 of the brown BCM (C1) connector to ground.

Does the J 39200 DMM read battery voltage?

--

Go to Step 15

Go to Step 14

4

  1. Turn the ignition switch to the ON position.
  2. Verify if the power door locks and power mirrors operate.

Do the power locks and mirrors operate?

--

Go to Step 9

Go to Step 5

5

Test both sides of the RAP fuse with a test lamp to ground.

Does the test lamp light on both sides of the RAP fuse?

--

Go to Step 13

Go to Step 6

6

Does the test lamp light on either side of the RAP fuse?

--

Go to Step 7

Go to Step 8

7

Locate and repair the short to ground in CKT 542 (RED) between the UBEC and the RAP relay (in the LBEC).

Is the repair complete?

--

Go to Step 16

--

8

Replace the UBEC.

Is the repair complete?

--

Go to Step 16

--

9

  1. Turn the ignition switch to the OFF position.
  2. Disconnect the brown BCM (C1) connector.
  3. Remove the combs from the connector.
  4. Backprobe, in order to prevent damage to terminal, with a J 39200 digital multimeter (DMM).
  5. Measure the voltage between CKT 755 (BLK) cavity A7 to ground.

Does the J 39200 DMM read battery voltage?

--

Go to Step 15

Go to Step 10

10

  1. Disconnect the RAP relay from the LBEC.
  2. With a J 39200 DMM measure the resistance between the RAP relay coil 85 and 86.

Is the resistance at or above the specified value?

65 ohms

Go to Step 11

Go to Step 12

11

Locate and repair the open in CKT 755 (BLK) between the BCM and the RAP relay.

Is the repair complete?

--

Go to Step 16

--

12

Replace the RAP relay

Is the repair complete?

--

Go to Step 16

--

13

Locate and repair the open in CKT 542 (RED) between the UBEC and the RAP relay.

Is the repair complete?

--

Go to Step 16

--

14

Locate and repair the short to ground in CKT 755 (BLK) between the BCM and the RAP relay.

Is the repair complete?

--

Go to Step 16

--

15

  1. Replace the BCM. Refer to Body Control Module Replacement .
  2. Program BCM with the proper calibrations. Refer to Body Control Module (BCM) Programming/RPO Configuration .
  3. Perform the learn procedure.

Is the repair complete?

--

System OK

--

16

Clear the DTCs. Refer to Clearing DTCs .

Is the repair complete?

--

System OK

--