GM Service Manual Online
For 1990-2009 cars only
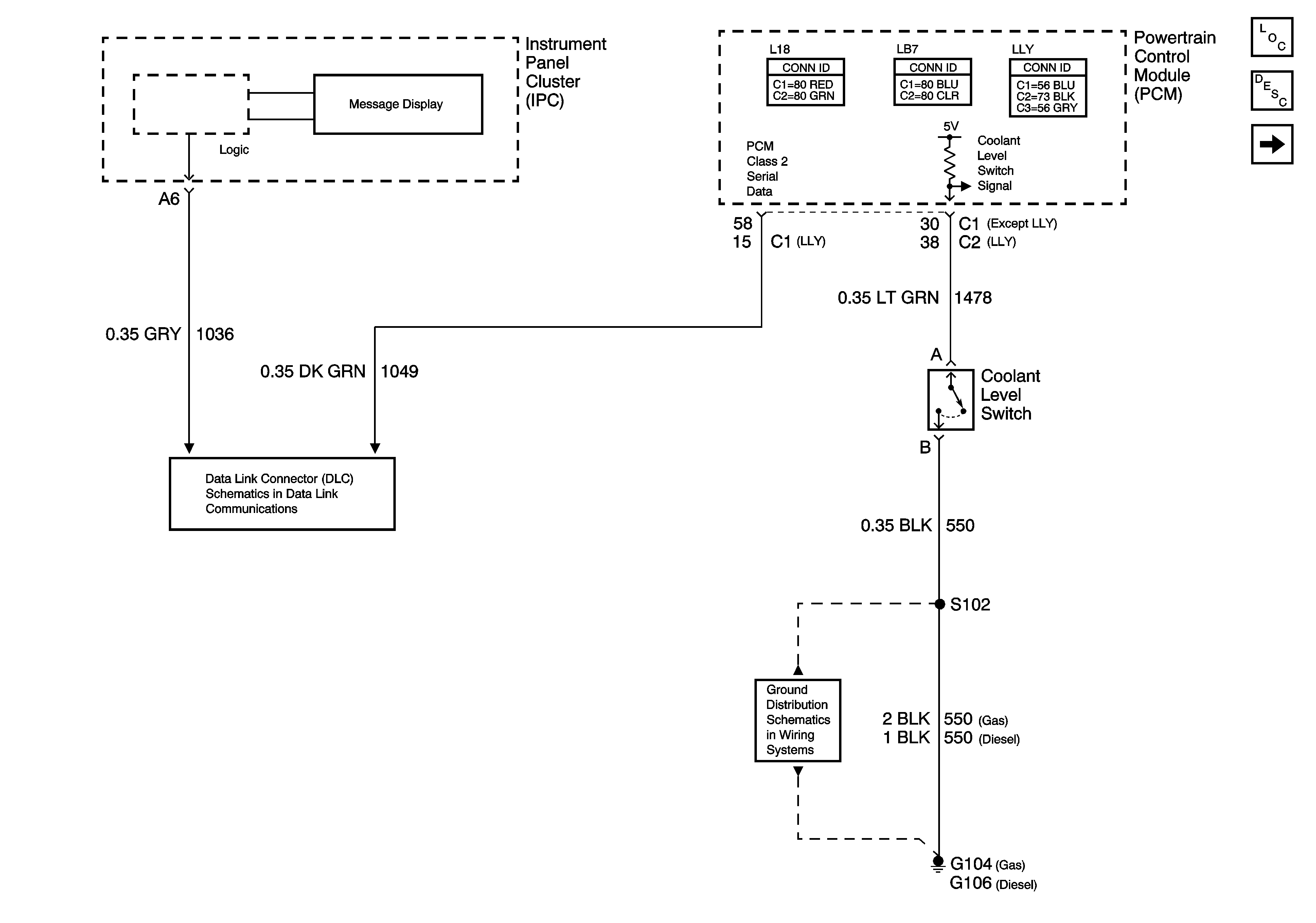
Figure 1:

Coolant Level Indicator Control - Diesel and L18 Only


Object Number: 1241440  Size: FS
Master Electrical Component List
Cooling System Description and Operation
SP205 - 1 of 2
G104, G106, and G107
Auxiliary Heater Pump (HP2)
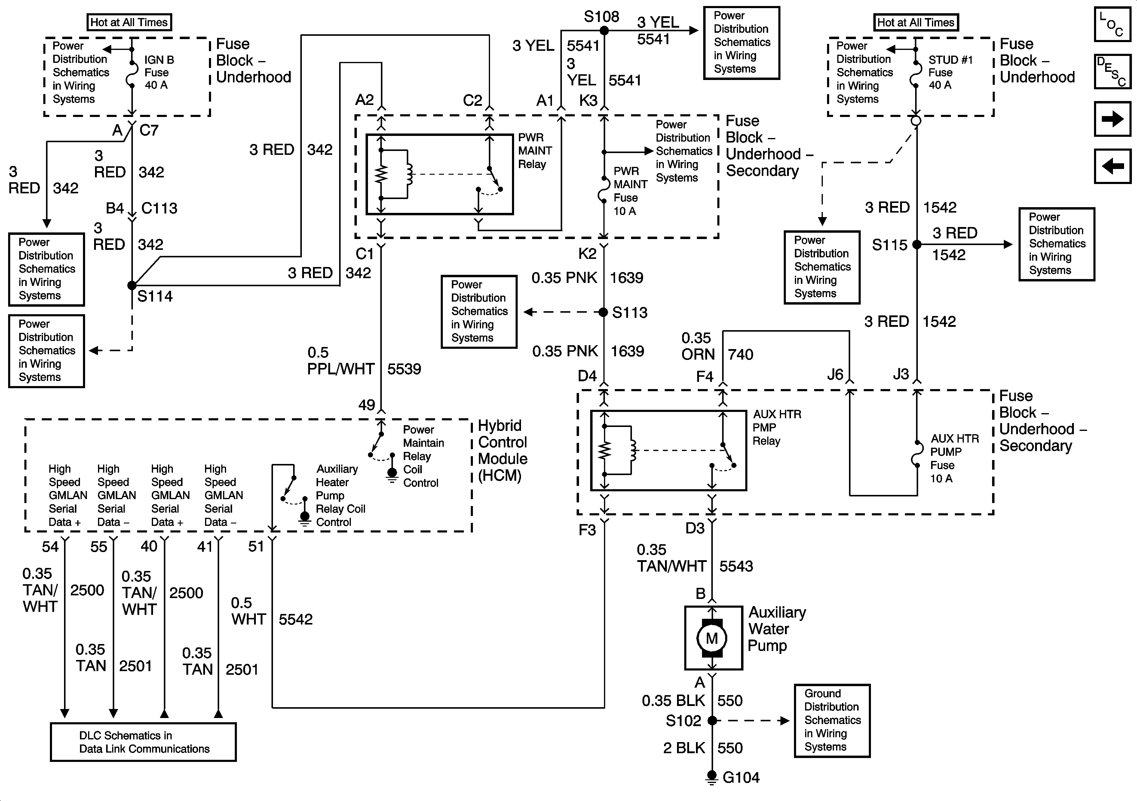
Figure 2:

Auxiliary Heater Pump (HP2)


Object Number: 1390463  Size: FS
Master Electrical Component List
Starter Generator Control Module Cooling System Description and Operation
Starter/Generator Control Module Cooling - 1 of 2 - HP2
Coolant Level Indicator Control - Diesel and L18 Only
Ignition Switch - ACC/RUN and RUN/START Bus Bars
Ignition Switch - ACC/RUN and RUN/START Bus Bars
Continuous Mode Bus Bar (HP2)
ABS, VSES/ECAS, STUD #1, STUD #2, and TBC BATT Fuses
Continuous Mode Bus Bar (HP2)
ABS, VSES/ECAS, STUD #1, STUD #2, and TBC BATT Fuses
Continuous Mode Bus Bar (HP2)
Continuous Mode Bus Bar (HP2)
PWR MAINT, HYBRID O2A, and HYBRID O2B Fuses (HP2)
High Speed GMLAN - Hybrid Only
G104, G106, and G107
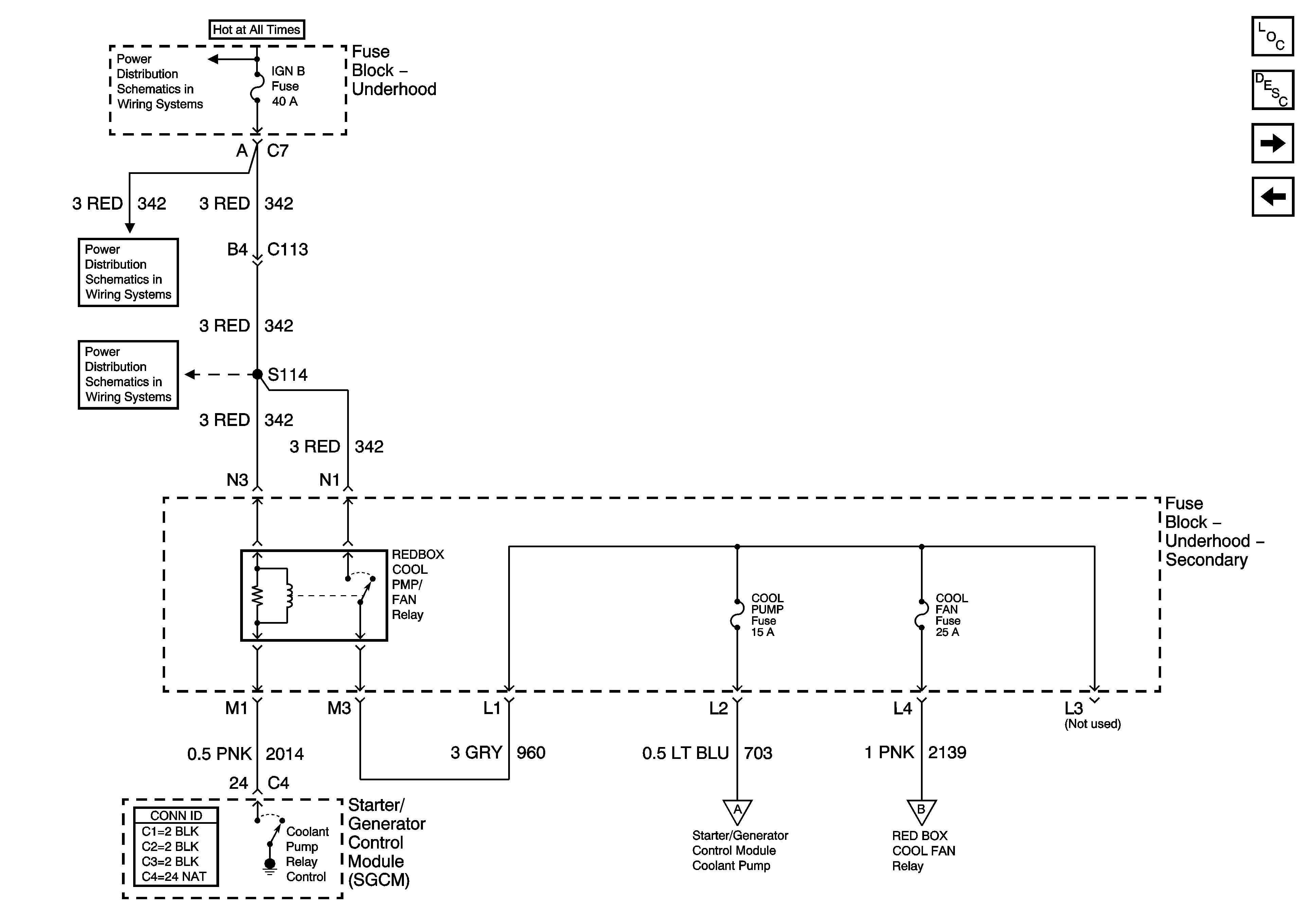
Figure 3:

Starter/Generator Control Module Cooling - HP2 - 1 of 2


Object Number: 1391991  Size: FS
Master Electrical Component List
Starter Generator Control Module Cooling System Description and Operation
Starter/Generator Control Module Cooling - 2 of 2 - HP2
Auxiliary Heater Pump (HP2)
B+ Bus Bar - 1 of 2
Ignition Switch - ACC/RUN and RUN/START Bus Bars
Continuous Mode Bus Bar (HP2)
Starter/Generator Control Module Cooling - 2 of 2 - HP2
Starter/Generator Control Module Cooling - 2 of 2 - HP2
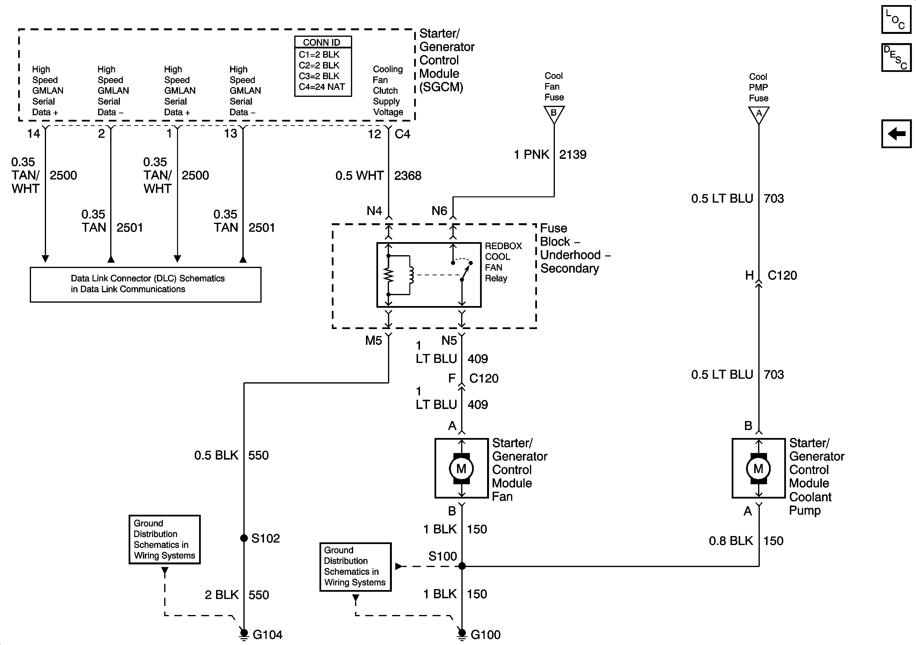
Figure 4:

Starter/Generator Control Module Cooling - HP2 - 2 of 2


Object Number: 1391992  Size: FS
Master Electrical Component List
Starter Generator Control Module Cooling System Description and Operation
Starter/Generator Control Module Cooling - 1 of 2 - HP2
Starter/Generator Control Module Cooling - 1 of 2 - HP2
Starter/Generator Control Module Cooling - 1 of 2 - HP2
High Speed GMLAN - Hybrid Only
G104, G106, and G107
G100 and G101