GM Service Manual Online
For 1990-2009 cars only
Makes
🢒
Chevrolet
🢒
1998
🢒
Chevy P32 RV/Van Chassis
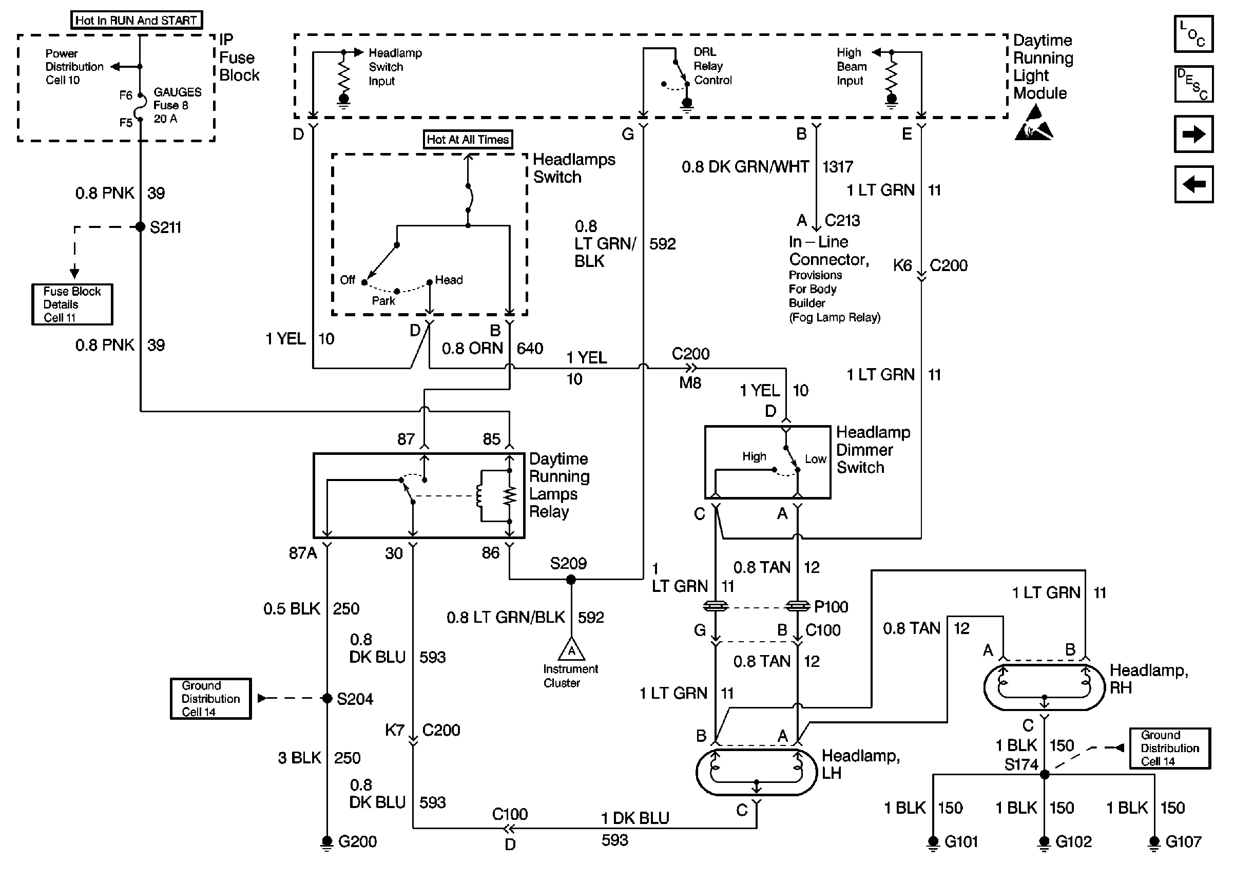
🢒 Cell 102: Single Headlamps
Cell 102: Single Headlamps
Cell 102: Single Headlamps
Lighting Systems Components P32
Exterior Lights Circuit Description P32
Cell 102: Dual Headlamps
Cell 102: Ignition Switch and IP Cluster
Cell 10: Ignition Switch and Fuse Block
Handling ESD Sensitive Parts Notice
Cell 14: G102 [L31/L35]
Cell 102: Ignition Switch and IP Cluster
Cell 14: S103