GM Service Manual Online
For 1990-2009 cars only

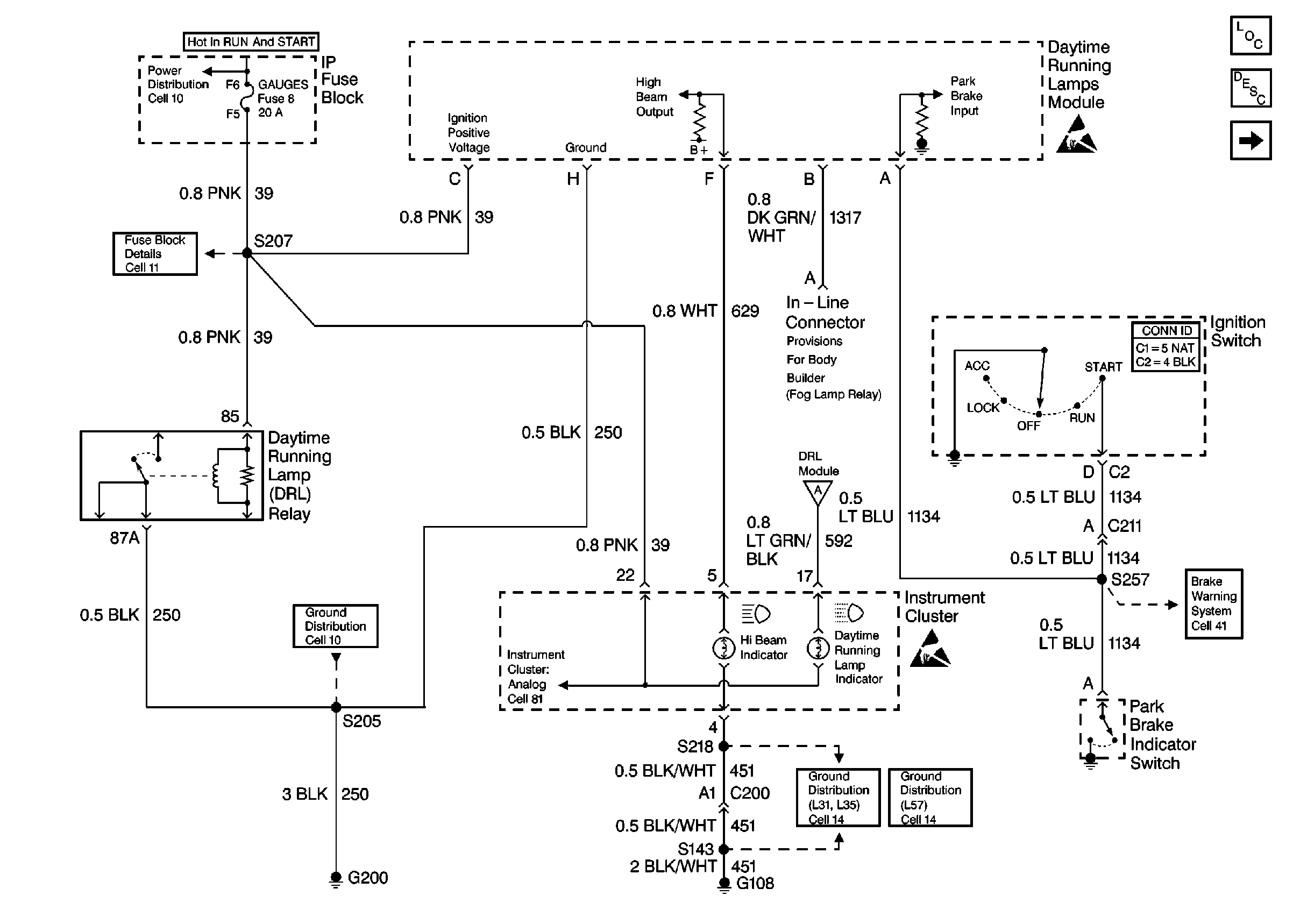
Headlights/Daytime Running Lights (DRL) Schematics P32

Figure 1:

Cell 102: Ignition Switch and IP Cluster


Object Number: 463581  Size: FS
Lighting Systems Components P32
Exterior Lights Circuit Description P32
Cell 102: Single Headlamps
Cell 10: Ignition Switch and Fuse Block
Handling ESD Sensitive Parts Notice
Cell 81(2 of 4)
Handling ESD Sensitive Parts Notice
Brake Warning System Schematics P42
Cell 14: G102 [L31/L35]
Cell 14: G108 [L65]
Cell 14: G108 [L57]
Cell 102: Single Headlamps
Cell 102: Dual Headlamps
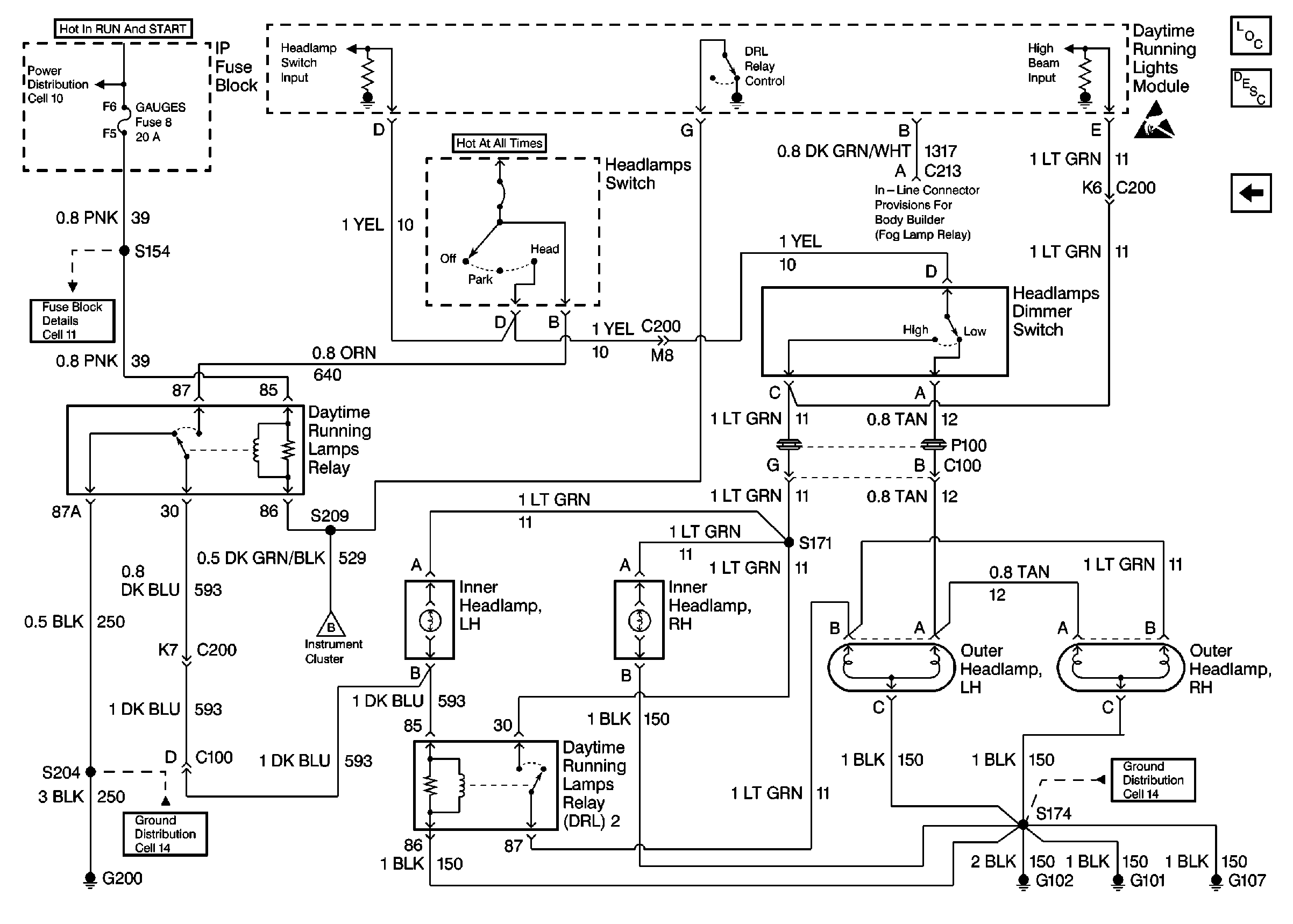
Figure 2:

Cell 102: Single Headlamps


Object Number: 463588  Size: FS
Lighting Systems Components P32
Exterior Lights Circuit Description P32
Cell 102: Dual Headlamps
Cell 102: Ignition Switch and IP Cluster
Cell 10: Ignition Switch and Fuse Block
Handling ESD Sensitive Parts Notice
Cell 14: G102 [L31/L35]
Cell 102: Ignition Switch and IP Cluster
Cell 14: S103
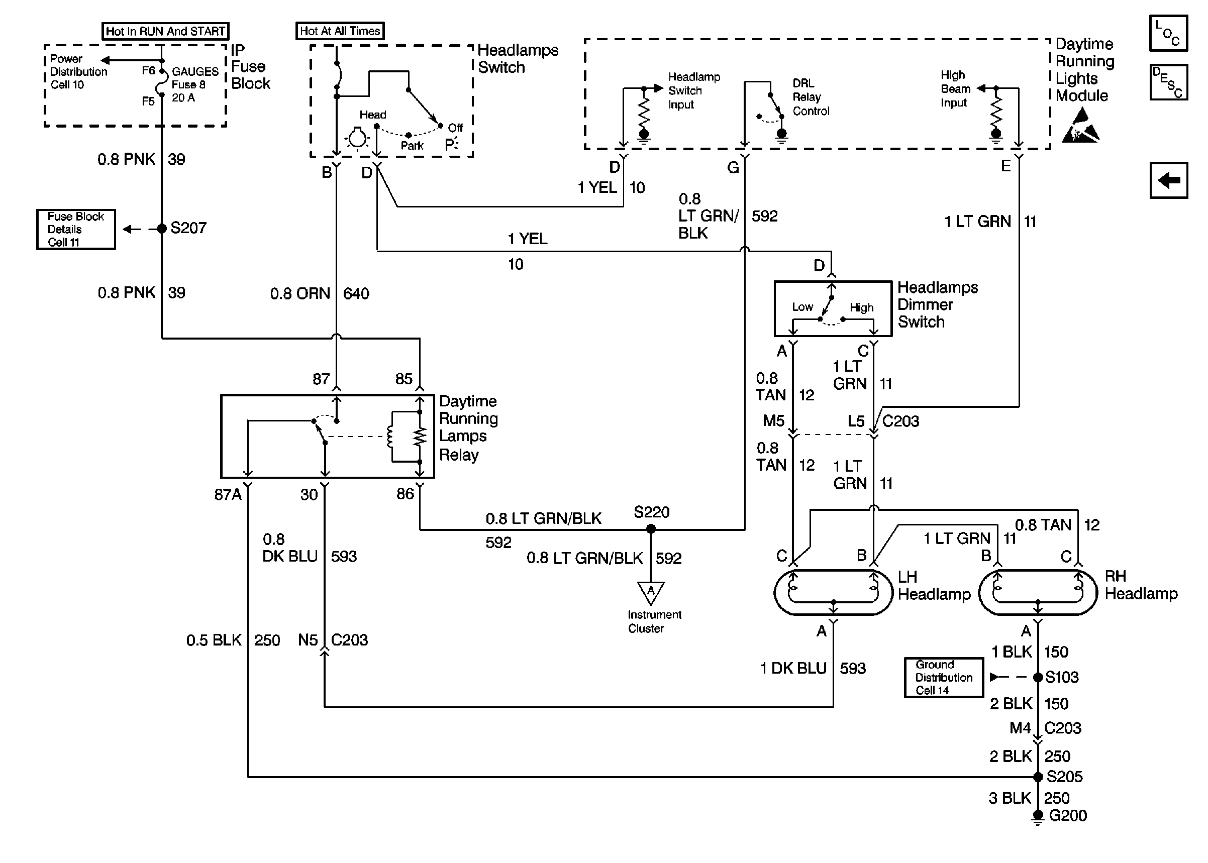
Figure 3:

Cell 102: Dual Headlamps


Object Number: 463594  Size: FS
Lighting Systems Components P32
Lighting System Operation
Cell 102: Single Headlamps
Cell 10: Ignition Switch and Fuse Block
Handling ESD Sensitive Parts Notice
Cell 102: Ignition Switch and IP Cluster
Cell 14: G102 [L31/L35]
Cell 14: G200

Headlights/Daytime Running Lights (DRL) Schematics P42

Figure 1:

Cell 102: DRL Indicator


Object Number: 463607  Size: FS
Lighting Systems Components P42
Exterior Lights Circuit Description P42
Cell 102: Headlamps
Cell 10: Ignition Switch and Fuse Block
Handling ESD Sensitive Parts Notice
Cell 11: STOP-HAZ, TAIL LPS, and HORN/DM fuses, PWR CKT BRKR 2
Cell 14: G101, G102, and G107 [Dual Headlamps]
Cell 14: G104 [L65]
Cell 14: G108 [L29]
Cell 102: Headlamps
Handling ESD Sensitive Parts Notice
Brake Warning System Schematics P42
Figure 2:

Cell 102: Headlamps


Object Number: 463612  Size: FS
Lighting Systems Components P42
Exterior Lights Circuit Description P42
Cell 102: DRL Indicator
Cell 10: Ignition Switch and Fuse Block
Handling ESD Sensitive Parts Notice
Cell 11: GAUGES fuse
Cell 102: DRL Indicator
Cell 14: G101, G102, and G107 [Dual Headlamps]