GM Service Manual Online
For 1990-2009 cars only
Makes
🢒
Chevrolet
🢒
2002
🢒
Chevy Suburban - 4WD
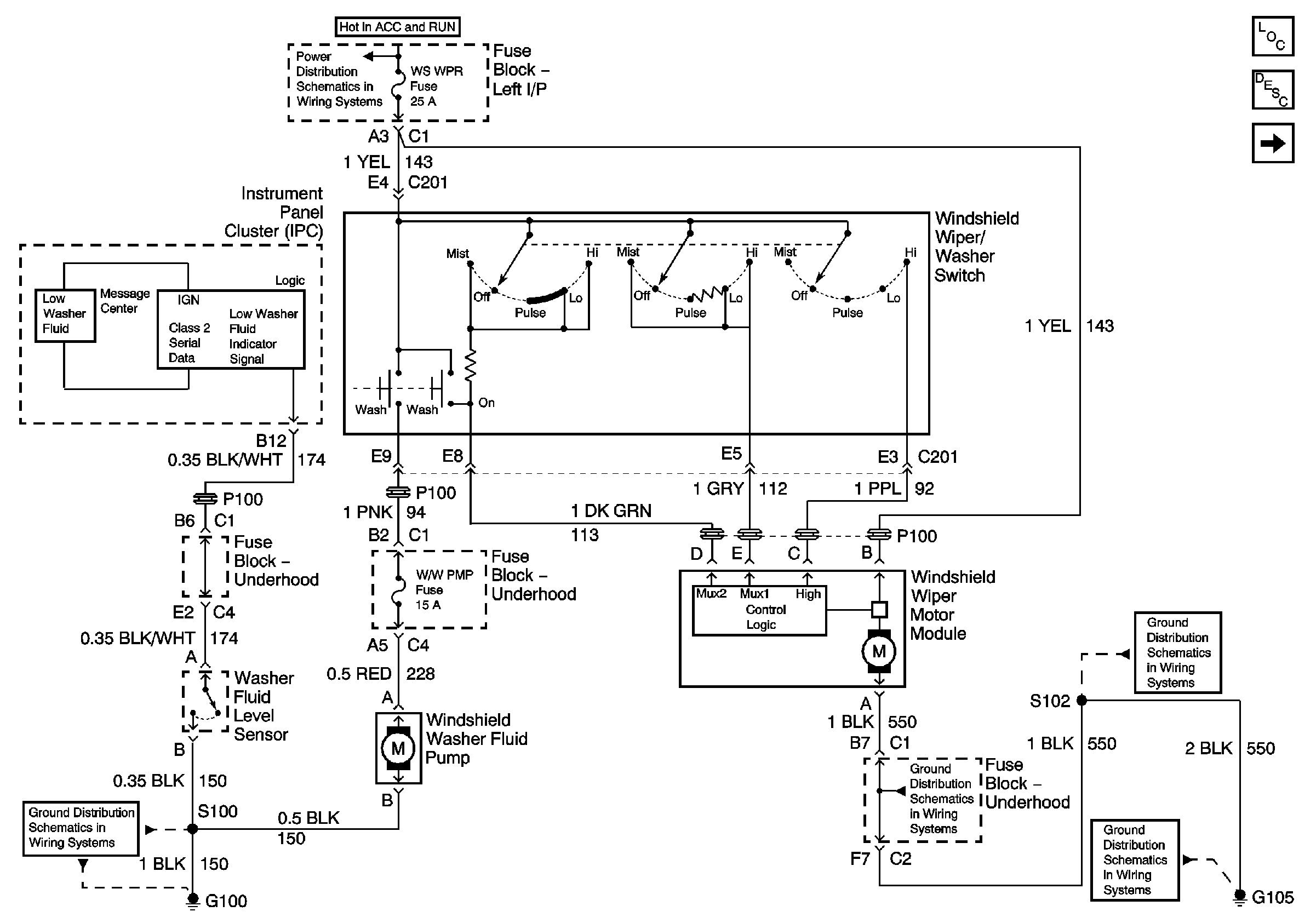
🢒 Wiper/Washer Control - Front
Wiper/Washer Control - Front
Wiper/Washer Control -- Front
Master Electrical Component List
Wiper/Washer System Description and Operation
Wiper/Washer Control - Rear
BRAKE, CRUISE, HTR A/C, RR WPR, WS WPR, and SEO ACCY Fuses
G100 and G110
G104
G104
G103, G105, and G106