GM Service Manual Online
For 1990-2009 cars only
Makes
🢒
Chevrolet
🢒
2007
🢒
Chevy Suburban - 4WD
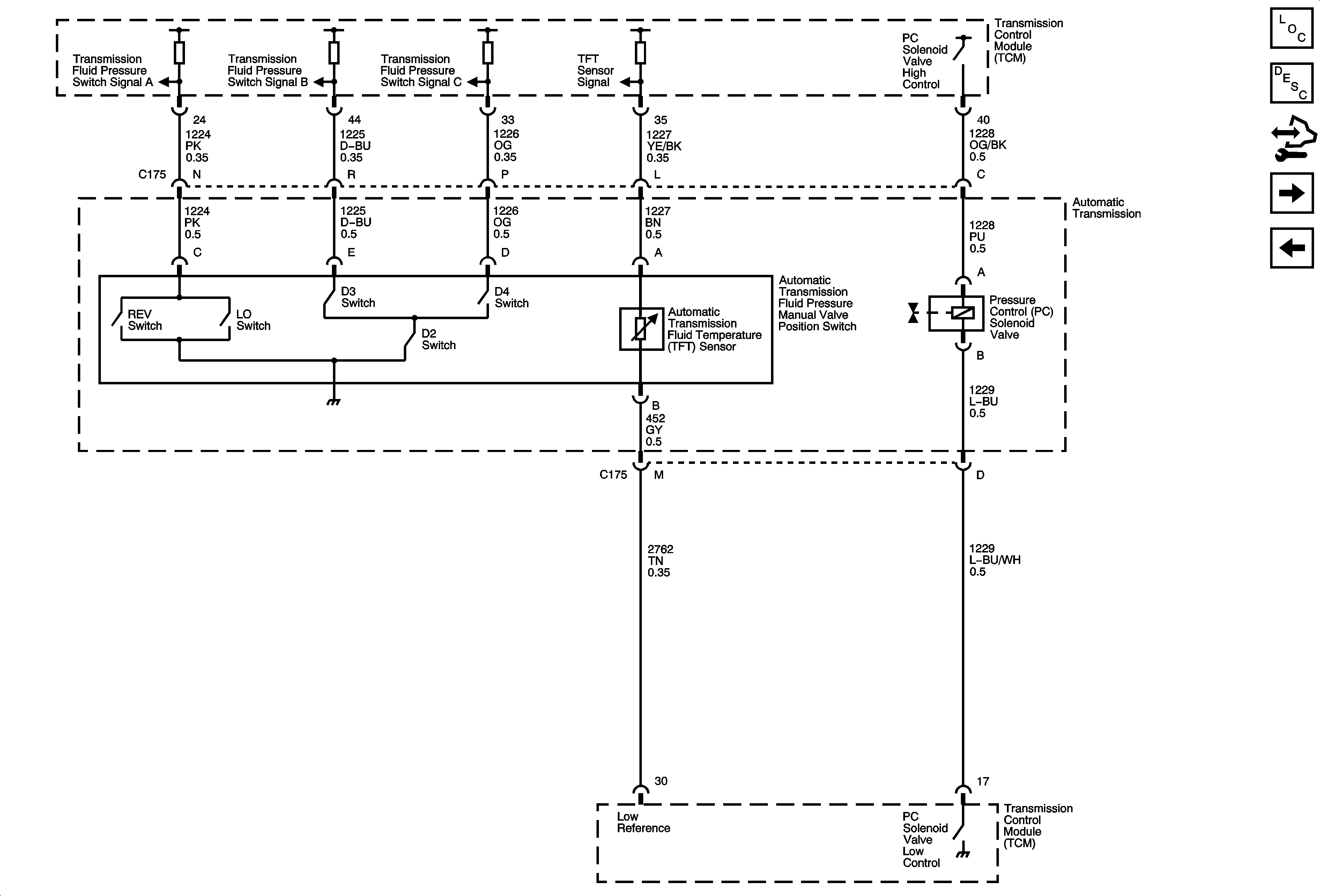
🢒 Pressure and Temperature Controls
Pressure and Temperature Controls
Pressure and Temperature Controls
Master Electrical Component List
Electronic Component Description TCM
Control Module References
PNP Signals, VSS Signal, and Tow/Haul Signal
Shift Controls