GM Service Manual Online
For 1990-2009 cars only
Makes
🢒
Chevrolet
🢒
2004
🢒
Classic
🢒
Accessories
🢒
Keyless Entry
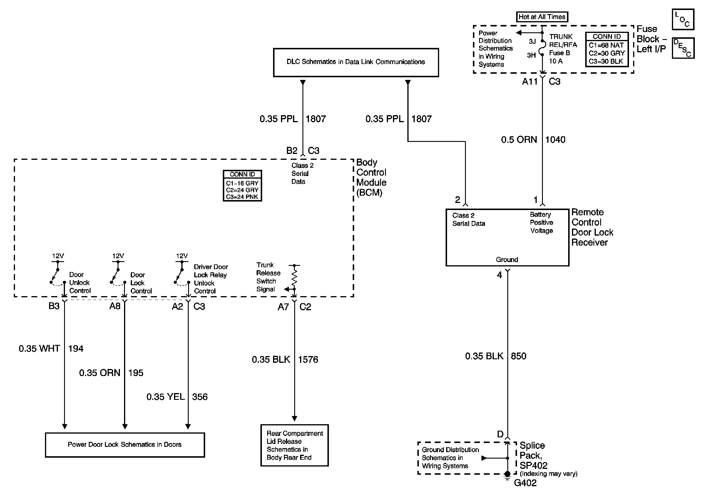
🢒 Keyless Entry Schematics
Master Electrical Component List
Keyless Entry System Description and Operation
Data Link Communication
BATT1, PWR SEAT, PWR MIRROR, DR LOCK, TRUNK REL/RFA Fuses
Actuators w/ Remote Function Actuation
Trunk Release
SP402