GM Service Manual Online
For 1990-2009 cars only
Makes
🢒
Chevrolet
🢒
2005
🢒
Classic
🢒
Vehicle Control Systems
🢒
Vehicle DTC Information
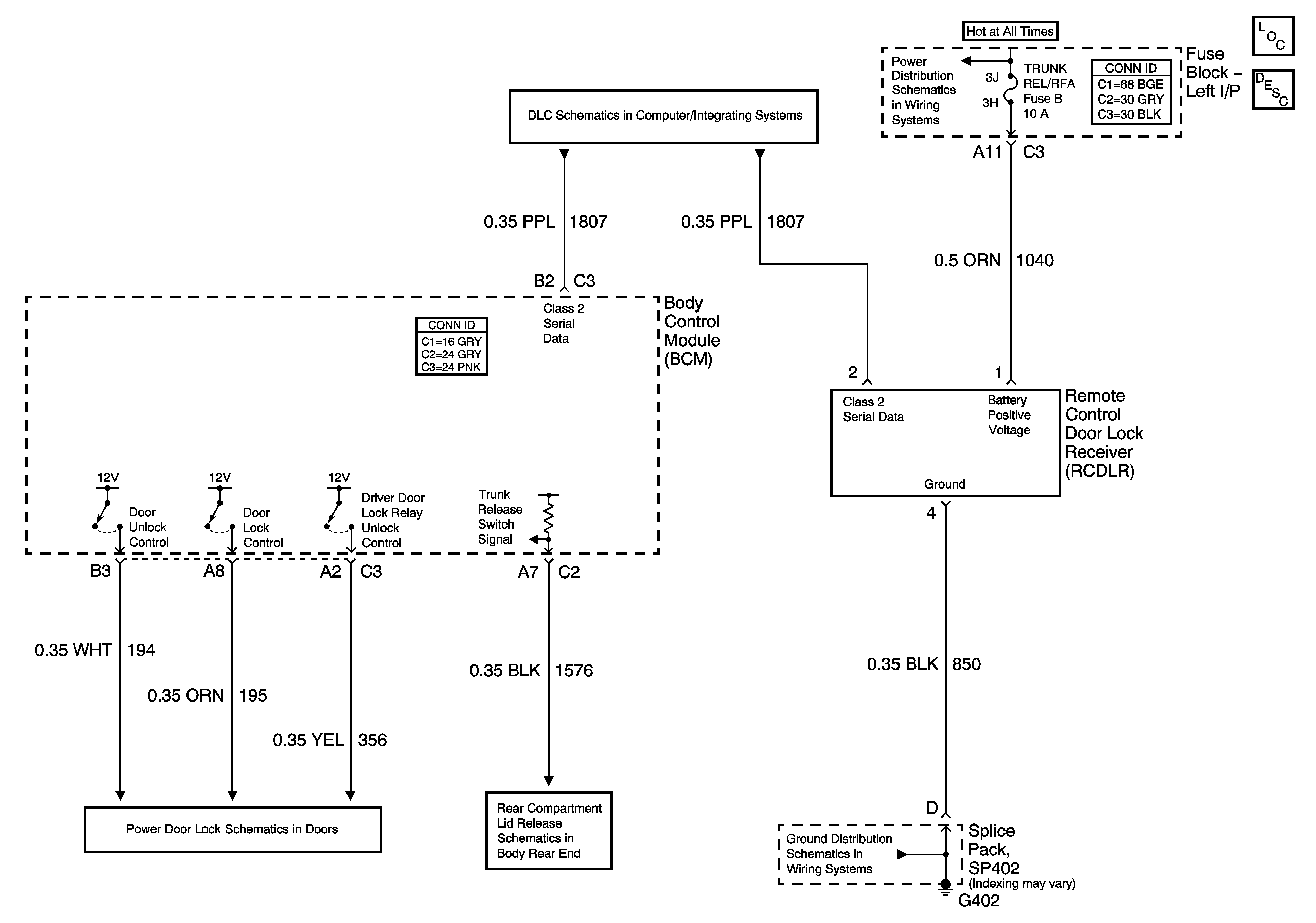
🢒 Keyless Entry Schematics
Master Electrical Component List
Keyless Entry System Description and Operation
Data Link Connector (DLC) Schematics
BATT 1, PWR Seat, PWR Mirror, DR Lock, Trunk Release/RFA
Actuators w/ Remote Function Actuation
Body Rear End Schematics
SP402