GM Service Manual Online
For 1990-2009 cars only
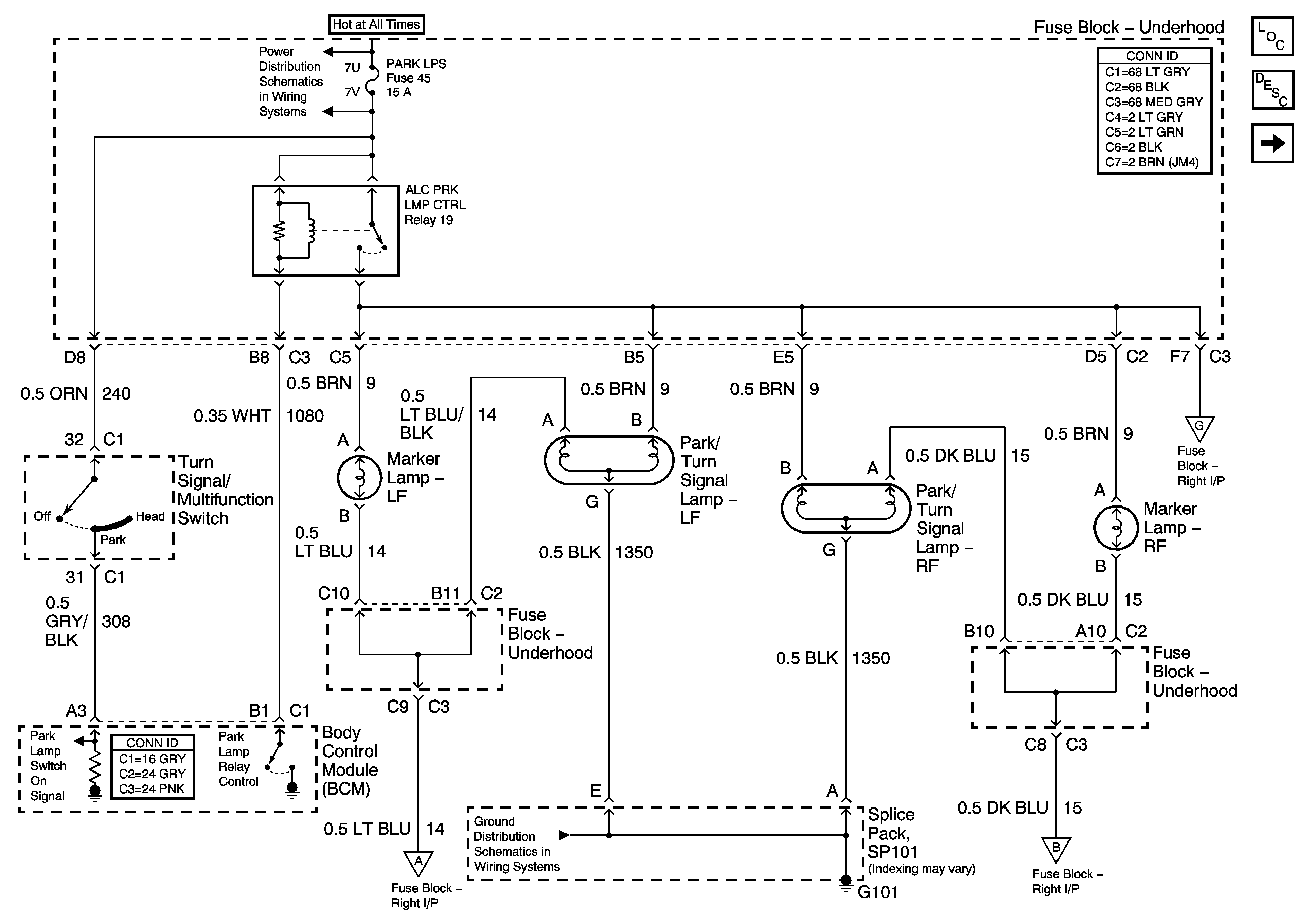
Figure 1:

Powers, Grounds, and Park Lamp Relay


Object Number: 784068  Size: FS
Master Electrical Component List
Exterior Lighting Systems Description and Operation
Turn Signal and Hazard Switch
B+ Bus Bar
Interior Accessories
Turn Signal and Hazard Switch
SP101
Turn Signal and Hazard Switch
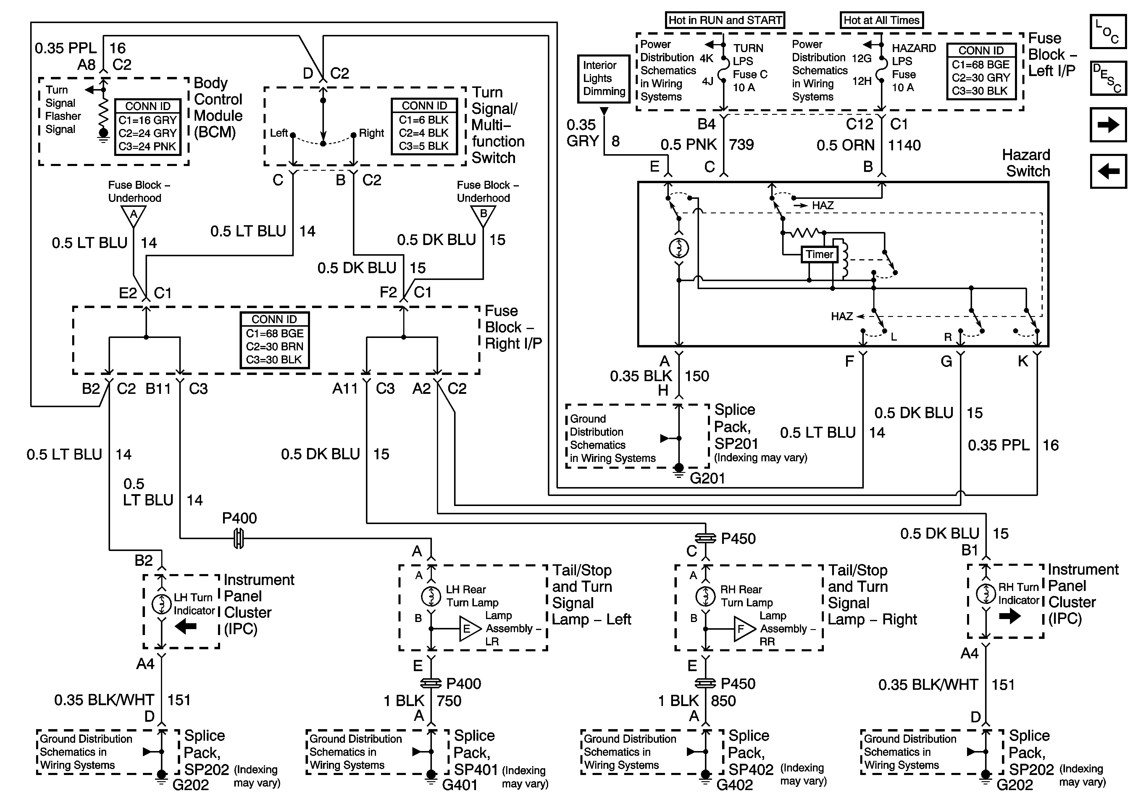
Figure 2:

Turn Signal and Hazard Switch


Object Number: 784071  Size: FS
Master Electrical Component List
Exterior Lighting Systems Description and Operation
Interior Accessories
Power, Grounds, and Park Lamp Relay
Power, Grounds, and Park Lamp Relay
Power, Grounds, and Park Lamp Relay
Panel Dimming
IGN BATT 1, IGN SW BATT 2, Ignition Switch
LH BFC BATT 2, STOP LPS, HAZARD LPS, IPC/HVAC BATT Fuses
SP202
SP401
Tail and Stop Lights
SP402
Tail and Stop Lights
SP202
Figure 3:

Interior Accessories


Object Number: 784072  Size: FS
Master Electrical Component List
Exterior Lighting Systems Description and Operation
Tail and Stop Lights
Turn Signal and Hazard Switch
Power, Grounds, and Park Lamp Relay
Tail and Stop Lights
Tail and Stop Lights
SP401
Figure 4:

Tail and Stop Lamps


Object Number: 784074  Size: FS
Master Electrical Component List
Exterior Lighting Systems Description and Operation
Backup Lights
Interior Accessories
LH BFC BATT 2, STOP LPS, HAZARD LPS, IPC/HVAC BATT Fuses
Interior Accessories
Interior Accessories
SP402
SP401
Internal Components
SP402
Internal Components
Figure 5:

Backup Lamps


Object Number: 1358295  Size: FS
Master Electrical Component List
Exterior Lighting Systems Description and Operation
Tail and Stop Lights
IGN MOD, B/U LMP, PCM IGN, INJR, A/C FBC, AUTO TRANS, ABS IGN Fuses
SP401
SP402