GM Service Manual Online
For 1990-2009 cars only
Makes
🢒
Chevrolet
🢒
2005
🢒
Cobalt
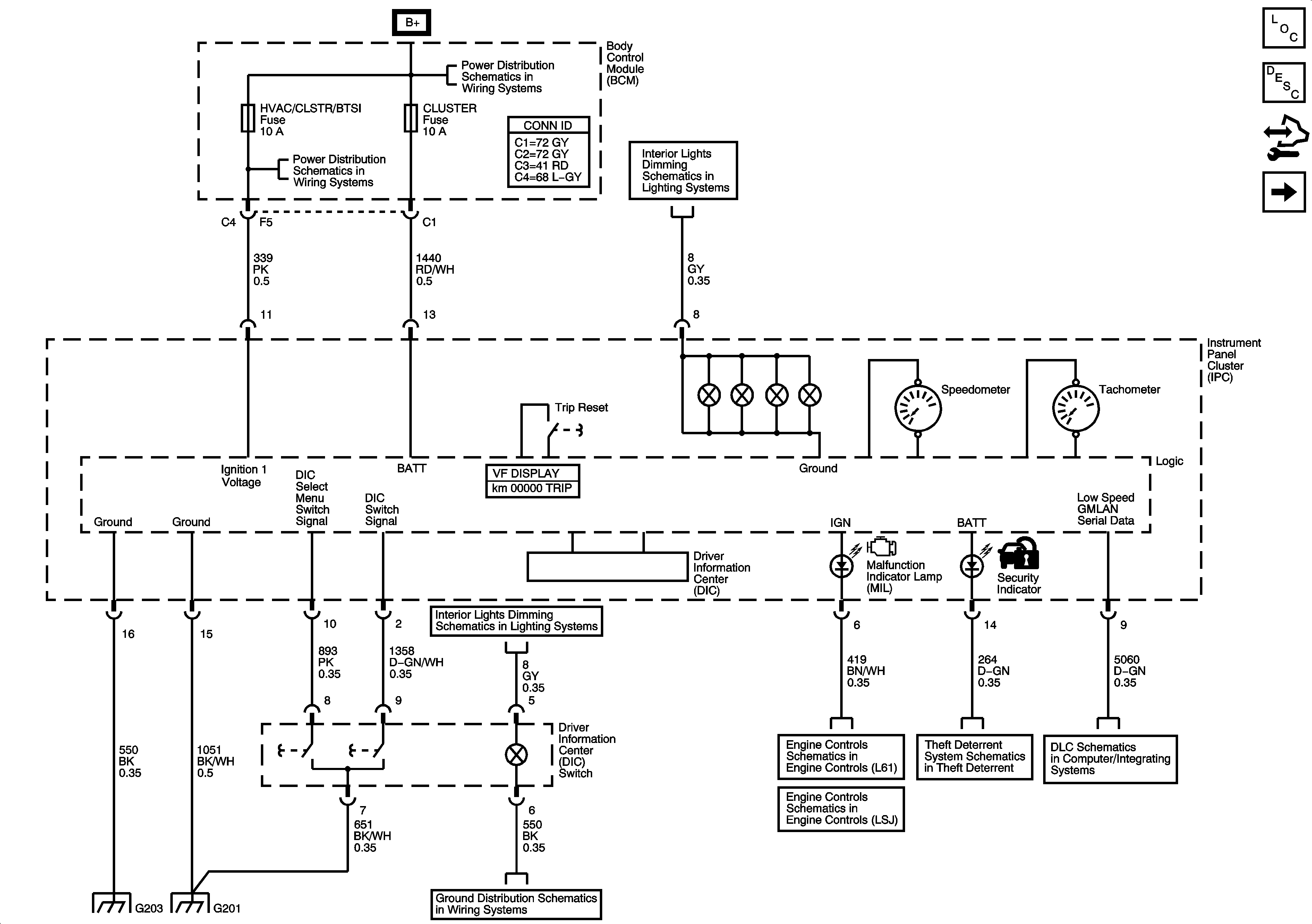
🢒 Power, Ground, and Illumination MIL
Power, Ground, and Illumination MIL
Power, Ground, and Illumination MIL
Master Electrical Component List
Instrument Cluster Description and Operation
Control Module References
Ambient Air Temperature Sensor, EOP Sensor, Fuel Level Sensor, and Indicators
Ignition Switch, BCM2 Fuse, IGN SW Fuse, STOP LPS Fuse, AUDIO AMPLIFIER Fuse, CLUSTER Fuse, HVAC/PK3 Fuse
IPC, HVAC Control Assembly, and Heated Seats
G109, G203, and G306
G201
Dimmer Switch Inputs
G109, G203, and G306
RUN/CRANK Relay, HVAC Relay, I/P IGN Fuse, BCM3 Fuse, WIPER Fuse, RESTRAINTS Fuse, EPS Fuse
Power, Ground, MIL, and DLC
Power, Ground, MIL and DLC
Vehicle Theft Deterrent
DLC Power, Ground, and Low Speed GMLAN